Re: Mini Cath stéréo guitare !!
- jeff10
- G5 guru

- Messages : 882
- Enregistré le : 16 août 2008, 2:00
- Localisation : lac de la foret dorient
Re: Mini Cath stéréo guitare !!
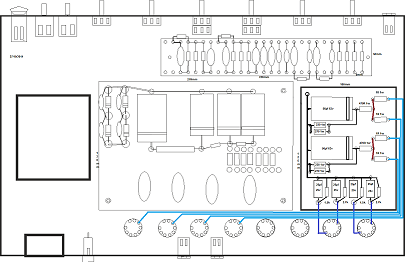
Bonjour !!,ouff! du labeur ,bon ...j'ai pu retrouver mes docs concernant le mini Cath ,alors celui ci asse simple de conception ,vous permet de tirer du son clean vers grung ,ce rapprochant d'un Vox ,en ce qui concerne les OT ,nous regarderons ensemble chez Hammond
Oui deux guitares indépendantes peuvent être branchées ,oui une ne tire pas sur l'autre et le voisin vient boire le café plutot que de gueuler !!! " TU VAS BAISSER TA ZIC !!!", c'est un 2 x 12 watts ,mais à lampes !,donc bien asse puissant et profond en timbre ,pour votre salon et voir répete ,ilm m'a donné satisfaction au 3/4 de sa puissance !
Oui deux guitares indépendantes peuvent être branchées ,oui une ne tire pas sur l'autre et le voisin vient boire le café plutot que de gueuler !!! " TU VAS BAISSER TA ZIC !!!", c'est un 2 x 12 watts ,mais à lampes !,donc bien asse puissant et profond en timbre ,pour votre salon et voir répete ,ilm m'a donné satisfaction au 3/4 de sa puissance !
Modifié en dernier par jeff10 le 22 janv. 2019, 11:21, modifié 5 fois.
http://www.jeff10.c.la
Une construction bien comprise,mérite longue vie
Une construction bien comprise,mérite longue vie
Re : MI18,avec Jason A-18 photos
Photos trop grandes, mise en place des vignettes
En effet ça fait plus que serré ton histoire, les el84 si proches les unes des autres, ça va te faire un joli chauffage d'appoint à la maison.
En effet ça fait plus que serré ton histoire, les el84 si proches les unes des autres, ça va te faire un joli chauffage d'appoint à la maison.
Si tu veux voir des bleus gagner, regardes Avatar 
- jeff10
- G5 guru

- Messages : 882
- Enregistré le : 16 août 2008, 2:00
- Localisation : lac de la foret dorient
Re : MI18,avec Jason A-18 photos
Bonjours Joseph
Je n'ai pu reprendre le fil l'autre soir,car mes yeux 8O
fatigués
Donc ,je t'explique la modif du TA,j'ai donc débobiné 10 ohms 34R/24R
se qui me fais 240v point A
je te décris mon CRC
(ne pas prendre ceux ci en compte,recherche antérieur ce référer page act2)
100µf/60R/100µf/22µf/22µf
------------------A----/-B-------c
-----------------238v-/-260v----200v-------170v
-----------------------/-----------R100k-----R220k
-----------------------/-Pris au anodes déphaser et préamp
Suis je dans les clous?
Me restait à souder les 470R 1 watt pour G2
Et sorties HP

J'ai pu insérer un fusible ,en déplacant un point du primaire
110/110,mis en semble

Je n'ai pu reprendre le fil l'autre soir,car mes yeux 8O
fatigués
Donc ,je t'explique la modif du TA,j'ai donc débobiné 10 ohms 34R/24R
se qui me fais 240v point A
je te décris mon CRC
(ne pas prendre ceux ci en compte,recherche antérieur ce référer page act2)
100µf/60R/100µf/22µf/22µf
------------------A----/-B-------c
-----------------238v-/-260v----200v-------170v
-----------------------/-----------R100k-----R220k
-----------------------/-Pris au anodes déphaser et préamp
Suis je dans les clous?
Me restait à souder les 470R 1 watt pour G2
Et sorties HP

J'ai pu insérer un fusible ,en déplacant un point du primaire
110/110,mis en semble

Modifié en dernier par jeff10 le 20 nov. 2011, 7:40, modifié 1 fois.
http://www.jeff10.c.la
Une construction bien comprise,mérite longue vie
Une construction bien comprise,mérite longue vie
Re : MI18,avec Jason A-18 photos
Fais un petit schéma et ensuite:
1 mesure de la HT à vide (secondaire débranché) + la mesure de la tension secteur.
1 mesure de la HT à vide (secondaire débranché) + la mesure de la tension secteur.
Si tu veux voir des bleus gagner, regardes Avatar 
- jeff10
- G5 guru

- Messages : 882
- Enregistré le : 16 août 2008, 2:00
- Localisation : lac de la foret dorient
Re : MI18,avec Jason A-18 photos
ok Joseph

Sortie du pont à vide en retirant le fusible
réseau,il a bougé 225v/278v

Sortie du pont à vide en retirant le fusible
réseau,il a bougé 225v/278v
http://www.jeff10.c.la
Une construction bien comprise,mérite longue vie
Une construction bien comprise,mérite longue vie
Re : MI18,avec Jason A-18 photos
La mesure HT à vide du transfo se fait avant le pont, faut que tu dessoudes au moins un des 2 fils et mesure AC de la tension qui sort du transfo
T"as une conso quelque part?
Sur ton schéma tu notes 343V en amont de la 60R et 340V après ce qui veut dire que s'il y a 3V de ddp à la résistance, le circuit débite 3/60 = 50 mA après la résistance.
Pour être sûr des lectures, faut mesurer aux bornes de la 60R directement, la logique voudrait que sa tension soit nulle à vide (sans les lampes).
Par la méthode classique, il suffit que le secteur varie entre 2 mesures pour fausser la lecture du second point.
T"as une conso quelque part?
Sur ton schéma tu notes 343V en amont de la 60R et 340V après ce qui veut dire que s'il y a 3V de ddp à la résistance, le circuit débite 3/60 = 50 mA après la résistance.
Pour être sûr des lectures, faut mesurer aux bornes de la 60R directement, la logique voudrait que sa tension soit nulle à vide (sans les lampes).
Par la méthode classique, il suffit que le secteur varie entre 2 mesures pour fausser la lecture du second point.
Si tu veux voir des bleus gagner, regardes Avatar 
- jeff10
- G5 guru

- Messages : 882
- Enregistré le : 16 août 2008, 2:00
- Localisation : lac de la foret dorient
Re : MI18,avec Jason A-18 photos
primaire 222v/sec 241v
http://www.jeff10.c.la
Une construction bien comprise,mérite longue vie
Une construction bien comprise,mérite longue vie
Re : MI18,avec Jason A-18 photos
241V pour 222V secteur, ça te donnerait (241/222) x 230 = 250V à vide pour 230V secteur.
250 x 1.414 = 353V à vide sur l'alim
Par contre il faudrait estimer la valeur de la puissance du transfo
en utilisant ce fichier excel
http://www.transartistik.net/mikka/spip ... nce_TA.xls
250 x 1.414 = 353V à vide sur l'alim
Par contre il faudrait estimer la valeur de la puissance du transfo
en utilisant ce fichier excel
http://www.transartistik.net/mikka/spip ... nce_TA.xls
Si tu veux voir des bleus gagner, regardes Avatar 
- jeff10
- G5 guru

- Messages : 882
- Enregistré le : 16 août 2008, 2:00
- Localisation : lac de la foret dorient
Re : MI18,avec Jason A-18 photos
Pour débobiner,j'ai tenu celui ci entre les doigts
30 x 40 dans ces eau là,je ne sais plus exactement
Je vais me débrouiller à prendre la cote exact
Fer:51 x 91 x 108
Noyau:55 x 32 x 53
Pris par pied à coulisse,épaisseur bristol retiré
30 x 40 dans ces eau là,je ne sais plus exactement
Je vais me débrouiller à prendre la cote exact
Fer:51 x 91 x 108
Noyau:55 x 32 x 53
Pris par pied à coulisse,épaisseur bristol retiré
http://www.jeff10.c.la
Une construction bien comprise,mérite longue vie
Une construction bien comprise,mérite longue vie
Re : MI18,avec Jason A-18 photos
C'est que tu n'as pas accès à l'image du fichier excel alors

Il faut les cotes A et B
Selon ce que tu dis précédemment la cote B ferait 51 mm

Il faut les cotes A et B
Selon ce que tu dis précédemment la cote B ferait 51 mm
Si tu veux voir des bleus gagner, regardes Avatar 
- jeff10
- G5 guru

- Messages : 882
- Enregistré le : 16 août 2008, 2:00
- Localisation : lac de la foret dorient
Re : MI18,avec Jason A-18 photos
Oui pour la cote B et 18mm pour A
http://www.jeff10.c.la
Une construction bien comprise,mérite longue vie
Une construction bien comprise,mérite longue vie
Re : MI18,avec Jason A-18 photos
Ben alors on est tranquille, c'est très proche d'un EI108 donc dans les 250VA.
On va se donner 75% pour la HT soit 185VA qui à l'origine était prévu pour à 350V => courant nominal mini de 185/350 =520mA. Ça sent bon le transfo d'alim pour hifi, donc on peut partir de ça pour commencer les simulations.
Point suivant c'est de remettre les liens du sujet de DjZiak et celui de son schéma, car il va falloir refaire le bilan énergétique.
On va se donner 75% pour la HT soit 185VA qui à l'origine était prévu pour à 350V => courant nominal mini de 185/350 =520mA. Ça sent bon le transfo d'alim pour hifi, donc on peut partir de ça pour commencer les simulations.
Point suivant c'est de remettre les liens du sujet de DjZiak et celui de son schéma, car il va falloir refaire le bilan énergétique.
Si tu veux voir des bleus gagner, regardes Avatar 
- jeff10
- G5 guru

- Messages : 882
- Enregistré le : 16 août 2008, 2:00
- Localisation : lac de la foret dorient
Re : MI18,avec Jason A-18 photos
J'ai envoyé un petit mot de courtoisie à DJ Ziak ,pas de réponse
J'ai remplacé par essais la résistance de 60R par une 1k même forma
je descend à 328v pour réseau 224v
Ça sent bon le ch'truc!
demain les el84 arrivent
J'ai mis les 12ax7 déjà pour voir à leurs place
est il normal de travailler aussi bas sur V1? 170v
Ok je prend cours Joseph! merci!
Allons y pour le ~~ énergétique
ok me v'la revenu,je t'écoute
EDIT
Ok Joseph effectué
Donc j'ai épuré le circuit,mis les résistances d'équilibre 6.3v en 100R 1w vues en haut à gauche debouts
et chuterisses en // 2.7R 1w en bas à droite,car 6.5v pour 224v ,c 'étais un peut élevé,j'obtiens 6v


Transfer OT/112v
4R=1.54v
8R=2.54v
16R=5.06v
J'ai remplacé par essais la résistance de 60R par une 1k même forma
je descend à 328v pour réseau 224v
Ça sent bon le ch'truc!
demain les el84 arrivent
J'ai mis les 12ax7 déjà pour voir à leurs place
est il normal de travailler aussi bas sur V1? 170v
Ok je prend cours Joseph! merci!
Allons y pour le ~~ énergétique
ok me v'la revenu,je t'écoute
EDIT
Ok Joseph effectué
Donc j'ai épuré le circuit,mis les résistances d'équilibre 6.3v en 100R 1w vues en haut à gauche debouts
et chuterisses en // 2.7R 1w en bas à droite,car 6.5v pour 224v ,c 'étais un peut élevé,j'obtiens 6v


Transfer OT/112v
4R=1.54v
8R=2.54v
16R=5.06v
http://www.jeff10.c.la
Une construction bien comprise,mérite longue vie
Une construction bien comprise,mérite longue vie
- jeff10
- G5 guru

- Messages : 882
- Enregistré le : 16 août 2008, 2:00
- Localisation : lac de la foret dorient
Re : MI18,avec Jason A-18 photos
Nous sommes le :06/02/2012
L'ampli tourne toujours plein pot,pas de retouches
Pas grill pain
bon son en répètes
un clean Fender pousser ,rejoint un AC 30 Vox
L'ampli tourne toujours plein pot,pas de retouches
Pas grill pain
un clean Fender pousser ,rejoint un AC 30 Vox
http://www.jeff10.c.la
Une construction bien comprise,mérite longue vie
Une construction bien comprise,mérite longue vie

