
Bonjour la communauté.
Désolé pour ce titre évasif, mais difficile de résumer en 2-3 mots.
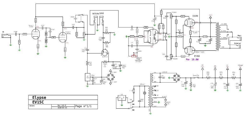
Voila, j'ai un PP d'EL84 (un truc chinois de chez Milonga) que j'ai pas mal modifié pour obtenir un son décent.
Je suis assez satisfait du résultat. Cependant, une énigme demeure, au fin fond de ses entrailles....
Impossible de référencer le secondaire de l'OT (ou le haut-parleur, si vous préférez) à la masse.
Donc, pas de contre-réaction possible, ce qui m'a contrarié dans mes plans pour rendre les réglages de tonalité intéressants.
J'ai réussi à contourner le problème en installant un bright-cap switchable d'une part
et en adaptant le "feedback-free-resonance-control" de Blencowe d'autre part pour remplacer le tone original.
Sincèrement, je trouve le résultat actuel très satisfaisant.
Cependant, cet OT à secondaire flottant reste une énigme pour le néophyte que je suis.
Il n'y a aucune conductivité entre le négatif du HP et la masse du circuit, ni le châssis.
Je sèche littéralement sur les raisons de ce problème et la façon d'y remédier.

Sachant que quand je relie le commun du secondaire au châssis, j'obtiens sur l'oscillo un hachage horrible.
Quand je relie le com à un point de masse du circuit, j'obtiens sur l'oscillo une ligne bien lisse à la place de la sinusoïde.

Quelqu'un d'autre a t-il déjà été confronté à ce schmilblick ?
Y'a t-il un truc évident que j'aurais zappé ?
Merci d'avance pour toute aide

Et merci d'avoir pris le temps de me lire.
