Bien le bonjour à tous,
J'y ai mis un certain temps mais voici la BOM Modifiée

:
* En feuille une l'originale, en rouge les éléments communs avec le kit G5V3 de Tube Town.
* En feuille deux la Bom complémentaire au kit (celui ci est intégré à la liste de courses en bas) j'ai supprimé les doublons (style prise shuko châssis etc) , en jaune mes commentaires/interrogations à lever.
* En feuille trois c'est le calcul de conso filament pour voir si ça colle avec le transfo d'alim (je réfléchissais à la possibilité d'une GZ 32 pour avoir du sag, j'ai cru comprendre que c'est faisable avec une résistance série?) néanmoins, la conso plaque reste ésotérique pour moi.
Par contre j'ai quelques questions:
++ concernant la réverb à ressort, non implantée sur le schéma:
* le schéma correspond t il à celui ci?
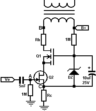
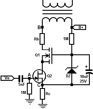
* je sais qu'il y a des partisans du tout tube ici mais, j'ai vu ici
http://optimisetonampli.free.fr/etage.htm (tout en bas de page)un schéma tout à fait intéressant pour économiser la 12AT7 je met le schéma ici

- RVB-FET-sch.gif (3.09 Kio) Vu 8577 fois
qu'en pensez vous?
++ si on prévois un footswitch, que faut-il prévoir comme relai? 6v bobine et combien en contact VCC?
Donc oui plus de questions que de réponses.....
