Il est fortement basé sur un schéma Hoffman "Revibe" dont je doute que Hoffman (respect) apprécierait de le voir publié ici (on trouve le schéma notamment sur el34world.com) ; comme le revibe s'inspire grandement de la partie vibrato du Bandmaster 6G7, c'est ce schéma tout barré (par mes soins) que je montre ici.
Mon proto inclut une triode (1/2 12AX7) montage classique en entrée, la partie assez démente du LFO de tonton Léo est remplacée par un montage à base de LND150. Je sors sans autre forme de procès après le sommateur formé par les 2 résistances de 470k et un potard de volume pour aller dans un ampli guitare.
Le schéma tout raturé du 6G7 :
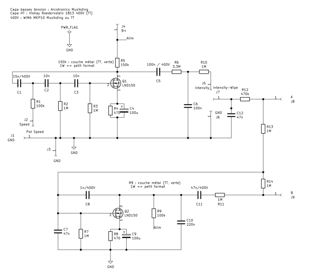
Mon schéma de LFO / LND 150 :
Je n'ai pas fait figurer les valeurs des potards :
- Pour le Speed, c'est un 3MΩ (comme je n'en avais pas, pour la petite histoire, j'ai mis un 1MΩ + un 2MΩ en série sur mon proto
- Pour l'intensité, c'est un 1MA, ça fonctionne bien avec une plage d'intensité qui me paraît tout à fait adaptée ...
Et comment ça sonne (désolé pour l'ignoble propagande pour ma marque, la flemme de refaire la vidéo) - Le premier trémolo est un 18W, le second est cet harmonic trémolo : https://www.youtube.com/watch?v=LXVToKLaOTY




