Projet ampli cathode bias (double PP EL84/PP 6L6)

Pour la conception et la réalisation de vos amplis.
dilet
G5 optimiseur
G5 optimiseur
Messages : 322
Enregistré le : 31 janv. 2023, 0:06
Localisation : Lyon

Re: Projet ampli cathode bias (double PP EL84/PP 6L6)

Message non lu par dilet »

Non, aucune, j'ai repiqué tel quel le schéma du Laney pour la partie drive, je me demandais justement si le fait de placer deux capas en série sonne différemment d'une seule capa de 2,2nf (au lieu de 2,35nf mais à mon avis la différence de valeur est inaudible) mais je n'ai pas fait de test comparatifs.
Vu la tolérance sur ces capas (souvent ±10%), le résultat des deux montages est équivalent.
Du coup, je me demande si ce ne serait pas pour se réserver la possibilité de modifier facilement la fréquence de coupure du passe-haut en entrée de l'étage drive (en pontant l'une des capas). :think:
dilet
Avatar du membre
Zazman
G5 optimiseur
G5 optimiseur
Messages : 413
Enregistré le : 31 août 2006, 2:00
Contact :

Re: Projet ampli cathode bias (double PP EL84/PP 6L6)

Message non lu par Zazman »

Du coup, je me demande si ce ne serait pas pour se réserver la possibilité de modifier facilement la fréquence de coupure du passe-haut en entrée de l'étage drive (en pontant l'une des capas). :think:
Oui, j'y ai pensé aussi, c'est un test assez facile à réaliser pour avoir une idée de la bonne valeur :)

J'ai remonté la carte reverbe plus haut (peux pas faire mieux, j'arrive à 2 mm du haut du chassis) et un peu plus loin de la V1 et décalé des prises RCA : ça marche nickel maintenant :)

Il me reste justement à faire des tests de valeurs des capas de l'étage drive avec le HP définitif pour peaufiner le son, et certainement changer la valeur de la Rg de V1b, mais j'attends de tester avec le bon HP pour être sûr du rendu. Je pense descendre sa valeur à 18k ou 10k, à tester...

Voila quelques photos du montage, presque final, puisque la carte alim de la carte relais devrait normalement disparaitre.

bIMG_0014.jpg
bIMG_0015.jpg
bIMG_0016.jpg
bIMG_0017.jpg
bIMG_0018.jpg
dilet
G5 optimiseur
G5 optimiseur
Messages : 322
Enregistré le : 31 janv. 2023, 0:06
Localisation : Lyon

Re: Projet ampli cathode bias (double PP EL84/PP 6L6)

Message non lu par dilet »

J'ai remonté la carte reverbe plus haut (peux pas faire mieux, j'arrive à 2 mm du haut du chassis) et un peu plus loin de la V1 et décalé des prises RCA : ça marche nickel maintenant :)
Heureusement ! Tu ne pouvais guère aller plus loin... :dance:
Il faut donc éviter d'avoir un circuit trop proche et a fortiori au-dessus de V1...
... j'attends de tester avec le bon HP pour être sûr du rendu.
Tu as parlé plus haut du montage dans un cab open-back.
Si tu veux poursuivre l'expérimentation sur le rendu sonore, je te signale ce sujet de Mikka viewtopic.php?t=6547 dans lequel il indique:
Mikka a écrit :Le ratio d'ouverture d'un open-back compte aussi beaucoup sur son comportement et c'est un réglage intéressant à faire et à expérimenter.
Si tu as des petites "planchettes"... :wink:
dilet
Avatar du membre
Zazman
G5 optimiseur
G5 optimiseur
Messages : 413
Enregistré le : 31 août 2006, 2:00
Contact :

Re: Projet ampli cathode bias (double PP EL84/PP 6L6)

Message non lu par Zazman »

Merci pour ces infos fort interessantes ! je pense partir sur le plan d'un combo Fender Twin reverb ajusté à la largeur du chassis, c'est un chassis bassman blackface de 51,6 cm de large, et adapterai le panneau pour un seul HP de 12. Je verrai si je peux également réduire un peu la hauteur pour avoir un cab plus rectangulaire que carré, style deluxe reverb.
Cabinet twin.pdf
(40.86 Kio) Téléchargé 189 fois
J'ai continué mes tests sur le canal drive :
La Rg de la V1b est fixée à 15k, meilleur compromis autant en clean qu'en drive.
Pour le drive, j'ai, comme tu l'avais mentionné, testé avec une seule capa de 4,7nf en filtrage d'entrée : c'est mieux, plus creamy :)
J'ai finalement repassé la capa d'aigu du TS en 360 pf (oui, parfois on fait des allers retours au grès des essais...)
c'est globalement plus musical, plus riche en harmoniques mais il y a encore quelques modifs en perspective :
- changer la valeur du bright sur le pot drive (1nf -> 500 pf) et blinder autant que possible
- comme le filtrage BF a bougé en entrée, je pense modifier mon TS avec 22nf en basses au lieu de 33nf et 10nf en médium au lieu de 15nf pour augmenter un peu la fréquence charnière des mediums.
- blinder le pot de drive (souder le coté masse au corps du pot ?) car je ramasse pas mal de souffle et de bruit après 5/10

... à suivre ;)
dilet
G5 optimiseur
G5 optimiseur
Messages : 322
Enregistré le : 31 janv. 2023, 0:06
Localisation : Lyon

Re: Projet ampli cathode bias (double PP EL84/PP 6L6)

Message non lu par dilet »

... blinder le pot de drive (souder le coté masse au corps du pot ?) car je ramasse pas mal de souffle et de bruit après 5/10
Celui en entrée (1M) ou en sortie (10K) ?
Comme on voit les boutons sur tes photos, je suppose que le montage des potentiomètres est "définitif" (rondelles éventail, ... et écrous serrés) ?
Le corps des potars devrait donc être à la masse par le (bon) contact avec le chassis.
Le risque est alors de créer une boucle de masse avec ce fil et d'ajouter du bruit...
Plutôt blinder la liaison entre le potar et le circuit ? Revoir le passage du fil (problème de proximité) ?
Si le bruit est un souffle HF, mettre une capa de faible valeur (100pF ou moins) aux bornes du potar pour éliminer les hautes fréquences vers la masse ?
C'est le bout du tunnel ! :wink:
dilet
Avatar du membre
Zazman
G5 optimiseur
G5 optimiseur
Messages : 413
Enregistré le : 31 août 2006, 2:00
Contact :

Re: Projet ampli cathode bias (double PP EL84/PP 6L6)

Message non lu par Zazman »

Celui en entrée (1M) ou en sortie (10K) ?
Comme on voit les boutons sur tes photos, je suppose que le montage des potentiomètres est "définitif" (rondelles éventail, ... et écrous serrés) ?
Oui, je parlais du 1M en entrée (le dosage de saturation).
Non pas définitif, mais j'ai serré les potentiomètres quand même...
Le corps des potars devrait donc être à la masse par le (bon) contact avec le chassis.
Le risque est alors de créer une boucle de masse avec ce fil et d'ajouter du bruit...
Oui, c'est ce que je me suis dit aussi, mais je vais essayer quand même et écouter la différence, quitte à le retirer en cas de boucle.
Plutôt blinder la liaison entre le potar et le circuit ? Revoir le passage du fil (problème de proximité) ?
Oui, c'est déjà fait, d'où la recherche d'une solution complémentaire, surtout lorsque le bright est enclenché.
Si le bruit est un souffle HF, mettre une capa de faible valeur (100pF ou moins) aux bornes du potar pour éliminer les hautes fréquences vers la masse ?
oui, c'est le cas, je vais essayer ça en priorité ! Aux bornes du potar : entre la borne masse et la sortie (borne milieu) ou entre la masse et l'entrée ?
C'est le bout du tunnel ! :wink:
Oui, on n'en est pas loin :) mais j'ai dû démonter des pots pour changer un cable blindé trop fragile dont la soudure au pot avait cassé, j'en profite pour refaire le tour des liaisons/cablages à améliorer.

Question à propos de la contre-réaction :
J'ai repris le schéma du PI Deluxe reverbe pour cette partie et c'est seulement une résistance de 820R qui filtre le retour de l'OT... J'ai voulu tester mais j'ai créé un larsen d'enfer :confused: Sur quelle valeur de résistance partir pour éviter de genre de mésaventure, est-possible d'intercaler un pot 10k pour doser la CR ? la résistance de 820R a une bonne marge de puissance, mais elle est sur la carte PI, je peux peut-être en mettre une seconde entre l'OT et ce Pot de test de réglage, déjà pour évaluer la valeur mini avant larsen puis la valeur optimale, et là je ne sais pas trop, je ne maitrise pas bien l'effet acoustique de la CR, une forme de compression sur les lampes de puissance j'imagine ? Je fais confiance à mes oreilles mais autant ne pas faire de bétises !
dilet
G5 optimiseur
G5 optimiseur
Messages : 322
Enregistré le : 31 janv. 2023, 0:06
Localisation : Lyon

Re: Projet ampli cathode bias (double PP EL84/PP 6L6)

Message non lu par dilet »

Aux bornes du potar : entre la borne masse et la sortie (borne milieu) ou entre la masse et l'entrée ?
Entre la masse et l'entrée, comme ça l'effet sera le même quelle que soit la position du curseur.
Sur le 1M, 100pf devrait être efficace; si ça supprime trop d'aigus (utiles), diminue la valeur (selon ton stock).
Question à propos de la contre-réaction ...
Oui, c'est vrai que tu n'avais pas encore testé ça... :wink:
EDIT:
J'ai voulu tester mais j'ai créé un larsen d'enfer :confused:
Question un peu désobligeante :mrgreen:: es-tu certain du sens de branchement des enroulements de sortie de l'OT ?
Le principe de la contre-réaction est de réinjecter (un peu) la sortie dans l'entrée, mais en la soustrayant (en opposition de phase pour de l'audio), pour limiter le signal de sortie; si la sortie de l'OT est branchée "à l'envers", ce qui ne se remarque pas sans contre-réaction, le signal réinjecté est en phase et le larsen est assuré ! :ouch: :twisted:
Sur les quelques schémas d'étages de sortie en ma possession, la résistance de CR a souvent une valeur beaucoup plus élevée (autour de 50/100K) mais la résistance qui référence l'entrée du PI à la masse (47Ω dans ton cas) est également bien plus élevée (même proportion, en gros); pas certain que le problème soit là...
Rien ne t'empêche cependant de monter un potar en série avec la 820Ω pour déterminer la valeur qui te donnera satisfaction.
Je penche quand même pour l'OT branché à l'envers à cause du larsen, car la CR diminue toujours le signal de sortie... :think:
EDIT 2:
Le raisonnement vaut aussi pour le primaire de l'OT s'il est branché "à l'envers".
dilet
Avatar du membre
Zazman
G5 optimiseur
G5 optimiseur
Messages : 413
Enregistré le : 31 août 2006, 2:00
Contact :

Re: Projet ampli cathode bias (double PP EL84/PP 6L6)

Message non lu par Zazman »

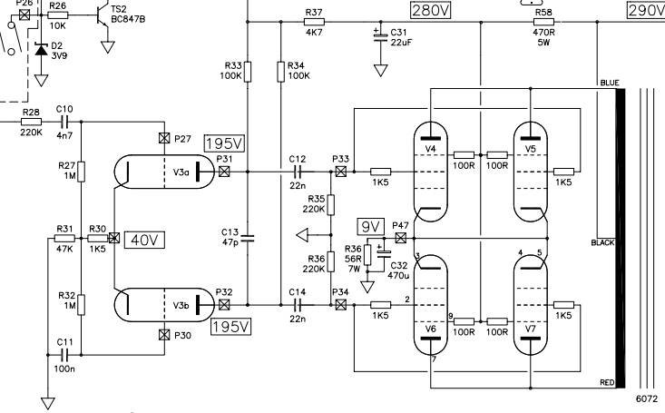
Question un peu désobligeante :mrgreen:: es-tu certain du sens de branchement des enroulements de sortie de l'OT ?
Non, ce n'est pas désobligeant du tout et c'est une excellente question :wtf:

Coté secondaire de l'OT :
rouge : 8R
Bleu : 4R
Noir : masse -> chassis sur point étoile.
RAS de ce coté, connexions repiquées telles quelles du Laney et vérifiées sur le schéma.

Coté primaire de l'OT :
J'ai retrouvé une photo du branchement de l'OT sur les lampes de puissance :
IMG_5686.jpg
Le noir est le point milieu qui se raccorde au A+.
Le bleu est raccordé à la première octale et à la première paire de novales
Le rouge est raccordé à la seconde octale et à la seconde paire de novales

Sur le schéma Laney ci-dessous, le bleu raccorde l'anode V1 et l'enroulement supérieur de l'OT et le rouge raccorde l'enroulement inférieur à la V2 du PP, donc mon montage de l'OT semble conforme. Par contre, j'ai bien peur de m'être mélangé les pinceaux ensuite en raccordant le PI sur le PA en me figurant que le rouge représentait l'enroulement supérieur :mur:

Voici une photo de l'intérieur du laney (donc avant démontage) et il n'y avait pas la carte PI/PA lorsque je l'ai récupéré, donc oui c'est possible que j'ai raccordé mes sorties PI en les inversant... sur cette photo, j'avais identifié les entrées sur les lampes de puissance entrées P1 et P2, cables gris et vert, mais sans repère / PI cela correspond aux connexions P33 et P34 sur le schéma Laney mais les couleurs n'y sont pas représentées.
IMG_5496.jpg
J'ai donc un doute sur mon raccordement PI -> PA.
Je penche quand même pour l'OT branché à l'envers à cause du larsen, car la CR diminue toujours le signal de sortie... :think:
Voici les docs pour essayer d'y voir plus clair :
Sur ma carte PI/PA, les cables jaunes (R 1k5 vers grilles) vont vers la V1 du PP (enroulement "bleu" de l'OT) et les cables verts vont sur la V2 du PP (enroulement "rouge" de l'OT).
Sur le schéma, l'anode V3a conduit à la partie "bleu" de l'OT et l'anode V3b à la partie "rouge".
Je viens de vérifier sur l'ampli, c'est conforme au schéma Laney et au croquis de montage... je suis largué là ;)

Ou alors il faudrait chercher du coté de l'adaption de la CR avec l'ajout de la résistance de CR (tirée du schéma du deluxe reverbe) au schéma Laney ? sachant que la déphaseuse du deluxe est une 12AT7 et là c'est une 12AX7 ?

Corrige-moi si je dis une bétise mais en cas d'inversion, ne suffirait-il pas d'inverser le branchement des anodes de la déphaseuse bornes 1 et 6 (cf schéma Laney) pour rétablir la bonne polarité à l'OT ?

PA.jpg
PI_PA.png
IMG_5764.jpg
IMG_5760.jpg
dilet
G5 optimiseur
G5 optimiseur
Messages : 322
Enregistré le : 31 janv. 2023, 0:06
Localisation : Lyon

Re: Projet ampli cathode bias (double PP EL84/PP 6L6)

Message non lu par dilet »

Corrige-moi si je dis une bétise mais en cas d'inversion, ne suffirait-il pas d'inverser le branchement des anodes de la déphaseuse bornes 1 et 6 (cf schéma Laney) pour rétablir la bonne polarité à l'OT ?
Tout à fait !
Je pensais à une inversion dans le câblage de l'OT (secondaire ou primaire), mais une inversion de la liaison PI vers étage de puissance produit le même résultat !
Si le câblage du transfo est conforme au schéma Laney, alors l'inversion se situe après le PI, sur la partie que tu n'avais pas.
Le piège dans cette histoire, c'est que, sans contre-réaction, tout ça n'a aucune conséquence... :evil:
dilet
Avatar du membre
Zazman
G5 optimiseur
G5 optimiseur
Messages : 413
Enregistré le : 31 août 2006, 2:00
Contact :

Re: Projet ampli cathode bias (double PP EL84/PP 6L6)

Message non lu par Zazman »

Si le câblage du transfo est conforme au schéma Laney, alors l'inversion se situe après le PI, sur la partie que tu n'avais pas.
Non, c'est la partie PI que j n'avais pas. J'ai vérifié mon montage, et pour moi, il n'y a pas d'inversion au niveau du PI non plus... je ne m'explique pas d'où viendrait l'inversion, en comparant pas à pas mon montage au schéma Laney, tout est conforme du PI à la sortie HP.

... Ou alors chez Laney ils sen fichent et le primaire de l'OT est monté à l'envers, vu qu'ils ne mettent pas de CR :biggrin: :jsor:
Sur le schéma Laney, je trouve bizarre de ne pas mettre le cable rouge sur l'enroulement "supérieur" de l'OT et le bleu sur l'inférieur...
Le piège dans cette histoire, c'est que, sans contre-réaction, tout ça n'a aucune conséquence... :evil:
oui, exactement, penses-tu que, même en l'état, avec un résistance de grande valeur (ex 100k) j'aurai quand même ce larsen ?
Je peux toujours inverser les broches 1 et 6 de la déphaseuse et retester... mon ampli Pull push ;)
dilet
G5 optimiseur
G5 optimiseur
Messages : 322
Enregistré le : 31 janv. 2023, 0:06
Localisation : Lyon

Re: Projet ampli cathode bias (double PP EL84/PP 6L6)

Message non lu par dilet »

Ou alors chez Laney ils sen fichent et le primaire de l'OT est monté à l'envers, vu qu'ils ne mettent pas de CR :biggrin:
Possible... puisque sans conséquence.
... penses-tu que, même en l'état, avec un résistance de grande valeur (ex 100k) j'aurai quand même ce larsen ?
Je peux toujours inverser les broches 1 et 6 de la déphaseuse et retester... mon ampli Pull push ;)
Si le signal réinjecté est en phase, il y aura toujours du larsen (moins violent peut-être).
Je commencerais par vérifier que le problème n'est pas là (la phase), même si le câblage est conforme au montage original (qui n'avait pas de CR, c'est le point important ici).
A tester là où c'est le plus facile: inverser au primaire ou au secondaire de l'OT ou entre le PI et la puissance (c'est peut-être le plus simple).
Avec un oscilloscope, en comparant le signal d'entrée et le signal réinjecté, on saurait tout de suite si le marquage de l'OT est correct du point de vue de la phase (les points sur le symbole du transfo, quand ils sont marqués, indiquent les extrémités en phase et ils ne figurent pas sur le schéma original).
EDIT:
Sur le schéma Laney, je trouve bizarre de ne pas mettre le cable rouge sur l'enroulement "supérieur" de l'OT et le bleu sur l'inférieur...
Le câble noir du point milieu du primaire est relié à A+...
Il y a également les mêmes couleurs au primaire et au secondaire !
Il n'y a pas forcément de logique dans la couleur des fils d'un transfo, même si ce serait utile. :crazy
dilet
Avatar du membre
Zazman
G5 optimiseur
G5 optimiseur
Messages : 413
Enregistré le : 31 août 2006, 2:00
Contact :

Re: Projet ampli cathode bias (double PP EL84/PP 6L6)

Message non lu par Zazman »

Merci dilet, je regarderai ça plus tard, car en fait, j'ai un (gros) souci depuis vendredi et je n'ai pas eu le temps de m'y pencher ce WE, mais sur les 2 canaux, au bout de 5 minutes de jeu, le son se dégrade rapidement perd toute son énergie, puis sature et finit par disparaitre complètement... je penche pour un problème de capa de tête (qui est d'origine) ou alors un défaut du transfo d'alim :( Je dois tester pour savoir si cela provient du 6,3v ou de la HT. Je veux aussi installer une entrée/sortie intermédiaire (boucle passive) entre les preamps et le power amp pour aider à localiser le problème.
mais si c'était un mauvais contact suite à une manip, il n'y aurait pas ce délai. J'ai changé toutes les lampes et refait le test, même chose...
dilet
G5 optimiseur
G5 optimiseur
Messages : 322
Enregistré le : 31 janv. 2023, 0:06
Localisation : Lyon

Re: Projet ampli cathode bias (double PP EL84/PP 6L6)

Message non lu par dilet »

... au bout de 5 minutes de jeu, le son se dégrade rapidement perd toute son énergie, puis sature et finit par disparaitre complètement... je penche pour un problème de capa de tête (qui est d'origine) ou alors un défaut du transfo d'alim
... mais si c'était un mauvais contact suite à une manip, il n'y aurait pas ce délai.
Le délai avant la panne fait effectivement penser à une capa de filtrage en fin de vie.
As-tu essayé de passer alors en stand-by (déconnexion du transfo d'alim d'après le schéma) et de mesurer la tension (alternative) en sortie de transfo ?
Si elle est normale, cela irait aussi dans le sens d'une défaillance de la capa.
dilet
Avatar du membre
Zazman
G5 optimiseur
G5 optimiseur
Messages : 413
Enregistré le : 31 août 2006, 2:00
Contact :

Re: Projet ampli cathode bias (double PP EL84/PP 6L6)

Message non lu par Zazman »

As-tu essayé de passer alors en stand-by (déconnexion du transfo d'alim d'après le schéma) et de mesurer la tension (alternative) en sortie de transfo ?
Si elle est normale, cela irait aussi dans le sens d'une défaillance de la capa.
Non, pas encore mais je vais commencer par çà :good:
Avatar du membre
Zazman
G5 optimiseur
G5 optimiseur
Messages : 413
Enregistré le : 31 août 2006, 2:00
Contact :

Re: Projet ampli cathode bias (double PP EL84/PP 6L6)

Message non lu par Zazman »

Enfin un peu plus de temps pour me replonger dans le projet :)
Je n'ai pas réussi à reproduire la panne... je penche pour un défaut du potentiomètre de réglage solo/rythmique (1M) que j'ai remplacé par un 250k.
Depuis, plus aucun souci... ça reste bizarre quad même.

J'ai installé la boucle passive, modifié les mix tremolo et réverbe, le trémolo est raccordé à l'entrée du master volume, la reverbe en sortie, donc post master, c'est le meilleur rendement que j'ai trouvé (qui me permet d'utiliser plus finement le dwell) et qui n'affecte plus du tout le signal dry (suppression de la R220k et capa 10pf en //) et ce qui me permet d'envoyer les effets dans la boucle qui fait aussi office de line out. J'ai tout simplement repris le montage de la boucle passive du G5 15th anniv. A ce propos, quelle est l'utilité de la R 1k avant le send ?

Je suis en train de compléter le cablage blindé pour éliminer au mieux les bruits parasites.
Il me reste encore à tester la contre-réaction. Je posterai prochainement le schéma à jour.

J'ai commandé ce qui me manquait pour terminer l'ampli dont les deux relais 24v, et je vais remplacer l'alim de la lampe du voyant principal (220v) par le second enroulement 17v qui ne sert pas et qui alimentera une Bulb LED 24V BA9S via une diode 1N4007.

J'ai acheté le bois (pin massif 18mm) pour commencer la construction du cabinet et fait les plans.
Plan ampli.pdf
(169.26 Kio) Téléchargé 178 fois
PS : la photo est illustrative, elle ne correspond pas à mon projet, mais c'est l'idée :)
Répondre