Bonjour à tous,
J'ai depuis longtemps eu l'envie de construire un petit ampli de puissance HIFI stéréo (10 à 15w), et j'ai trouvé un schéma qui pourrait être intéressant, à base de 6N9P (6SL7) et d'une EL34 en SE. Cela doit correspondre plus ou moins à ce type d'ampli vendu en kit :
https://www.ebay.fr/itm/353144882691
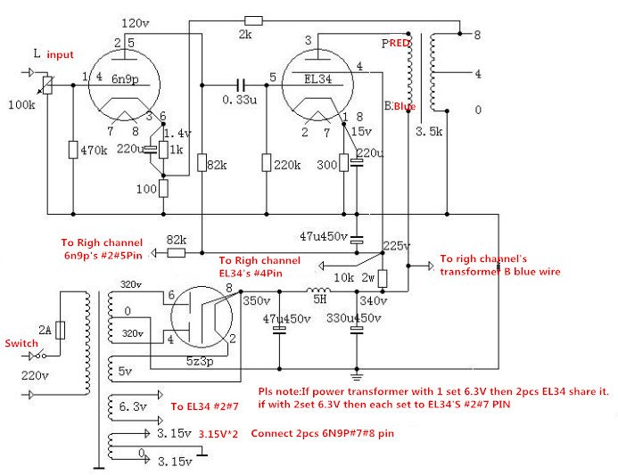
Sur ce schéma, les deux triodes de la 6N9P sont bien montées en parallèle sur un seul canal ?
J'ai différentes questions relatives à l'application pratique, peut-être pourrez-vous m'aider, même si le sujet n'est pas central sur le forum.
- L'OT a une impédance de 3k5 au primaire.
- le redressement est réalisé par une 5z3p (5u4g)
- le chauffage de la 6N9P semble nécessiter un référencement du point milieu à la terre, pas la masse, quelle différence en pratique ?
- Pas de stand-by
- en regardant les specs EL34, on semble être à la limite de la classe A en SE (300v/3,5k/11w)
Le PT comporte un enroulement secondaire en 5v pour alimenter la redresseuse et le cout d'un tel transfo n'est pas négligeable. J'ai un PT assez puissant pour alimenter un quad EL34 en 350v alternatif mais sans sortie 5v. Y'aurait-t-il une différence de qualité sonore notoire si j'opte pour un redressement solid state ? (1N4007) ou existe-il une redresseuse compatible mais avec un chauffage en 6,3v ?
Dans le même objectif de ne pas dépenser trop, et en regardant le schéma du G5v3, la question concerne l'impédance du primaire de l'OT. Ce schéma indique 3k5 pour travailler avec la EL34 en SE. L'OT du G5 https://www.tubetown.net/ttstore/en/out ... -8-16.html a une impédance de 2k5 ou 5k. Serait-il utilisable en HIFI (rendu sonore, bande passante) et transposable à ce schéma ?
J'ai regardé sur TT et n'ai pas trouvé d'OT SE en 3k5 au primaire, mais peut-être ai-je mal regardé.
Projet d'ampli HIFI SE 6N9P + EL34
Projet d'ampli HIFI SE 6N9P + EL34
Modifié en dernier par Zazman le 19 juin 2024, 10:11, modifié 1 fois.
- bilbo_moria
- Don Bilbo de la Vega
- Messages : 7497
- Enregistré le : 15 déc. 2004, 1:00
- Localisation : Tinteniac (35)
Re: Projet d'ampli HIFI SE 6N9P + EL34
Ah, sympa comme projet ... quelques éléments de réponse (et quelques "je ne sais pas" non plus
)
Oui, les 2 triodes de la 6SL7 sont en parallèle sur un seul canal
Le référencement du chauffage de la 6SL7 se fait à la masse commune, à mon avis (mais peut-être que si on relie ce point milieu ailleurs sur le châssis ça fonctionne pareil ...)
Pas de stand by : comme au bon vieux temps ... ça doit un peu pétouiller la première minute de chauffage. Tu peux en ajouter un (mais sur le chauffage de la rectifieuse)
La EL34, il me semble qu'elle doit tourner à 50mA, soit environ 15 à 16W, assez cool au final (en SE, on peut aller à 100%)
Une autre rectifieuse en 6.3V ? Il y a la EZ81, mais elle ne tiendra pas, du coup peut-être faut-il se rabattre sur les diodes silicium (ça sonnera peut-être un poil plus sec et plus dynamique)
Pour l'OT, 3k5 à 4k probablement. Probablement un élément crucial dans le son final (que ce soit en HiFi ou en guitare, d'ailleurs, mais en guitare on peut se dire que c'est le caractère de l'ampli, en HiFi s'il y a un creux en fréquence, ça peut être très gênant ...)
Oui, les 2 triodes de la 6SL7 sont en parallèle sur un seul canal
Le référencement du chauffage de la 6SL7 se fait à la masse commune, à mon avis (mais peut-être que si on relie ce point milieu ailleurs sur le châssis ça fonctionne pareil ...)
Pas de stand by : comme au bon vieux temps ... ça doit un peu pétouiller la première minute de chauffage. Tu peux en ajouter un (mais sur le chauffage de la rectifieuse)
La EL34, il me semble qu'elle doit tourner à 50mA, soit environ 15 à 16W, assez cool au final (en SE, on peut aller à 100%)
Une autre rectifieuse en 6.3V ? Il y a la EZ81, mais elle ne tiendra pas, du coup peut-être faut-il se rabattre sur les diodes silicium (ça sonnera peut-être un poil plus sec et plus dynamique)
Pour l'OT, 3k5 à 4k probablement. Probablement un élément crucial dans le son final (que ce soit en HiFi ou en guitare, d'ailleurs, mais en guitare on peut se dire que c'est le caractère de l'ampli, en HiFi s'il y a un creux en fréquence, ça peut être très gênant ...)
Re: Projet d'ampli HIFI SE 6N9P + EL34
J'ai toujours le Blaupunkt Riviera de ma grand-mère, un vénérable poste de radio de 1960, en état de marche, mais qui va nécessiter une révision un jour prochain: les condos donnent des signes de faiblesse et il ne reste plus que la FM qui va sans doute disparaître dans une dizaine d'année. Il faudra alors lui greffer un récepteur DAB ou s'en servir comme ampli... La bête fait presque la taille (et le poids) d'un combo !
Il y a par contre un "ploc" quand on l'arrête.
Tout ça pour dire que, HiFi ou pas vraiment, c'est un peu comme pour les amplis de guitare, ça sonne bien avec des lampes !
Tout dépend aussi que ce que tu voudras écouter, l'aspect "totalement HiFi" n'est pas toujours indispensable... et vite très coûteux.
Si tu as des pièces de récup pour limiter les frais, ça vaut (à mon avis) le coup d'essayer pour voir (ou plutôt entendre) ce que ça va donner, quitte à commencer avec un seul canal. Le résultat sera sans doute sympa, même s'il n'est pas forcément HiFi...
De toutes façons, autant on peut se faire un ampli guitare "à l'oreille", autant il sera nécessaire d'avoir du matériel (GBF et oscillo) pour fabriquer un ampli HiFi (sauf à acheter un kit complet) puisque le qualificatif HiFi implique des mesures.
Il n'en a pas non plus; quand on le met sous tension, il faut attendre 30 à 60s pour que le son arrive (le volume reste réglé à un niveau d'écoute normal et le poste calé sur une station); pas de bruit particulier, juste un peu de souffle avant l'arrivée du son.Zazman a écrit :Pas de stand-by
Il y a par contre un "ploc" quand on l'arrête.
J'ai commencé à rassembler de la documentation et des schémas (il y a eu plusieurs modèles); bien que le redressement soit assuré par un pont de diodes, le son est très "lampes", typique de ce genre de postes allemands (pas du tout HiFi, très chargé en bas médium, on aime ou pas; j'aime bien, sans doute parce ce que je l'ai entendu toute mon enfance) mais quand il passe du rock, ça envoie !Y'aurait-t-il une différence de qualité sonore notoire si j'opte pour un redressement solid state ? (1N4007)
Tout ça pour dire que, HiFi ou pas vraiment, c'est un peu comme pour les amplis de guitare, ça sonne bien avec des lampes !
Tout dépend aussi que ce que tu voudras écouter, l'aspect "totalement HiFi" n'est pas toujours indispensable... et vite très coûteux.
Si tu as des pièces de récup pour limiter les frais, ça vaut (à mon avis) le coup d'essayer pour voir (ou plutôt entendre) ce que ça va donner, quitte à commencer avec un seul canal. Le résultat sera sans doute sympa, même s'il n'est pas forcément HiFi...
De toutes façons, autant on peut se faire un ampli guitare "à l'oreille", autant il sera nécessaire d'avoir du matériel (GBF et oscillo) pour fabriquer un ampli HiFi (sauf à acheter un kit complet) puisque le qualificatif HiFi implique des mesures.
dilet
Re: Projet d'ampli HIFI SE 6N9P + EL34
Merci bilbo et dilet pour vos promptes réponses
Oui, pour essayer de les résumer, ça peut être un projet sympa, pas forcément "HIFI high end" mais intéressant.
Comme vous l'aurez compris, il est au stade de la cogitation, histoire de cogiter sur quelque chose de sympa.
Pour synthétiser :
- Je partirai sur du solid state car j'ai déjà un PT qui peut délivrer de quoi faire une quinzaine de watts par canal en SE.
Comme le précise bilbo, je gagnerai en dynamique avec du silicium, et j'aurai une HT redressée un peu supérieure à un redressement par lampe.
ça me permet aussi d'augmenter la valeur de la capa de de tête : 100 mf (ou 200 mf ?) en 500v, autant un fond de hummm en ampli guitare n'est pas rédibitoire, autant en HIFI c'est boosté par les boomers dans les enceintes et ce n'est pas acceptable. Il va donc falloir travailler sur l'alim proprement. Je crois que le mode SE y est plus sensible que le PP, donc à peaufiner. Mon PT n'a pas de point milieu sur le 6v3, je pense donc alimenter le chauffage des 6SL7 en DC (2x 300mA).
- Le point critique concerne les OT... et du coup mon porte monnaie
J'ai jeté un oeil sur TT, pour de l'audio SE 20Hz/20kHz en 3k5, il faut taper dans la série Hammond 16xx à 222 euros pièce en 30w.
https://www.tubetown.net/ttstore/en/ham ... 30sea.html
Je vais voir s'il existe une série moins puissante chez Hammond. Il y a certainement moyen de trouver moins cher, mais comme vous le soulignez, un OT classique pour ampli guitare risque de donner un résultat aléatoire, donc éventuellement à tester avec ce que j'ai, mais c'est quand même mieux d'obtenir le même son sur les deux canaux, je ne pense pas acheter par exemple deux OT type G5 et risquer d'être ensuite déçu par le rendu.
Donc recherche en ligne et bas de laine en perspective, et si vous avez des tuyaux, ils sont les bienvenus.
Je vais commencer par tracer un schéma et calibrer l'alim, j'ai aussi un ampli guitare à terminer
Oui, pour essayer de les résumer, ça peut être un projet sympa, pas forcément "HIFI high end" mais intéressant.
Comme vous l'aurez compris, il est au stade de la cogitation, histoire de cogiter sur quelque chose de sympa.
Pour synthétiser :
- Je partirai sur du solid state car j'ai déjà un PT qui peut délivrer de quoi faire une quinzaine de watts par canal en SE.
Comme le précise bilbo, je gagnerai en dynamique avec du silicium, et j'aurai une HT redressée un peu supérieure à un redressement par lampe.
ça me permet aussi d'augmenter la valeur de la capa de de tête : 100 mf (ou 200 mf ?) en 500v, autant un fond de hummm en ampli guitare n'est pas rédibitoire, autant en HIFI c'est boosté par les boomers dans les enceintes et ce n'est pas acceptable. Il va donc falloir travailler sur l'alim proprement. Je crois que le mode SE y est plus sensible que le PP, donc à peaufiner. Mon PT n'a pas de point milieu sur le 6v3, je pense donc alimenter le chauffage des 6SL7 en DC (2x 300mA).
- Le point critique concerne les OT... et du coup mon porte monnaie
J'ai jeté un oeil sur TT, pour de l'audio SE 20Hz/20kHz en 3k5, il faut taper dans la série Hammond 16xx à 222 euros pièce en 30w.
https://www.tubetown.net/ttstore/en/ham ... 30sea.html
Je vais voir s'il existe une série moins puissante chez Hammond. Il y a certainement moyen de trouver moins cher, mais comme vous le soulignez, un OT classique pour ampli guitare risque de donner un résultat aléatoire, donc éventuellement à tester avec ce que j'ai, mais c'est quand même mieux d'obtenir le même son sur les deux canaux, je ne pense pas acheter par exemple deux OT type G5 et risquer d'être ensuite déçu par le rendu.
Donc recherche en ligne et bas de laine en perspective, et si vous avez des tuyaux, ils sont les bienvenus.
Je vais commencer par tracer un schéma et calibrer l'alim, j'ai aussi un ampli guitare à terminer
-
ricordea
- G5 bidouilleur

- Messages : 46
- Enregistré le : 17 févr. 2017, 16:33
- Localisation : 11 - Montagne noire
Re: Projet d'ampli HIFI SE 6N9P + EL34
Hello,
Charly Doria fait des transformateurs audio (hifi) de bonne qualité, tu peux le contacter ici : https://bobinaudio.fr/
Je ne sais pas si ce sera moins onéreux que chez TT.
En faisant des recherches pour un push-pull, j'ai découvert cette boutique : https://shop.piemme-elektra.it qui a l'air sympa.
Je n'y ai rien acheté pour l'instant, donc totalement sans garantie !
Ce modèle a l'air particulièrement intéressant pour ton projet : https://shop.piemme-elektra.it/Products/8595
Charly Doria fait des transformateurs audio (hifi) de bonne qualité, tu peux le contacter ici : https://bobinaudio.fr/
Je ne sais pas si ce sera moins onéreux que chez TT.
En faisant des recherches pour un push-pull, j'ai découvert cette boutique : https://shop.piemme-elektra.it qui a l'air sympa.
Je n'y ai rien acheté pour l'instant, donc totalement sans garantie !
Ce modèle a l'air particulièrement intéressant pour ton projet : https://shop.piemme-elektra.it/Products/8595
Re: Projet d'ampli HIFI SE 6N9P + EL34
Hello ricordea, merci pour tes infos, c'est intéressant
Je suis tombé sur un autre schéma qui pourrait être assez intéressant aussi, à base d'une demi 6N1P par canal et d'un SE EL34/6L6/KT88 :
L'alimentation est prévue en 375v AC au secondaire et mon transfo d'alim délivre 360v AC et assez puissant pour alimenter un quad EL34.
En comparant les deux schémas, Je ne sais pas quelle lampe de préamp est la plus intéressante niveau gain et qualité sonore, sachant que le projet à base de 6N9P utilise les deux triodes en parallèle, alors que le projet 6N1P n'utilise qu'une seule triode.
Ce second schéma semble avoir une alim plus "travaillée" et des composants haute qualité (capas, JAMES 6123H), et pas de contre-réaction.
On doit être autour de 20w par canal en config SE KT88 ?
dans ce second cas de figure, le transfo de sortie serait plutôt celui-ci, un peu plus cher, mais plus classe
et sans atteindre des sommets comme le JAMES 6123H
https://shop.piemme-elektra.it/Categori ... ducts/8128
Je suis tombé sur un autre schéma qui pourrait être assez intéressant aussi, à base d'une demi 6N1P par canal et d'un SE EL34/6L6/KT88 :
L'alimentation est prévue en 375v AC au secondaire et mon transfo d'alim délivre 360v AC et assez puissant pour alimenter un quad EL34.
En comparant les deux schémas, Je ne sais pas quelle lampe de préamp est la plus intéressante niveau gain et qualité sonore, sachant que le projet à base de 6N9P utilise les deux triodes en parallèle, alors que le projet 6N1P n'utilise qu'une seule triode.
Ce second schéma semble avoir une alim plus "travaillée" et des composants haute qualité (capas, JAMES 6123H), et pas de contre-réaction.
On doit être autour de 20w par canal en config SE KT88 ?
dans ce second cas de figure, le transfo de sortie serait plutôt celui-ci, un peu plus cher, mais plus classe
https://shop.piemme-elektra.it/Categori ... ducts/8128
