Projet ampli cathode bias (double PP EL84/PP 6L6)

Pour la conception et la réalisation de vos amplis.
dilet
G5 optimiseur
G5 optimiseur
Messages : 340
Enregistré le : 31 janv. 2023, 0:06
Localisation : Lyon

Re: Projet ampli cathode bias (double PP EL84/PP 6L6)

Message non lu par dilet »

Rimlock a écrit : 28 juin 2024, 7:52 Il serait important que tu détermines si ta ronflette est à 50Hz (induction secteur) ou 100 Hz (filtrage).
Zazman a écrit : 29 juin 2024, 12:11 J'ai essayé de mesurer la fréquence parasite avec mon multimètre en position Hz sur la sortie HP et le master à zéro, mais cela ne détecte rien.
Je n'ai pas osé mesurer par exemple directement sur le secteur pour voir s'il affiche bien 50Hz.
Il existe des applis de type "analyseur de spectre" simple sur smartphone.
Je n'ai jamais testé, mais il me semble que cela devrait suffire pour voir si le pic est à 50Hz ou 100Hz. :think:
dilet
Avatar du membre
Zazman
G5 optimiseur
G5 optimiseur
Messages : 413
Enregistré le : 31 août 2006, 2:00
Contact :

Re: Projet ampli cathode bias (double PP EL84/PP 6L6)

Message non lu par Zazman »

Excellent, je vais essayer de trouver ça !
dilet
G5 optimiseur
G5 optimiseur
Messages : 340
Enregistré le : 31 janv. 2023, 0:06
Localisation : Lyon

Re: Projet ampli cathode bias (double PP EL84/PP 6L6)

Message non lu par dilet »

Le résultat obtenu dépendra bien sûr de la qualité du micro du téléphone et des éventuels traitements (compression, ...) que le téléphone fait subir au signal du micro avant de fournir les données à l'application.
Donc sans doute pas un outil de mesure, mais a priori suffisant pour visualiser l'aspect du spectre et repérer les pics de fréquence.

Pour un smartphone Android, il y a Spectroid qui ne semble pas mal (dernière màj 09-2022, gratuit, pas de pubs, pas de données collectées, de bonnes critiques).

Pour un iPhone (c'est mon cas), il semble plus compliqué de trouver une application gratuite sans pub ou collecte de données; il y en a, payantes (pas trop cher), qui semblent bien; je vais étudier ça...
dilet
Avatar du membre
Zazman
G5 optimiseur
G5 optimiseur
Messages : 413
Enregistré le : 31 août 2006, 2:00
Contact :

Re: Projet ampli cathode bias (double PP EL84/PP 6L6)

Message non lu par Zazman »

Pour un iPhone (c'est mon cas), il semble plus compliqué de trouver une application gratuite sans pub ou collecte de données; il y en a, payantes (pas trop cher), qui semblent bien; je vais étudier ça...
C'est mon cas également (iPhone 8).
je vais jeter un oeil.
dilet
G5 optimiseur
G5 optimiseur
Messages : 340
Enregistré le : 31 janv. 2023, 0:06
Localisation : Lyon

Re: Projet ampli cathode bias (double PP EL84/PP 6L6)

Message non lu par dilet »

Pour iOS, j'ai trouvé une application "pro" dont il existe une version gratuite (avec, bien sûr, pas mal de bonnes fonctionnalités en moins), mais qui devrait suffire: SpectrumView Plus (9€) et SpectrumView (gratuite). Dans la version gratuite, on peut débloquer les fonctionnalités manquantes individuellement pour 1 ou 2€, notamment le zoom... Si on veut la totalité, c'est moins coûteux de prendre directement la version payante.
La société (anglaise) qui l'a développée est spécialisée dans l'analyse audio et son site propose de consulter la documentation intégrale de l'application, ici: https://oxfordwaveresearch.com/spectrumview-2-4-help/. :)
L'application existe depuis plus de 10 ans, n'est pas trop "lourde" et fonctionne à partir de iOS11 (ce qui est bien pour un vieil iPhone comme le mien :wink:).
J'ai téléchargé la version gratuite et je l'ai testée rapidement: on peut visualiser un spectre "live" entre 20 et 520Hz (plage la plus étroite a priori) ce qui permet de distinguer sans problème le 50Hz du 100Hz !
Il est également possible de désactiver le traitement du son du micro par l'iPhone: on visualise le signal "brut" fourni par le micro. :good:
dilet
Avatar du membre
Zazman
G5 optimiseur
G5 optimiseur
Messages : 413
Enregistré le : 31 août 2006, 2:00
Contact :

Re: Projet ampli cathode bias (double PP EL84/PP 6L6)

Message non lu par Zazman »

:good: Merci pour tes infos, je vais essayer ça :good:
Avatar du membre
Zazman
G5 optimiseur
G5 optimiseur
Messages : 413
Enregistré le : 31 août 2006, 2:00
Contact :

Re: Projet ampli cathode bias (double PP EL84/PP 6L6)

Message non lu par Zazman »

Voici le spectre du bruit de fond et un enregistrement audio avec le master volume à zéro :
Capture d’écran . 2024-07-07 à 08.41.57.png
Capture d’écran . 2024-07-07 à 08.36.11.png
bruit_fond.mp3
(208.16 Kio) Téléchargé 592 fois

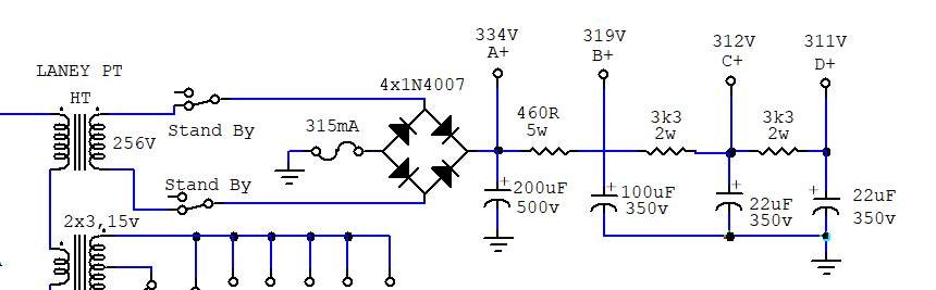
Je me demande si mon alim est cablée correctement au point étoile de masse :

voici comment c'est cablé actuellement (Cf. schéma Laney) :
alim HT1.jpg
Je me demande s'il ne faudrait pas plutôt faire cela :
alim HT2.jpg
Voire même placer le fusible sur la HT avant le pont de diodes ?
dilet
G5 optimiseur
G5 optimiseur
Messages : 340
Enregistré le : 31 janv. 2023, 0:06
Localisation : Lyon

Re: Projet ampli cathode bias (double PP EL84/PP 6L6)

Message non lu par dilet »

A voir le spectre, c'est n'est pas un problème de filtrage insuffisant: le pic à 100Hz est très en retrait de celui à 50Hz, 12dB en dessous, sans doute plus car on est probablement déjà dans la zone de coupure basse du micro (il doit atténuer le 50Hz plus que le 100Hz; c'est peut-être aussi pour ça que le pic à 150Hz est le plus haut). Ce n'est pas tout à fait un appareil de mesure directe, il faudrait l'étalonner en enregistrant un bruit blanc, et encore, à 50Hz ou 100Hz, on est en limite de la bande passante du HP et le niveau de sortie doit commencer à baisser... Ce serait par contre plus réaliste entre 100Hz et 10kHz.
Je me demande si mon alim est cablée correctement au point étoile de masse...
A voir le schéma du câblage réel de l'alimentation, je pense que le problème vient probablement de là.
Surtout si une partie du câblage des masses du reste de l'ampli est fait de la même façon.
Avis à modérer en fonction de la position de ce point de masse étoile par rapport à l'alimentation...
La notion de masse en étoile est subtile et sujette à interprétations...
De mon point de vue, la masse en étoile comporte plusieurs niveaux (masse "en arbre"), le principe étant de chercher à minimiser la longueur du trajet (aller et retour) des courants et à ne pas mélanger des courants différents (préampli et ampli, par exemple).
On a tendance à oublier que le courant d'alimentation d'un module qui arrive par le fil HT, retourne vers l'alimentation par la masse.
La masse en étoile principale au niveau du châssis sert à fixer à un même potentiel tous les éléments de l'ampli et il ne doit circuler aucun courant dans ces fils: devraient y arriver dans ton cas, la masse de l'alimentation principale HT, le point milieu du secondaire de chauffage filaments et la masse de l'alimentation secondaire 24V. On devrait pouvoir la démonter sans problème de fonctionnement autre que du bruit supplémentaire.
Je préfère utiliser, par sécurité, un autre point pour la mise à la terre du châssis depuis la prise secteur au plus près de celle-ci (le châssis devrait toujours être relié à la terre), mais on peut le faire aussi sur cette masse principale.
La masse en étoile secondaire est celle de l'alimentation HT (plutôt un bus d'ailleurs, comme sur ta proposition de recâblage qui me semble bien): il devrait en partir (au moins) un câble de masse par tension (A+, B+, C+, D+) vers les sous-ensembles à alimenter (un câble de masse avec un câble de HT, torsadés).
En pratique (clean ou high gain) et en fonction des longueurs des câbles et du nombre de sous-ensembles, il n'est pas forcément nécessaire d'en faire autant. Il me semble cependant prudent de séparer a minima le câblage de l'alimentation de l'ampli de celle du reste.
Il faut ensuite faire attention à ne pas créer de boucles de masse en raccordant les sous-ensembles (uniquement la liaison "signal")...
C'est mon point de vue personnel, il y en a certainement d'autres sur ce sujet.
Voire même placer le fusible sur la HT avant le pont de diodes ?
Du point de vue de la protection, c'est pareil, mais pour la "qualité" de la masse (il va y avoir des fils et une petite résistance de contact au niveau du porte-fusible), ça me semble bien mieux.

Tu devrais peut-être commencer par dessiner le câblage des alimentations entre les modules pour voir comment ça se présente...
dilet
Avatar du membre
Zazman
G5 optimiseur
G5 optimiseur
Messages : 413
Enregistré le : 31 août 2006, 2:00
Contact :

Re: Projet ampli cathode bias (double PP EL84/PP 6L6)

Message non lu par Zazman »

Tu devrais peut-être commencer par dessiner le câblage des alimentations entre les modules pour voir comment ça se présente...
Effectivement, ça permettra d'y voir plus clair et d'optimiser la cablage. Je poste ça dès que je peux.
La masse en étoile principale au niveau du châssis sert à fixer à un même potentiel tous les éléments de l'ampli et il ne doit circuler aucun courant dans ces fils: devraient y arriver dans ton cas, la masse de l'alimentation principale HT, le point milieu du secondaire de chauffage filaments et la masse de l'alimentation secondaire 24V. On devrait pouvoir la démonter sans problème de fonctionnement autre que du bruit supplémentaire.
Dans mon montage, le secondaire 2x17v n'est pas relié à la masse. Il s'agit de deux enroulements différents (pas vraiment un point milieu).
- Vu ton message, il me semble que le premier enroulement qui alimente la carte relais en alternatif, l'alim redressé (le négatif) de la carte n'est pas référencée à la masse, contrairement à ce qui est indiqué sur mon schéma. Je vais vérifier cela ce soir, ça serait un oubli dans ce cas.
- le second enroulement alimente la diode de la lampe pilote avec juste une diode et une résistance en série.
dilet
G5 optimiseur
G5 optimiseur
Messages : 340
Enregistré le : 31 janv. 2023, 0:06
Localisation : Lyon

Re: Projet ampli cathode bias (double PP EL84/PP 6L6)

Message non lu par dilet »

Dans mon montage, le secondaire 2x17v n'est pas relié à la masse...
C'est normal puisque le point milieu du secondaire ne sert pas de "point milieu".
Le schéma est OK: uniquement la masse de l'alimentation 24V à relier à la masse étoile.
Vérifier que c'est bien le cas, en effet...
dilet
Avatar du membre
Zazman
G5 optimiseur
G5 optimiseur
Messages : 413
Enregistré le : 31 août 2006, 2:00
Contact :

Re: Projet ampli cathode bias (double PP EL84/PP 6L6)

Message non lu par Zazman »

Bingo ! une fois le négatif de l'alim de la carte relais relié à la masse étoile, l'ampli est complétement silencieux :good:

Il me restera à étalonner la R de contre-réaction car la nuance de son et de jeu est sensible lorsqu'on s'attarde un peu plus sur la bonne valeur à trouver.
ça se calera à plus long terme, après utilisation de l'ampli en groupe.

La caisse de l'ampli avance, un grand merci au menuisier de mon boulot qui a assuré :)
IMG_0052.jpg
IMG_0053.jpg
IMG_0055.jpg
IMG_0056.jpg
IMG_0057.jpg
les panneaux coupés à 45° seront collés avec des chevilles spéciales (sorte de pastilles de bois ovales) ça devrait supporter sans problème le poids du HP.
Avatar du membre
McColson
Admin du site
Admin du site
Messages : 8070
Enregistré le : 07 nov. 2004, 1:00
Localisation : La Celle sur Morin
Contact :

Re: Projet ampli cathode bias (double PP EL84/PP 6L6)

Message non lu par McColson »

Les pastilles de bois ovales s'appellent des lamello.Tu nous dira comment ça tient au final, mais en effet ça devrait le faire. Attention à l'équerrage lors du collage ! J'ai acheté des équerres sur le net pour m'assurer d'un travail parfait à 90°.
https://www.amazon.fr/dp/B0C69CPNV2?ref ... tails&th=1

Pour 50 balles ça fait très bien le taf.
Avatar du membre
Zazman
G5 optimiseur
G5 optimiseur
Messages : 413
Enregistré le : 31 août 2006, 2:00
Contact :

Re: Projet ampli cathode bias (double PP EL84/PP 6L6)

Message non lu par Zazman »

Les pastilles de bois ovales s'appellent des lamello
Oui,c'est ça :good: merci Mc Colson, ma mémore vascille ;)
Attention à l'équerrage lors du collage ! J'ai acheté des équerres sur le net pour m'assurer d'un travail parfait à 90°.
Oui, c'est top ça, pour ma part, j'ai utilisé des serre-joints et des planches après m' être assuré qu'elles étaient bien à 90° et j'ai contrôlé tous les angles du montage avant collage.

Je vous dirai comment ça tient, sachant que le support du poids du chassi est assuré par la planche du dessus du combo et la poignée. Le collage et chevillage de l'ensemble doivent supporter le poids du HP à long terme. Le Jensen C12K pèse quand même 4,3kg !
Modifié en dernier par Zazman le 10 juil. 2024, 12:01, modifié 1 fois.
dilet
G5 optimiseur
G5 optimiseur
Messages : 340
Enregistré le : 31 janv. 2023, 0:06
Localisation : Lyon

Re: Projet ampli cathode bias (double PP EL84/PP 6L6)

Message non lu par dilet »

C'est quand même du bois massif et la colle à bois tient bien.
Pour le bas du cab, il y a toujours la possibilité d'ajouter 2 tasseaux vissés à l'intérieur dans les angles.
Pour le haut et le problème d'arrachement avec la poignée, si tu poses du tolex, tu peux percer à 45° entre les emplacements des lamelos (au raz de l'angle intérieur) et insérer des chevilles "classiques" (à raboter ensuite) pour augmenter la résistance du montage dans le sens vertical.
Fichiers joints
Chevillage.png
Chevillage.png (6.15 Kio) Vu 23735 fois
dilet
Avatar du membre
Zazman
G5 optimiseur
G5 optimiseur
Messages : 413
Enregistré le : 31 août 2006, 2:00
Contact :

Re: Projet ampli cathode bias (double PP EL84/PP 6L6)

Message non lu par Zazman »

Pour le bas du cab, il y a toujours la possibilité d'ajouter 2 tasseaux vissés à l'intérieur dans les angles.
C'est ce que je ferai :) mais non, pas de tolex, je vais teinter et vernir le cab.

La teinte devrait ressembler à cela, là c'est du pin teinté et ciré, je pense faire une finition vernis brillant avec la même teinte pour mon cab.
J'ai commandé un grillcloth fender oxblood et une poignée style cuir rouge/brun, ça devrait être assez joli.

449652969_902068565290774_789442116883606087_n.jpg
Répondre