EDIT: après enregistrement de samples et simulation du bouzin, il est fort possible que mes oreilles soient foireuses, malheureusement elles ne sont plus sous garantie depuis un moment, donc je ne pourrai vraisemblablement pas y remédier. Je vous laisse quand même le pavé originel ci-dessous et posterai le(s) sample(s) ainsi que la simu plus tard, des fois que...
Après plus de 15 ans d'utilisation intensive du PPIMV ("Post-PI Master Volume" pour les ceusses qui ne seraient pas familiers du terme), je viens de faire une "découverte" qui m'a laissé pantois, comme on dit...
Pour le contexte, avec mon switcher tout neuf je me suis fait pas mal de comparaisons A/B entre différents amplis ces derniers temps. Du coup, j'ai remarqué que 2 de mes amplis (Dirty Greed et Evil Head) sonnaient très (mais vraiment très) creusés dans les mediums par rapport aux autres. Sur ces 2 amplis, celui que j'ai le plus utilisé était le Dirty Greed, qui a été pendant des années mon ampli de live (je ne l'ai d'ailleurs utilisé qu'en repet et concert), et je pourrais jurer que des mediums, il en avait, pourtant !
TL;DR Certains PPIMV creusent fortement les mediums à bas volume, seul Lar/Mar est neutre ! (cf. fin du post)
Là où ça m'a paru vraiment bizarre, c'est que niveau schémas les différences sont assez ténues par rapport au SLO par exemple, j'ai donc commencé à réfléchir et incriminer différents éléments :
- la capa du tone stack responsable des aigus : si elle a dérivé avec le temps au point que sa valeur soit divisée par 10 par exemple, ça pourrait peut-être avoir ce genre d'effet ?
- le transfo de sortie : peut-être que ESO fait des transfos de "trop bonne" qualité et qu'il manque une bosse dans les mediums qu'on trouverait par ailleurs sur les transfos utilisés par les fabricants ?
- mon réglage de "Depth" ?
Je remets donc le chassis dans sa boite, master à fond (et donc volume de chaque canal à 0,5), et miracle : les mediums sont revenus !!!
Par ailleurs, je teste aussi le Raw Power sur son canal lead, et bizarrement celui-ci ne manque pas de mediums ! Je ressors donc son schéma, je compare les 2 : le DG est un ampli fixed bias, alors que le Raw Power est en cathode bias. L'implémentation du PPIMV sur ce dernier est donc bien plus simple !
La conclusion s'impose d'elle-même : le PPIMV que j'ai utilisé pendant des années sur des amplis fixed bias est une sombre daube, qui creuse les mediums au fur et à mesure qu'on diminue le master !
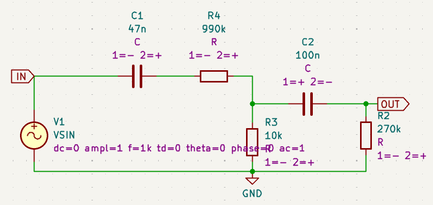
En l'occurrence j'ai utilisé le montage A (celui du haut), parce que recommandé par du beau monde (incluant Kevin O'Connor, l'auteur des bouquins "The Ultimate Tone") et qu'il parait techniquement plus "juste" et sans risque en cas de potar foireux... Sauf qu'en fait, le seul montage transparent est le montage B, aussi appelé "Lar/Mar" (il manque d'ailleurs les R de 2M2 sur le schéma ci-dessus, qui ne sont pas à négliger)
Je n'ai pas eu le temps de faire les calculs, mais à l'oreille c'est flagrant ! Reste à enregistrer pour être sur que mes oreilles ne me trompent pas, et vérifier ce que diraient des calculs à ce sujet...
PS : le sujet du PPIMV a déjà été discuté ici, mais visiblement personne n'a rapporté ce problème de mediums bouffés...



..:: 