Sinusoidales d'ampli "type"
-
franfranky
- G5 optimiseur

- Messages : 369
- Enregistré le : 09 déc. 2013, 11:40
Sinusoidales d'ampli "type"
Salut à tous.
Je viens dernièrement de m'équiper d'un oscillo numérique (voltcraft...), un bonheur! simple efficace, dommage il ne fait pas le café (mais presque).
Bref j'ai passé en revu tous ce que j'avais sous la main: pédale de fuzz, de boost, overdrive, ampli... et je me rends compte d'un truc : d'un type de saturation à une autre on observe clairement d'importante différence au niveau de la forme du signal écrêté. Au premier coup d’œil on voit tout de suite si c'est du fuzz ou un overdrive léger. on vois clairement le type de saturation, la symétrie du signal et même le contenu harmonique (apparition de pics).
J'en suis venu à analyser ma dernière bidouille (hiwatt 2 canaux, voir mon post dans la section autre ampli et effet) et je me rends compte que ma saturation n'est pas vraiment "smooth" (je posterais les captures de l'oscillo quand j'aurais pigé comment les récupérer...) et se rapproche assez du signal sortant de ma pédale de fuzz (en plus soft...).
Du coup je creuse, je creuse et je me rends compte qu'il est quasi impossible de trouver sur le net des oscillogrammes d'amplis connus (JCM, bassman, SLO...) qui permettrait de voir comment les différents amplis écrêtes?
Savez vous si il existe une bouquin ou un site présentant ce type d'analyse ou donnant des tuyaux sur l'analyse visuelle des signaux saturés?
Je viens dernièrement de m'équiper d'un oscillo numérique (voltcraft...), un bonheur! simple efficace, dommage il ne fait pas le café (mais presque).
Bref j'ai passé en revu tous ce que j'avais sous la main: pédale de fuzz, de boost, overdrive, ampli... et je me rends compte d'un truc : d'un type de saturation à une autre on observe clairement d'importante différence au niveau de la forme du signal écrêté. Au premier coup d’œil on voit tout de suite si c'est du fuzz ou un overdrive léger. on vois clairement le type de saturation, la symétrie du signal et même le contenu harmonique (apparition de pics).
J'en suis venu à analyser ma dernière bidouille (hiwatt 2 canaux, voir mon post dans la section autre ampli et effet) et je me rends compte que ma saturation n'est pas vraiment "smooth" (je posterais les captures de l'oscillo quand j'aurais pigé comment les récupérer...) et se rapproche assez du signal sortant de ma pédale de fuzz (en plus soft...).
Du coup je creuse, je creuse et je me rends compte qu'il est quasi impossible de trouver sur le net des oscillogrammes d'amplis connus (JCM, bassman, SLO...) qui permettrait de voir comment les différents amplis écrêtes?
Savez vous si il existe une bouquin ou un site présentant ce type d'analyse ou donnant des tuyaux sur l'analyse visuelle des signaux saturés?
- McColson
- Admin du site

- Messages : 8029
- Enregistré le : 07 nov. 2004, 1:00
- Localisation : La Celle sur Morin
- Contact :
Re: Sinusoidales d'ampli "type"
Le problème c'est la fréquence, pour chaque fréquence l'ampli répond différemment, à moins de balancer à chaque fois pour 100Hz, 500Hz, 1KHz, 2KHz, 3KhZ,6KHz, 10Khz....
-
franfranky
- G5 optimiseur

- Messages : 369
- Enregistré le : 09 déc. 2013, 11:40
Re: Sinusoidales d'ampli "type"
C'est ce que j'ai fait (entre 100Hz et 20k par pallier de 200Hz). hormis une variation du facteur d'amplification j'observe tout de même un signal assez similaire (dans le cas du canal lead de mon ampli: énorme pic qui me semble être lié à l'harmonique du 2ème ordre).
pour 140mV de signal j'ai à peux prés ça en sortie de ma 3ème triode:
100Hz: 16V
400 Hz: 18V
800Hz: 32V
2Khz : 40V
4Khz : 32V
10 kHz: 16V
Bref je vais voir pour récupérer les captures d'écran de l'oscillo pour illustrer tous ça.
pour 140mV de signal j'ai à peux prés ça en sortie de ma 3ème triode:
100Hz: 16V
400 Hz: 18V
800Hz: 32V
2Khz : 40V
4Khz : 32V
10 kHz: 16V
Bref je vais voir pour récupérer les captures d'écran de l'oscillo pour illustrer tous ça.
- McColson
- Admin du site

- Messages : 8029
- Enregistré le : 07 nov. 2004, 1:00
- Localisation : La Celle sur Morin
- Contact :
Re: Sinusoidales d'ampli "type"
C'est un travail énorme j'ai hâte de voir ça !
- bilbo_moria
- Don Bilbo de la Vega
- Messages : 7460
- Enregistré le : 15 déc. 2004, 1:00
- Localisation : Tinteniac (35)
Re: Sinusoidales d'ampli "type"
Un truc assez sympa également consiste à effectuer une FFT (analyse fréquence) via un plug in sur ordi ...
Re: Sinusoidales d'ampli "type"
A noter que tester avec un signal carré est intéressant aussi 
(perso je m'en sers pour vérifier l'efficacité du tone stack)
(perso je m'en sers pour vérifier l'efficacité du tone stack)
-
franfranky
- G5 optimiseur

- Messages : 369
- Enregistré le : 09 déc. 2013, 11:40
Re: Sinusoidales d'ampli "type"
J'utilise la petite ampli de générateur de fréquence dispo dans la rubrique du site (sur smartphone). Le résultat est plutôt bien (signal stable et précis sans trop de bruit de fond). On peut d'ailleurs faire un balayage en fréquence (ex: 20Hz à 20KHz sur 1 minute) mais c'est plutôt compliquer de relever les infos en directe.
Mon oscillo à tout une batterie d'outils d'analyse qui permette de traiter rapidement l'info (tension P-P, analyse en fréquence...) il faut juste que je planche sur le mode d'emploi pour bien comprendre toutes les possibilités. Il doit certainement y avoir moyen d'exporter un oscillogramme sur une période (couplé avec le balayage de fréquence ça peut vite devenir intéressant).
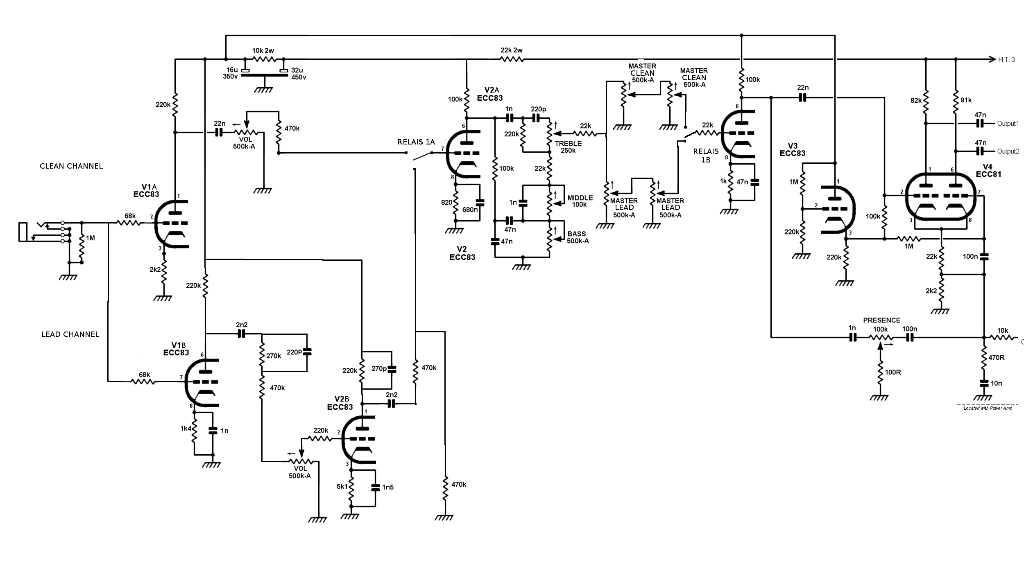
Pour en revenir à mon ampli il faut que je regarde plus en détail mon 3ème étage de gain. En sortie de V2 tout va bien, mon signal commence à écrêter en fin de course du potard (soft clipping). Par contre en sortie de l'étage suivant c'est plutôt violent avec un écrêtage de malade même à bas volume du coup mon son est très agressif. Je vais étudier ce qu'il se passe exactement au niveau de la grille pour mieux comprendre le soucis.
L'idée d'avoir deux trois exemples d'ampli connu permettrait de se faire une idée du type de saturation rattaché à chaque signature sonore (symétrique, asymétrique, soft, avec des harmoniques qui pètent dans tous les sens, positiv clipping, negative clipping...) pour orienter les ajustements de conception.
EDIT: les mesures!
pour commencer le plan de l'ampli: Tout d'abords des mesures à 1KHz après les 1er (V1B), 2ème (V2B) et ainsi qu'à la sortie du TS après le 3ème étage (tous les réglage d'EQ au milieu, étrange comme sinusoidale?). Canal lead, gain à 50%. J'ai également balayé les fréquences en sortie de la troisième triode (avant le TS). Je constate que le TS modifie fortement la tronche du signal.
On constate qu'à 100k on a une saturation asymétrique sur la partie négative du signal. Entre 400Hz et 4kHz ça sature des deux côtés (vise les tensions...) puis au dela plus rien (le condensateurs sur l'anode du 2ème étage n'y est pas pour rien je pense.
Petit contrôle des tension au grille de V2A et V2B:
- sur V2B, pas grand chose, ça ne commence à saturer qu'en fin de course, c'est plutôt soft. J'atteint péniblement 4,5V sur la grille, ça mériterais un peu plus de patate... - sur V2A là ça se complique: la pauvre grille en prend plein la tête, en poussant je dépasse les 50V sur la grille avec un bon gros écrêtage.
A mon avis c'est too much, j'arrive à mesurer 74V sur la grille avec 120mV en entrée de l'ampli! je crains pour la survi de mon tube...de plus ça n'apporte pas grands chose. 0 mon avis il va falloir que j'équilibre mes étages non? augmenter Vg sur V2B et calmer le jeu sur V2A (revoir le pont diviseur?).
Mon oscillo à tout une batterie d'outils d'analyse qui permette de traiter rapidement l'info (tension P-P, analyse en fréquence...) il faut juste que je planche sur le mode d'emploi pour bien comprendre toutes les possibilités. Il doit certainement y avoir moyen d'exporter un oscillogramme sur une période (couplé avec le balayage de fréquence ça peut vite devenir intéressant).
Pour en revenir à mon ampli il faut que je regarde plus en détail mon 3ème étage de gain. En sortie de V2 tout va bien, mon signal commence à écrêter en fin de course du potard (soft clipping). Par contre en sortie de l'étage suivant c'est plutôt violent avec un écrêtage de malade même à bas volume du coup mon son est très agressif. Je vais étudier ce qu'il se passe exactement au niveau de la grille pour mieux comprendre le soucis.
L'idée d'avoir deux trois exemples d'ampli connu permettrait de se faire une idée du type de saturation rattaché à chaque signature sonore (symétrique, asymétrique, soft, avec des harmoniques qui pètent dans tous les sens, positiv clipping, negative clipping...) pour orienter les ajustements de conception.
EDIT: les mesures!
pour commencer le plan de l'ampli: Tout d'abords des mesures à 1KHz après les 1er (V1B), 2ème (V2B) et ainsi qu'à la sortie du TS après le 3ème étage (tous les réglage d'EQ au milieu, étrange comme sinusoidale?). Canal lead, gain à 50%. J'ai également balayé les fréquences en sortie de la troisième triode (avant le TS). Je constate que le TS modifie fortement la tronche du signal.
On constate qu'à 100k on a une saturation asymétrique sur la partie négative du signal. Entre 400Hz et 4kHz ça sature des deux côtés (vise les tensions...) puis au dela plus rien (le condensateurs sur l'anode du 2ème étage n'y est pas pour rien je pense.
Petit contrôle des tension au grille de V2A et V2B:
- sur V2B, pas grand chose, ça ne commence à saturer qu'en fin de course, c'est plutôt soft. J'atteint péniblement 4,5V sur la grille, ça mériterais un peu plus de patate... - sur V2A là ça se complique: la pauvre grille en prend plein la tête, en poussant je dépasse les 50V sur la grille avec un bon gros écrêtage.
A mon avis c'est too much, j'arrive à mesurer 74V sur la grille avec 120mV en entrée de l'ampli! je crains pour la survi de mon tube...de plus ça n'apporte pas grands chose. 0 mon avis il va falloir que j'équilibre mes étages non? augmenter Vg sur V2B et calmer le jeu sur V2A (revoir le pont diviseur?).
Re: Sinusoidales d'ampli "type"
Bonjour,
C'est cool de voir à quoi ça ressemble, merci à toi!
J'avais regardé aussi sur la pédale de disto que j'avais fabriqué, et bon je n'avais rien posté à l'époque, parce que bon, on rentre un sinus et ça ressort en carré avec le gain à burne, du coup pas trop d'intérêt à moins de faire des mesures plus complètes, comme toi!
Donc, encore merci!
François
C'est cool de voir à quoi ça ressemble, merci à toi!
J'avais regardé aussi sur la pédale de disto que j'avais fabriqué, et bon je n'avais rien posté à l'époque, parce que bon, on rentre un sinus et ça ressort en carré avec le gain à burne, du coup pas trop d'intérêt à moins de faire des mesures plus complètes, comme toi!
Donc, encore merci!
François
François
-
franfranky
- G5 optimiseur

- Messages : 369
- Enregistré le : 09 déc. 2013, 11:40
Re: Sinusoidales d'ampli "type"
C'est surtout un gros gain de temps! A l'oreille (+ conception théorique bien entendu) on tâtonne jusqu'à trouver un son qui va bien. Le soucis c'est que l'on entends seulement le résultat en bout de chaine. Avec l'oscillo en deux claquements de doigts tu peux facilement contrôler l’effluence de chaque étage.
J'ai finalement rééquilibré mes deux étages (2 et 3)
-2ème triode: suppression d'une résistance de 470k entre V1B et V2B: plus de gain, donc une saturation plus importante, toujours assez douce.
-3ème triode: ajout d'une 220k sur la grille et remplacement de la 470k du pont diviseur (côté masse) par une 220k.
Du coup V2A ramasse beaucoup moins (24V max sur la grille avec 120mV en entrée) et V2B sature plus progressivement en enrichissant le contenus harmonique du signal. A l'écoute c'est flagrant! le son et 100 fois moins agressif, plus chantant et avec une meilleurs dynamiques. Je vais continuer à expérimenter...
Je me monte également un charge résistive tampon de 8 ohms pour contrôler ce qui arrive au HP sans me cramer les oreilles.
ça serais intéressant de passer quelques ampli connus (un marshal, un vox, un tweed..) en revus pour voir comment ils réagissent exactement.
J'ai finalement rééquilibré mes deux étages (2 et 3)
-2ème triode: suppression d'une résistance de 470k entre V1B et V2B: plus de gain, donc une saturation plus importante, toujours assez douce.
-3ème triode: ajout d'une 220k sur la grille et remplacement de la 470k du pont diviseur (côté masse) par une 220k.
Du coup V2A ramasse beaucoup moins (24V max sur la grille avec 120mV en entrée) et V2B sature plus progressivement en enrichissant le contenus harmonique du signal. A l'écoute c'est flagrant! le son et 100 fois moins agressif, plus chantant et avec une meilleurs dynamiques. Je vais continuer à expérimenter...
Je me monte également un charge résistive tampon de 8 ohms pour contrôler ce qui arrive au HP sans me cramer les oreilles.
ça serais intéressant de passer quelques ampli connus (un marshal, un vox, un tweed..) en revus pour voir comment ils réagissent exactement.

..:: 

