Ampli Bass 200

Les bassistes ont des attentes particulières en matières de son, ce forum est là pour eux.
Avatar du membre
jptrol
G5 Team
G5 Team
Messages : 1456
Enregistré le : 13 mars 2006, 1:00
Localisation : Nord
Contact :

Re: Ampli Bass 200

Message non lu par jptrol »

Le point à point ça sonne aussi !
jptrol
______________________________________________
Avatar du membre
vinzouille
G5 constructeur
G5 constructeur
Messages : 83
Enregistré le : 02 mai 2010, 2:00
Localisation : Montpellier
Contact :

Re: Ampli Bass 200

Message non lu par vinzouille »

Pas besoin d'outillage performant
Un bon fer à souder, et pour la collonne, juste un bon support à levier pour perceuse universelle. On trouve tout sur Amazone

Je suis d'accord pour le DIY je valide à 100% et je fais tout ce que je peux en DIY
Mais ce preampli est assez complexe à fabriquer surtout pour la partie MIDI, je ne suis pas électronicien mais électrotechnicien, donc mes compétences là dessus sont limitées
Donc j'ai trouvé le bon compromis, acheter un super preampli complet et performant en bon rapport qualité prix et me fabriquer mon ampli de puissance
Avatar du membre
jptrol
G5 Team
G5 Team
Messages : 1456
Enregistré le : 13 mars 2006, 1:00
Localisation : Nord
Contact :

Re: Ampli Bass 200

Message non lu par jptrol »

vinzouille a écrit : 25 déc. 2018, 14:47 Pas besoin d'outillage performant
Un bon fer à souder, et pour la collonne, juste un bon support à levier pour perceuse universelle. On trouve tout sur Amazone

Je suis d'accord pour le DIY je valide à 100% et je fais tout ce que je peux en DIY
Mais ce preampli est assez complexe à fabriquer surtout pour la partie MIDI, je ne suis pas électronicien mais électrotechnicien, donc mes compétences là dessus sont limitées
Donc j'ai trouvé le bon compromis, acheter un super preampli complet et performant en bon rapport qualité prix et me fabriquer mon ampli de puissance
Ok mais personnellement je boycotte Amazon, sinistre exploiteur de main d'oeuvre captive et aux ambitions qu'il faut absolument contrecarrer (Jeff Bezos = homme à abattre) .C'est pas très père Noël ça mais bon :twisted:
jptrol
______________________________________________
Avatar du membre
McColson
Admin du site
Admin du site
Messages : 8038
Enregistré le : 07 nov. 2004, 1:00
Localisation : La Celle sur Morin
Contact :

Re: Ampli Bass 200

Message non lu par McColson »

Pour Noël offrez un G5 du coup ! ;-)
Ok je sors :arrow:
En tout les produits two notes sont vraiment pas mal du tout !
Avatar du membre
vinzouille
G5 constructeur
G5 constructeur
Messages : 83
Enregistré le : 02 mai 2010, 2:00
Localisation : Montpellier
Contact :

Re: Ampli Bass 200

Message non lu par vinzouille »

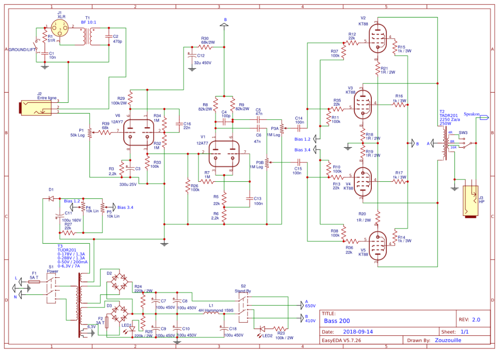
Schematic_Bass-200-V2_Sheet-1_20190202120932.png
J'ai modifié l'ampli, j'ai viré la contre-réaction, c'était un peu trop instable avec le volume à fond, et j'ai changé le circuit de cathode de la première triode, Jptrol avait raison, c'est beaucoup mieux ainsi, les basses sont bien plus présentes et les hautes fréquences sont ainsi atténuées.

Dans mon nouveau CAB 122 Markbass, c'est juste monstrueux.
Modifié en dernier par vinzouille le 02 févr. 2019, 13:07, modifié 2 fois.
Avatar du membre
Pote Gui
G5 Team
G5 Team
Messages : 4469
Enregistré le : 15 mai 2012, 11:07
Localisation : Lyon (69)

Re: Ampli Bass 200

Message non lu par Pote Gui »

Cool, merci pour ce retour!
Avatar du membre
vinzouille
G5 constructeur
G5 constructeur
Messages : 83
Enregistré le : 02 mai 2010, 2:00
Localisation : Montpellier
Contact :

Re: Ampli Bass 200

Message non lu par vinzouille »

Vaut mieux partager les améliorations, afin que si quelqu'un veut le refaire, autant que ce soit sans les défauts.
Rimlock
G5 guru
G5 guru
Messages : 1184
Enregistré le : 17 juil. 2018, 19:48
Localisation : pas trop loin de l'Océan

Re: Ampli Bass 200

Message non lu par Rimlock »

Il n'y a pas un petit schmilblick dans le préamp ? Il me semble que la triode "cathodyne" n'est pas reliée au signal, mais que le pont diviseur 1M+1M est relié à l'anode et à la HT, pas à l'anode "active" de la triode précédente. Le signal est pris sur la 1erre triode à l'anode par un 47 (ou 22 ) nF qui va à la grille du PI.

https://drtube.com/schematics/hiwatt/hwpre1.gif

Bien qu'en fait il y ait eu les deux versions ! Ici comme tu l'as fait !

https://hiwatt.org/Schematics/DR_Pre4Input_v1a.gif

La différence szemble être entre les années 70 et 80...
Et de deux ! Merci les Bleus :lol:
Avatar du membre
vinzouille
G5 constructeur
G5 constructeur
Messages : 83
Enregistré le : 02 mai 2010, 2:00
Localisation : Montpellier
Contact :

Re: Ampli Bass 200

Message non lu par vinzouille »

Oui, j'ai pris le montage du DR201 des années 70. Et ça sonne bougrement bien, avec un très léger souffle avec le gain et volume à fond. J'ai fait des mesures de tension sur une load de 4 Ohm avec un GBF en entrée variant de 30 Hz à 1 KHz, j'ai toujours une tension de 28,5V RMS avec signal Clean en sortie quelque soit la fréquence (puissance 200W) , et une tension de 30V quand les triodes et KT88 écrêtent (225W). Ce test est concluant, ça envoie du bouzin !!! :good:
Rimlock
G5 guru
G5 guru
Messages : 1184
Enregistré le : 17 juil. 2018, 19:48
Localisation : pas trop loin de l'Océan

Re: Ampli Bass 200

Message non lu par Rimlock »

Mais on n'a jamais douté que ça péterait le feu :clap:

En faisant des essais comme ça, avec une R 100W sans radiateur, j'ai tout cramé mon établi sous la R :lol:
Et de deux ! Merci les Bleus :lol:
Avatar du membre
vinzouille
G5 constructeur
G5 constructeur
Messages : 83
Enregistré le : 02 mai 2010, 2:00
Localisation : Montpellier
Contact :

Re: Ampli Bass 200

Message non lu par vinzouille »

Non mais je sais que vous n'en doutez pas, pour la Load, j'ai pris deux résistances de 8 Ohm 150W en // sur deux gros dissipateurs en alu (pris sur un ampli Markbass classe D HS), ben elles chauffaient bien pendant les premiers tests, c'est pour ça que j'ai fait des mesures de puissance, car je pensais pas que ça ferait chauffer 300W de R sur dissipateur comme ça ! Oo
Répondre