[PREAMP] Nouveau projet : préampli G5

Le Pistorsion System, permet de profiter de la saturation du déphaseur sur un préampli.

Quelle taille du boitier privilégier ?

Le sondage s’est terminé le 05 mars 2019, 18:24

1590BB
0
Aucun vote
1590BB2
1
20%
1590STPC
0
Aucun vote
1590TRPC
0
Aucun vote
1590XX
0
Aucun vote
Pupitre 515-0910
1
20%
Autre (précisez)
3
60%
 
Nombre total de votes : 5

Avatar du membre
McColson
Admin du site
Admin du site
Messages : 8069
Enregistré le : 07 nov. 2004, 1:00
Localisation : La Celle sur Morin
Contact :

Re: [PREAMP] Nouveau projet : préampli G5

Message non lu par McColson »

Après vérification en effet chez TI beaucoup de puces sont en package SOIC8 et non en DIP8...
a-wai a écrit :À noter un point intéressant avec l'utilisation du transfo : ça permet de sortir directement en symétrique pour une sortie DI (sans simu HP bien sur) avec ground lift et tout et tout...
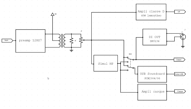
Perso j'imaginais le block diagram comme ça :
block_diagram_sorties
block_diagram_sorties

Du coup j'ai du mal à voir la possibilité d'utiliser le transfo pour la DI avec le reste des sorties optionnelles possibles.
De plus, je pensais que c'est intéressant d'avoir la simulHP pour la DI, non ?

Sinon j'ai vu ton pcb d'alim HT a-wai, c'est vrai que c'est peut-être pas con de l'ajouter directement à la carte fille du PCB avec les 2 12AX7... plutôt que d'être tributaire du NCH6100HV...

Quel est votre avis les autres ?
- NCH6100HV à souder sur le pcb
ou
- alim intégrée directement au pcb
Avatar du membre
a-wai
G5 guru
G5 guru
Messages : 2731
Enregistré le : 23 sept. 2006, 2:00
Localisation : Toulouse
Contact :

Re: [PREAMP] Nouveau projet : préampli G5

Message non lu par a-wai »

McColson a écrit : 10 mars 2019, 22:42Du coup j'ai du mal à voir la possibilité d'utiliser le transfo pour la DI avec le reste des sorties optionnelles possibles.
De plus, je pensais que c'est intéressant d'avoir la simulHP pour la DI, non ?
Ah mais la sortie DI sur le transfo, ce serait pour quelqu'un qui ne veut pas des autres sorties optionnelles (ni de la simu HP), justement !
Et oui, ça peut être intéressant d'avoir la simu sur la DI, mais ça dépend pour qui/quoi : typiquement, je fais partie de ceux qui préfèrent ajouter la simu HP sur le PC ;)
Avatar du membre
McColson
Admin du site
Admin du site
Messages : 8069
Enregistré le : 07 nov. 2004, 1:00
Localisation : La Celle sur Morin
Contact :

Re: [PREAMP] Nouveau projet : préampli G5

Message non lu par McColson »

OK faudrait voir si on peut faire les deux sur le pcb.

Du coup pas de potar de 1k en sortie ?!
Ça donnerait quoi au niveau schéma ?
Avatar du membre
a-wai
G5 guru
G5 guru
Messages : 2731
Enregistré le : 23 sept. 2006, 2:00
Localisation : Toulouse
Contact :

Re: [PREAMP] Nouveau projet : préampli G5

Message non lu par a-wai »

McColson a écrit : 11 mars 2019, 10:03Du coup pas de potar de 1k en sortie ?!
Ça donnerait quoi au niveau schéma ?
Le potar serait cablé différemment, de façon à conserver la même impédance sur les 2 branches (sinon c'est pas du vrai symétrique). Petit inconvénient, ça ferait varier la charge vue du PI, mais dans des proportions raisonnables (ça irait de 95kΩ à 103kΩ par anode, pas de quoi changer la face du monde à mon avis).
À noter quand même que ça pose un certain nombre de questions concernant la gestion des masses (référencement du signal, impédance de la masse pour le signal asymétrique, etc...), bref le schéma de base est simple mais c'est pas trivial non plus...
préampli_G5.pdf
(46.18 Kio) Téléchargé 256 fois
Avatar du membre
McColson
Admin du site
Admin du site
Messages : 8069
Enregistré le : 07 nov. 2004, 1:00
Localisation : La Celle sur Morin
Contact :

Re: [PREAMP] Nouveau projet : préampli G5

Message non lu par McColson »

Ok je vois mieux, faudra voir au moment du routage si on ne peut pas prévoir les deux possibilités sur le PCB.

J'ai fait une petite simulation pour voir ce que ça donnerait, c'est loin d'être optimisé, le boitier 1590D oblige à avoir un pcb principal un peu particulier pour éviter les vis.
G5_preamp.png
Là j'ai essayé de tout mettre :
- On a l'entrée en haut à gauche sur la simulation avec le plug 24VDC pas très loin, pour alimenter le pcb qui supporte les tubes et l'alimentation HT.
- Au mileu un PCB qui doit fait 38mmx110mm pour l'ampli classe D 40W avec le jack sur le pcb principal
- A droite, un PCB de même dimension pour la simulHP.
- En bas à gauche le transfo monté sur pcb, je pense qu'avec une entretoise de 10mm de l'autre coté du PCB ça peut faire le renfort nécessaire à la bonne tenue mécanique du pcb.
- Et j'ai même mis une prise XLR au dessus du transfo pour une sortie sur le côté.

J'ai l'impression que tout tiens... reste à savoir si tout tiens sur chaque pcb...
G5_preamp_1.png
J'ai pas mis de 3PDT, jai zappé (et en vrai je me demande où le mettre !), et il devrait y avoir un autre DPDT pour activer ou non la simulHP.
Avatar du membre
Lemontheo
G5 Team
G5 Team
Messages : 1814
Enregistré le : 21 janv. 2011, 1:00
Localisation : Rouen
Contact :

Re: [PREAMP] Nouveau projet : préampli G5

Message non lu par Lemontheo »

Bien joué.
Pour info, le pcb de l’ampli classd fait 77x33mm sans la prise jack. Il faut aussi lui rajouter un SPDT pour contrôler la mise en route.
Avatar du membre
McColson
Admin du site
Admin du site
Messages : 8069
Enregistré le : 07 nov. 2004, 1:00
Localisation : La Celle sur Morin
Contact :

Re: [PREAMP] Nouveau projet : préampli G5

Message non lu par McColson »

Le spdt est il obligatoire ? On pourrait pas se débrouiller avec une coupure de la prise Jack à l'insertion ou un truc du genre ?

Ps : il manque la prise casque aussi 😱🎧

EDIT : Vue la taille du 1590D je me demande si on aurait pas plus vite fait d'utiliser ça :
https://www.tube-town.net/ttstore/Chass ... ::206.html
En acier c'est solide, pour du studio mais peut-être pas pour de la scène ?
Avatar du membre
Lemontheo
G5 Team
G5 Team
Messages : 1814
Enregistré le : 21 janv. 2011, 1:00
Localisation : Rouen
Contact :

Re: [PREAMP] Nouveau projet : préampli G5

Message non lu par Lemontheo »

Le problème avec le classD, c'est que la sortie est flottante. Donc difficile de faire un montage avec jack à coupure...

En ce qui concerne le boitier, tu peux jouer sur la profondeur (50mm environ)
Avatar du membre
McColson
Admin du site
Admin du site
Messages : 8069
Enregistré le : 07 nov. 2004, 1:00
Localisation : La Celle sur Morin
Contact :

Re: [PREAMP] Nouveau projet : préampli G5

Message non lu par McColson »

Tu aurais le schéma du 40w (voir la datasheet) pour voir comment implanter ce switch ? C'est pour l'alim ?
On peut pas mettre un petit relais, quand tu plug un HP, clic-clac le relais alimente le module 40w ?


Vu la place dans la simulation je mettrais bien la sortie casque sur le pcb de simulHP, de toute façon pas de sortie casque sans simulHP, donc pas nécessaire de la monter sur le pcb principal.
Qu'en pensez vous ?

Edit : A-wai, je crois qu'on va trancher et qu'on va adopter ton schéma pour l'alim, je pense que ça sera mieux que d'avoir encore une fois un circuit à souder sur un autre circuit.
Avatar du membre
Lemontheo
G5 Team
G5 Team
Messages : 1814
Enregistré le : 21 janv. 2011, 1:00
Localisation : Rouen
Contact :

Re: [PREAMP] Nouveau projet : préampli G5

Message non lu par Lemontheo »

Le Schéma du Class D
Nano Cab 40w.png
C'est un étage de gain à mosfet suivi d'un pot de volume (à changer par un trim, car redondant avec le master du préamp) et l'ampli en tant que tel.
Le SPDT commande le SHUTDOWN (lorsqu'il est à la masse, ça coupe la puce. Une sorte de sand-by qui ne consomme rien...)

Le datasheet du TPA3106D1
Avatar du membre
McColson
Admin du site
Admin du site
Messages : 8069
Enregistré le : 07 nov. 2004, 1:00
Localisation : La Celle sur Morin
Contact :

Re: [PREAMP] Nouveau projet : préampli G5

Message non lu par McColson »

Si la Led est gérée par le 3pdt, tu peux très bien mettre le shutdown sur la coupure de la masse du Jack sortie hp.
Shutdown quand pas de Jack inséré et on qd un hp est branché.
Avatar du membre
Lemontheo
G5 Team
G5 Team
Messages : 1814
Enregistré le : 21 janv. 2011, 1:00
Localisation : Rouen
Contact :

Re: [PREAMP] Nouveau projet : préampli G5

Message non lu par Lemontheo »

On ne doit pas référencer la sortie de la puce à la masse (c'est une BTL > Bridge tied load). Donc je ne vois pas comment tu vas t’y prendre.
À moins d’utiliser un couple jack/prise stéréo avec un des anneaux du jack non relié. Mais je trouve ça bancale. Si un gars le branche avec un câble hp Classic, au revoir la puce ....
Avatar du membre
a-wai
G5 guru
G5 guru
Messages : 2731
Enregistré le : 23 sept. 2006, 2:00
Localisation : Toulouse
Contact :

Re: [PREAMP] Nouveau projet : préampli G5

Message non lu par a-wai »

McColson a écrit : 15 mars 2019, 8:55EDIT : Vue la taille du 1590D je me demande si on aurait pas plus vite fait d'utiliser ça :
https://www.tube-town.net/ttstore/Chass ... ::206.html
En acier c'est solide, pour du studio mais peut-être pas pour de la scène ?
Non, ce genre de boitier à mon avis c'est à proscrire, je doute qu'il ait la rigidité nécessaire (tôle de 0.9mm d'épaisseur, même en acier, ça fait léger)
Lemontheo a écrit : 16 mars 2019, 8:25On ne doit pas référencer la sortie de la puce à la masse (c'est une BTL > Bridge tied load). Donc je ne vois pas comment tu vas t’y prendre.
Et c'est nécessaire le shutdown ? Je veux dire, sans rien de branché (charge infinie), ça doit pas sortir de puissance, donc la conso doit pas être énorme...
C'est pas très développement durable certes, mais peut-être faisable ? (ceci dit, un SPDT sur la façade, juste sous les potars, ça peut aussi être une solution, l'empreinte serait prévue sur le PCB mais cablée uniquement si le module ampli est installé)

Sinon, au niveau de l'agencement général, 2 petites remarques :
1. pour le PCB principal, ne pas oublier que plus on a de surface, plus c'est cher ! Du coup un PCB tout en longueur, pas super large (50mm idéalement, 100mm grand max), avec juste les potars/jacks et connecteurs d'extension serait peut-être préférable pour limiter le cout du kit
2. en tenant compte du 1. le transfo devrait être fixé directement au chassis, ça économise sur le PCB, et 2 vis visibles c'est pas la mort (surtout qu'avec l'entretoise que tu envisages Mc, ça en fait déjà une)

Pour info, sur mon préamp, le PCB tubes fait 180x35mm, et c'était pas simple de tout caser, mais j'avais fait certains choix différents :
- pas de HT sur le PCB principal, donc tous les gros composants, et notamment les condos, sont sur le PCB tubes (note : il reste préférable d'avoir les condos de filtrage d'alim au plus près des sockets, mais selon la tension choisie on peut limiter à des condos 250V qui restent assez petits)
- des condos de liaison WIMA MKS4 avec une tension de service de 630V, forcément ça prend un peu de place
Avatar du membre
McColson
Admin du site
Admin du site
Messages : 8069
Enregistré le : 07 nov. 2004, 1:00
Localisation : La Celle sur Morin
Contact :

Re: [PREAMP] Nouveau projet : préampli G5

Message non lu par McColson »

Ah merdoum j'avais zappé hier soir à l'heure où j'ai posté cette sortie non référencée ! ça serait pas mal de trouver une solution automatique plutôt qu'un switch... je vais essayé de trouver quelque chose...

- Pour le pcb principal, je pense voir ce que ça donne une fois les composants câblés pour optimiser sa taille.
- Pour la HT je pensais en effet limiter à 250V pour avoir des condos plus compacts et tout mettre sur le pcb Tube, alimenté en 12V ou 24V (si option ampli classe D), avec ton schéma d'alim, comme ça on soude tout direct sur la carte.
En gros sur le pcb principal, on aurait l'entrée, le tone stack, les qq composants autour du switch boost, et la sortie.
Sur le PCB tube : l'alim HT, les tubes, le filtrage HT, les R d'anode et de cathode, et les composant autour du déphaseur.
Je peux essayé d'accepter l'idée de mettre le transfo sur la tranche du boitier avec deux vis à tête fraisée... :jsor: :mrgreen:

Pour les PCB ampli 40W et simulHP (classique ou à convolution ???!!!!), la disposition comme celle proposée irait quand même ? Faudra rapprocher un peu les connecteurs sur le PCB principal.
Avatar du membre
Lemontheo
G5 Team
G5 Team
Messages : 1814
Enregistré le : 21 janv. 2011, 1:00
Localisation : Rouen
Contact :

Re: [PREAMP] Nouveau projet : préampli G5

Message non lu par Lemontheo »

Les petites vis à tête noire sont des plus discrètes je trouve... et sans prise de tête.
En ce qui concerne un shutdown automatique je vais chercher également.
Répondre