circuit imprimé ampli à tubes
circuit imprimé ampli à tubes
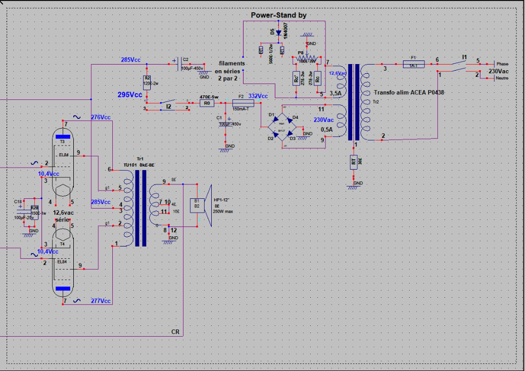
Bonjour à toutes et à tous !
Avec l'aide de plusieurs inscrits sur ce site mon schéma d'origine a été modifié . Maintenant je l'ai positionné sur un circuit imprimé simple face .
Ma question est la suivante : Le positionnement des composants vous parait-il correct ? C'est le premier CI que je dessine avec des tubes audio .
Toutes vos remarques seront les bienvenues !
Ci joint les pièces jointes (mofifiées). Merci pour vos réponses
cordialement
Avec l'aide de plusieurs inscrits sur ce site mon schéma d'origine a été modifié . Maintenant je l'ai positionné sur un circuit imprimé simple face .
Ma question est la suivante : Le positionnement des composants vous parait-il correct ? C'est le premier CI que je dessine avec des tubes audio .
Toutes vos remarques seront les bienvenues !
Ci joint les pièces jointes (mofifiées). Merci pour vos réponses
cordialement
Modifié en dernier par alamature le 23 déc. 2020, 10:30, modifié 1 fois.
Re: circuit imprimé ampli à tubes
Bonjour,
Je ne saurai pas me prononcer sur tout, mais un truc que je te conseillerai, c'est de ne pas passer ton 12.6V alternatif sur le circuit, car cela va rayonner fortement. Il vaudrait mieux le câbler "en l'air" en torsadant l'aller et le retour ensemble pour limiter les rayonnements.
De même, éviter les coudes à 90°. Il vaut mieux mettre du 45°.
Voilou, d'autres préciseront surement des choses que je n'ai pas vu
A bientôt!
Je ne saurai pas me prononcer sur tout, mais un truc que je te conseillerai, c'est de ne pas passer ton 12.6V alternatif sur le circuit, car cela va rayonner fortement. Il vaudrait mieux le câbler "en l'air" en torsadant l'aller et le retour ensemble pour limiter les rayonnements.
De même, éviter les coudes à 90°. Il vaut mieux mettre du 45°.
Voilou, d'autres préciseront surement des choses que je n'ai pas vu
A bientôt!
François
- McColson
- Admin du site

- Messages : 8070
- Enregistré le : 07 nov. 2004, 1:00
- Localisation : La Celle sur Morin
- Contact :
Re: circuit imprimé ampli à tubes
Et les résistances de grille le plus près possible du tube !
Re: circuit imprimé ampli à tubes
Pourquoi pas en double face?
Il faut éviter au maximum les straps, surtout en diagonale, R14>T2-7 et ceux qui passent sous d'autre composants, R16/C16>T2-8 qui passe sous C15, ou totalement inutile comme en bas à droite ,chauffage 5-tr2.
Les connections des potentiomètres sur le coté du circuit.
Rien ne justifie l'orientation de C4, un quart de tour dans le sens horaire.
Places les composants avant de router, il y a plein de place il faut l'utiliser.
Il faut éviter au maximum les straps, surtout en diagonale, R14>T2-7 et ceux qui passent sous d'autre composants, R16/C16>T2-8 qui passe sous C15, ou totalement inutile comme en bas à droite ,chauffage 5-tr2.
Les connections des potentiomètres sur le coté du circuit.
Rien ne justifie l'orientation de C4, un quart de tour dans le sens horaire.
Places les composants avant de router, il y a plein de place il faut l'utiliser.
Rappelle-toi de vivre et n'oublie pas d'aimer. Julia F.K. (Squeezers)
Re: circuit imprimé ampli à tubes
Tiens? Et pourquoi faut-il éviter au maximum les straps? Y a-t-il une raison électrique ou c'est juste pratico-esthétique?
-
Rimlock
- G5 guru

- Messages : 1205
- Enregistré le : 17 juil. 2018, 19:48
- Localisation : pas trop loin de l'Océan
Re: circuit imprimé ampli à tubes
Ben à la limite, si tu ne mets que des straps ça devient............. du point à point 
Et de deux ! Merci les Bleus 
Re: circuit imprimé ampli à tubes
Une source d'erreur, généralement plus mal soudés que les autres composants, c'est qu'un strap, c'est deux soudures en plus donc si tu peux l’éviter pourquoi s'en priver.
Rappelle-toi de vivre et n'oublie pas d'aimer. Julia F.K. (Squeezers)
Re: circuit imprimé ampli à tubes
Bonjour à toutes et à tous !
Après un temps de fonctionnement (à 600km) mon ampli est revenu .(distorsion
J'ai fais 3 photos sur l'oscillo .
a): gain à 12% - master à 100% - voir : b): gain au 1/4 - master à 50% - voir: c): gain au 1/4 - master à 100% - voir : Aperçu de l'ampli : aperçu du CI et de l'implantation : Comment je peux éliminer cette distorsion ?
Je pense qu'elle est induite par la moitié de T1 et il ni a pas beaucoup de composants en liste!
Choix de l'endroit de fonctionnement sur la courbe mal choisi (Je ne sais pas faire )
Vos avis sont les biens venus !
cordialement
Après un temps de fonctionnement (à 600km) mon ampli est revenu .(distorsion
J'ai fais 3 photos sur l'oscillo .
a): gain à 12% - master à 100% - voir : b): gain au 1/4 - master à 50% - voir: c): gain au 1/4 - master à 100% - voir : Aperçu de l'ampli : aperçu du CI et de l'implantation : Comment je peux éliminer cette distorsion ?
Je pense qu'elle est induite par la moitié de T1 et il ni a pas beaucoup de composants en liste!
Choix de l'endroit de fonctionnement sur la courbe mal choisi (Je ne sais pas faire )
Vos avis sont les biens venus !
cordialement
Re: circuit imprimé ampli à tubes
Hmmm, m'étonnerais que ce soit au niveau de V1 puisque tu obtiens de la distorsion en augmentant le master et non pas le gain... Le problème vient de ce qui suit le master, pas de ce qui se trouve avant.
Re: circuit imprimé ampli à tubes
Bonjour Pote Gui !
Tu as raison ! Malgré que j'obtienne une forte distorsion sur la sortie du tube de pré amplification ,le problème vient de T2 (déphaseur).
Celui ci est placé près des diodes de redressement et de l'alim 12,6Vac ;Ils envoient des perturbations sur ses composants très proche .
J'ai érigé un mur (je ne suis pourtant pas trump !)avec une mise à la masse entre ces deux groupes et maintenant pas de distorsion. voir: Le gain est à 50% et le master à 100%.
J'ai une amplification de pratiquement 10.avec peu de distorsion .
La prochaine fois je mets l'alim à part avec blindage !
(Faire de la plomberie c'est plus simple on voit les fuites !)
Merci et bonne fêtes de fin d'année !
Tu as raison ! Malgré que j'obtienne une forte distorsion sur la sortie du tube de pré amplification ,le problème vient de T2 (déphaseur).
Celui ci est placé près des diodes de redressement et de l'alim 12,6Vac ;Ils envoient des perturbations sur ses composants très proche .
J'ai érigé un mur (je ne suis pourtant pas trump !)avec une mise à la masse entre ces deux groupes et maintenant pas de distorsion. voir: Le gain est à 50% et le master à 100%.
J'ai une amplification de pratiquement 10.avec peu de distorsion .
La prochaine fois je mets l'alim à part avec blindage !
(Faire de la plomberie c'est plus simple on voit les fuites !)
Merci et bonne fêtes de fin d'année !
Modifié en dernier par alamature le 27 déc. 2020, 14:01, modifié 1 fois.
- bilbo_moria
- Don Bilbo de la Vega
- Messages : 7495
- Enregistré le : 15 déc. 2004, 1:00
- Localisation : Tinteniac (35)
Re: circuit imprimé ampli à tubes
C'est généralement conseillé, sauf à s'en prémunir par des moyens idoines.La prochaine fois je mets l'alim à part


..:: 
