J'avais fait il y a quelque temps un proto sur base de canal saturé du Eddie Baby qui était bruyant : j'ai tout repris pour finalement en faire un clone de Evil Eddie (Merci Arnaud pour le schéma !).
J'y ai mis un by-pass pour zapper 2 étages de gain afin de voir si on pouvait assagir un peu le truc et avoir un semblant de crunch accessible sur le canal "ultra saturé".
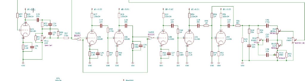
Le Evil Eddie c'est ça :
Et donc mon switch bypass U2B et U3A comme ça :
Quand je ne passe pas par U2B et U3A, j'ai un son assez propre, ça commence à graouter, mais sans aller très loin : exactement ce que je cherchais. Du sale, mais pas saturé
Par contre, ça se gâte quand je passe par tous les étages de gain... j'ai une énorme sifflette !!
Ce que vous entendrez dans la variation, c'est le fait de monter progressivement le gain de 0 à 10, puis retour à 0.
J'ai tenté d'intervertir les lampes pour voir si ça vient d'elles : pas de changement.
Test des valeurs de résistances : tout est OK
Test des valeurs de tous les condos : tout est OK
Je suis un peu perdu sur la cause possible
Vous auriez une idée ?


