Marshall JMP 50 replica : souci de grille
Re: Marshall JMP 50 replica : souci de grille
Les R du circuit de bias sont ok... Se peut-il qu'une résistance se mette à dérailler uniquement lorsqu'il y a un courant conséquent ?
Ou alors un des 2 10µf merdoie...
Ou alors un des 2 10µf merdoie...
- bilbo_moria
- Don Bilbo de la Vega
- Messages : 7460
- Enregistré le : 15 déc. 2004, 1:00
- Localisation : Tinteniac (35)
Re: Marshall JMP 50 replica : souci de grille
Non !Maxcreed a écrit : 02 févr. 2021, 8:18 Est-ce que passer de -48v à -38v à travers cette résistance est normal alors que le courant passe de -38v à -30/-31v à travers des 220k ?
Non, je pense que la g1 s'en fout, par contre le bias est naze et ce sont les plaques d'anode qui morflent.Maxcreed a écrit : 02 févr. 2021, 8:18 Bref, si je récapépète j'ai en pin 5 un voltage négatif insuffisant, du coup il serait envisageable de se dire que g1 s'en mange plein les dents ?
Un test (un poil long mais au point où on en est) : tu devrais dessouder les 2 résistances qui alimentent V3 (82k et 100k et virer V3, placer V4 et V5 et voir si tu as bien l'intégralité de la tension de bias qui arrivent sur leur pin 5 (-48V par exemple)
=> tu as peut-être un des 2 condos de liaison 22nF entre PI et tubes de puissance qui fuit comme une passoire ...
(ou alors une merde de câblage, un faux contact qq part que tu n'as pas vu, mais "quelqu'un" tire du courant sur ton circuit de bias, ce qui provoque les chutes de tensions constatées dans la 15k et les 220k, ce qui n'est pas normal)
Ensuite, si tu as toujours les baisses (anormales) de tension, tu vires V4 et V5 et tu mesures à nouveau après la 15k, et sur les pin 5 : si la tension est remontée (ou plutôt redescendue) à -48V, ce sont les tubes de puissance qui foutent la grouille, sinon le pb est au sein même du circuit de bias (condo 8 ou 10uF, ou la 47k ou la RVar de 25k)
Let us know !
Re: Marshall JMP 50 replica : souci de grille
J'ai déjà inversé les deux 22nF, ça n'a rien changé...
Sinon ton idée si je résume c'est de déconnecter la 100k et 82k puis router les fils qui reliés habituellement sur pin 6 et 1 de V3 vers les pin 5 de V4 et V5 ?
D'ailleurs, je devrais commencer par prendre les mesures aux bornes des R 100k et 82k. Je dois me retrouver à peu près avec du -48/-50v c'est ça ?
J'ai vérifié le câblage, tout est ok... Il faudrait que je retire complètement le board pour revérifier mais en jetant un coup d'oeil (après l'avoir détaché) et avoir vérifié les raccords en-dessous du board avec un multimètre, tout semble ok. J'ai juste vérifié au bip-bip. Je devrais peut-être chercher s'il y a une résistance quelque part ?
Dernière question et après je me calme, la seule 47k que j'ai est concerne la CR. C'est de celle-là dont tu parles ?
Je testerai le trimpot mais à priori il semble faire le boulot...
Sinon ton idée si je résume c'est de déconnecter la 100k et 82k puis router les fils qui reliés habituellement sur pin 6 et 1 de V3 vers les pin 5 de V4 et V5 ?
D'ailleurs, je devrais commencer par prendre les mesures aux bornes des R 100k et 82k. Je dois me retrouver à peu près avec du -48/-50v c'est ça ?
J'ai vérifié le câblage, tout est ok... Il faudrait que je retire complètement le board pour revérifier mais en jetant un coup d'oeil (après l'avoir détaché) et avoir vérifié les raccords en-dessous du board avec un multimètre, tout semble ok. J'ai juste vérifié au bip-bip. Je devrais peut-être chercher s'il y a une résistance quelque part ?
Dernière question et après je me calme, la seule 47k que j'ai est concerne la CR. C'est de celle-là dont tu parles ?
Je testerai le trimpot mais à priori il semble faire le boulot...
Modifié en dernier par Maxcreed le 02 févr. 2021, 8:59, modifié 1 fois.
Re: Marshall JMP 50 replica : souci de grille
non le Vdrop entre pin 4 et pin 6 c'est juste le courant d'ecranPote Gui a écrit : 01 févr. 2021, 21:24 Avec un petit schéma et des photos de l'intérieur de ton châssis, ça nous aiderait peut-être...
Nope, il a 100Vce qui est louche c'est que tu as 60V de Vdrop sur tes R d'écran. La g2 est sur pin 4, pas pin 3. Mais attention, toute la chute de tension n'est pas induite par la résistance de grille seule : il y a aussi celle du couple RC qui précède la g2, ou de la Rdc du choke en l'occurence.
En tout cas, il y a un truc déconnant sur ton bias car un tube descend à -59V quand l'autre s'arrête à -50V... ce qui expliquerait la différence de courant entre les deux tubes pour des tensions d'anode et de g2 assez semblables. D'ailleurs, je pige pas trop pourquoi la polarisation qui est fixe varie ainsi en dynamique ? J'avais constaté le phénomène sur de la pola automatique mais jamais sur une pola fixe... Inattention de ma part ?
Et pour finir, sauf si je ne sais plus lire les codes de résistance, tu as installé des 100R (marron-noir-marron) et non pas des 1k (marron-noir-rouge) sur tes grilles g2...

max :
si tu as 40v a la jonction des 220k et 30v a la sortie, ca fait un courant un peu trop important dans les grilles.
tu as beaucoup de mesures bizarres ou incohérentes (exemple les 30v a la pin 8).
si on veut s'en sortir, il faut etre methodique, ecris nous toutes tes tensions sur le layout, en vérifiant bien que ton multimetre est ok!
Re: Marshall JMP 50 replica : souci de grille
Je suis désolé Nasdak mais je ne comprends pas. 30v à la pin 8 ? Sur V3 ? Je n'ai pas encore vérifié...
J'ai 2 multimètres, l'un est un petit brol à 20 boules que j'avais acheté d'appoint en plus de mon multi principal qui a fini par me lâcher au bout de 17 ans... Du coup j'ai un autre multi (qui mesure des tensions encore plus faibles...) qui ne prend que du 300v... De ce fait, je fais tout avec mon petit brol "d'appoin" qui, malgré les mesures bizarres, semble cohérent.
Pour les tensions sur le layout, je n'aurais jamais la place sans que ça ne soit encore plus compliqué à décrypter... Mais soit, voici un début :
https://zupimages.net/viewer.php?id=21/05/smcv.jpg

Il s'agit des mesures prises (hors mesures des tubes. Sur mes pin 5 je retrouve le -30v/-31v).
J'ai 2 multimètres, l'un est un petit brol à 20 boules que j'avais acheté d'appoint en plus de mon multi principal qui a fini par me lâcher au bout de 17 ans... Du coup j'ai un autre multi (qui mesure des tensions encore plus faibles...) qui ne prend que du 300v... De ce fait, je fais tout avec mon petit brol "d'appoin" qui, malgré les mesures bizarres, semble cohérent.
Pour les tensions sur le layout, je n'aurais jamais la place sans que ça ne soit encore plus compliqué à décrypter... Mais soit, voici un début :
https://zupimages.net/viewer.php?id=21/05/smcv.jpg

Il s'agit des mesures prises (hors mesures des tubes. Sur mes pin 5 je retrouve le -30v/-31v).
Modifié en dernier par Maxcreed le 02 févr. 2021, 9:22, modifié 1 fois.
Re: Marshall JMP 50 replica : souci de grille
Certes, mais donc pas 60V.non le Vdrop entre pin 4 et pin 6 c'est juste le courant d'ecranles resistances d'ecran sont soudées sur pin 6 et 4.
Plutôt 40V...Pin 4 : about 350 ; Pin 6 : 391 ; Pin 4 : about 350 ; Pin 6 : 393
Et si les tubes de puissance sont overdrivés et que la droite de charge passe sous le coude à Vg1=0V, alors tu peux avoir un tel courant Ig2, oui.
Relis tes post et tu trouveras...Je suis désolé Nasdak mais je ne comprends pas. 30v à la pin 8 ?
Re: Marshall JMP 50 replica : souci de grille
Ah oui je comprends mieux.
J'ai édité au-dessus avec certaines mesures déjà prises et celles à venir. Merci !


J'ai édité au-dessus avec certaines mesures déjà prises et celles à venir. Merci !
-
- G5 guru
- Messages : 1169
- Enregistré le : 17 juil. 2018, 19:48
- Localisation : pas trop loin de l'Océan
Re: Marshall JMP 50 replica : souci de grille
Hello, si tu te lances dans le montage d'amplis, il faudrait t'équiper un minimum... Oscillo plus géné BF, ça se trouve à pas cher sur leboncoin ! Car tu ne peux pas faire des mesures "volume à 10 et en grattant comme un malade" car tu n'as aucune idée de la forme du signal de sortie, du niveau du signal qui attaque tes EL34 etc ! Si tu satures à fond tes EL34 tu peux avoir un courant grille G1 "énorme" qui va complètement fausser ton bias ! Sans doute que tu aimes le son produit, mais tes tubes, eux, n'aiment pas du tout fonctionner comme ça... Surtout si en plus tu utilises un atténuateur pour ne pas te péter les oreilles 
Et attention à la mesure de la tension sur les G1 ! C'est un circuit à haute impédance et ton voltmètre peut perturber le circuit, d'où une tension plus faible que les -39V attendus ! Souvent on remarque qu'au moment où on pose la pointe de touche sur la G1 on a une valeur qui change avant de se stabiliser... Tu peux vérifier en mesurant la chute de tension aux bornes des 220k plutôt que par rapport à la masse.

Et attention à la mesure de la tension sur les G1 ! C'est un circuit à haute impédance et ton voltmètre peut perturber le circuit, d'où une tension plus faible que les -39V attendus ! Souvent on remarque qu'au moment où on pose la pointe de touche sur la G1 on a une valeur qui change avant de se stabiliser... Tu peux vérifier en mesurant la chute de tension aux bornes des 220k plutôt que par rapport à la masse.
Et de deux ! Merci les Bleus 

Re: Marshall JMP 50 replica : souci de grille
Merci Rimlock pour tes recommandations.
Je ne constate pas de chute de tension quand je mesure les g1. Là je viens de ranger le matos mais je prendrais la mesure 220k - g1 pour vérifier (Edit : fait et il n'y a aucune chute).
Ci-après, vous trouverez l'ensemble de mes mesures.
Il faut bien regarder, j'ai tenté quelques couleurs différentes mais ça finit par devenir un poil brouillon : https://zupimages.net/viewer.php?id=21/05/7lo2.jpg

Je ne constate pas de chute de tension quand je mesure les g1. Là je viens de ranger le matos mais je prendrais la mesure 220k - g1 pour vérifier (Edit : fait et il n'y a aucune chute).
Ci-après, vous trouverez l'ensemble de mes mesures.
Il faut bien regarder, j'ai tenté quelques couleurs différentes mais ça finit par devenir un poil brouillon : https://zupimages.net/viewer.php?id=21/05/7lo2.jpg

Re: Marshall JMP 50 replica : souci de grille
ah ca serait tellement simple avec l'ampli sous les yeux...
ah oui le multimètre... si son impedance est faible, il pourrait fausser les mesures...
a ce stade je pense qu'il faut que tu t'equipes ou que tu le montres a quelqu'un d'equipé...
ah oui le multimètre... si son impedance est faible, il pourrait fausser les mesures...
a ce stade je pense qu'il faut que tu t'equipes ou que tu le montres a quelqu'un d'equipé...
Re: Marshall JMP 50 replica : souci de grille
Ou alors je le revends en l'état à quelqu'un qui saura faire et j'en remonte un qui ne sera pas maudit.
Ou encore je laisse comme ça...
Apres tout il sonne super bien ! Combien d'amplis ont ce problème sans que personne ne s'en apercoive ??
Pour avoir vu le cas x fois sur pleins de forums, jamais personne n'a trouvé de solution.
Je me demande si ça ne viendrait pas du chassis...
Dans tous les cas rencontrés les amplis sont bien cablés et les composants tous opérationnels...
Au mieux, quelqu'un pourrait me dire quelles sont les mesures complètement à l'ouest de celles qui semblent correctes ? Je prendrai le relai.
Merci !
Ou encore je laisse comme ça...
Apres tout il sonne super bien ! Combien d'amplis ont ce problème sans que personne ne s'en apercoive ??
Pour avoir vu le cas x fois sur pleins de forums, jamais personne n'a trouvé de solution.
Je me demande si ça ne viendrait pas du chassis...
Dans tous les cas rencontrés les amplis sont bien cablés et les composants tous opérationnels...
Au mieux, quelqu'un pourrait me dire quelles sont les mesures complètement à l'ouest de celles qui semblent correctes ? Je prendrai le relai.
Merci !

Re: Marshall JMP 50 replica : souci de grille
Hormis les tensions jonction des 220k et g1 des EL34, je ne pourrais guère m'avancer sur les autres sans avoir l'ampli sous les yeux.
La Rdc du choke est la résistance mesurée aux bornes de ce dipôle.
La Rdc du choke est la résistance mesurée aux bornes de ce dipôle.
Re: Marshall JMP 50 replica : souci de grille
Je trouve 125ohms...
-
- G5 guru
- Messages : 1169
- Enregistré le : 17 juil. 2018, 19:48
- Localisation : pas trop loin de l'Océan
Re: Marshall JMP 50 replica : souci de grille
Tu veux dire qu'en mesurant aux bornes des 220k tu as zéro volt ? Si oui, ça veut bien dire que de trouver -31v d'un coté et -39v de l'autre est une "fausse" mesure....Maxcreed a écrit : 02 févr. 2021, 10:48 .................... je prendrais la mesure 220k - g1 pour vérifier (Edit : fait et il n'y a aucune chute).

Ou je t'ai mal compris...
Et de deux ! Merci les Bleus 

- bilbo_moria
- Don Bilbo de la Vega
- Messages : 7460
- Enregistré le : 15 déc. 2004, 1:00
- Localisation : Tinteniac (35)
Re: Marshall JMP 50 replica : souci de grille
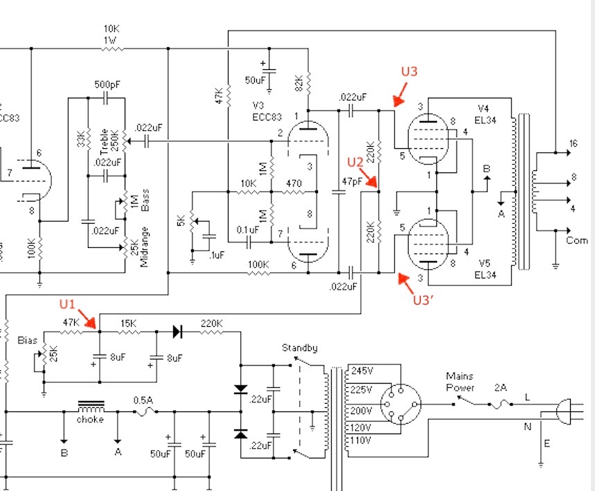
Je me base sur un schéma de JMP50. Le tien est peut-être un poil différent mais probablement pas si éloigné.Maxcreed a écrit : 02 févr. 2021, 8:57 Dernière question et après je me calme, la seule 47k que j'ai est concerne la CR. C'est de celle-là dont tu parles ?
Normalement, tu dois avoir la même tension (à un poil près) en U1, U2, U3, U3' ; sinon, y a effectivement un blème, i.e. un truc qui tire du courant. Au repos, rien dans le coin ne justifie de tirer un courant tel que ces tensions U1 ... U3' soient très notablement différentes.
Alors, qu'est-ce qui peut perturber ?
Les capas de 22nF par exemple : du côté 82k et 100k du PI, il y a de la HT. Si un ou l'autre des capas fui(en)t, une tension DC les traverse et perturbe la tension de bias (d'où le test consistant à virer les 82k et 100k et mesurer si de U1 à U3' on a la même tension. Une autre solution consiste à dessouder un côté de chacune des capa 22nF
Si ce test fait, les tensions U3 et U3' sont encore très différentes de U1 et U2, ça se passe dans les EL34 ou dans les socles des EL34 (d'où le test consistant à virer les EL34), ou encore dessouder les extrémités des 220k allant vers les pin5 des socles ...
(EDIT : à la relecture, c'est gland car U2 = U1, sinon c'est qu'il y a vraiment un gros gros blème
