[PREAMP] Nouveau projet : préampli G5

Le Pistorsion System, permet de profiter de la saturation du déphaseur sur un préampli.

Quelle taille du boitier privilégier ?

Le sondage s’est terminé le 05 mars 2019, 18:24

1590BB
0
Aucun vote
1590BB2
1
20%
1590STPC
0
Aucun vote
1590TRPC
0
Aucun vote
1590XX
0
Aucun vote
Pupitre 515-0910
1
20%
Autre (précisez)
3
60%
 
Nombre total de votes : 5

Avatar du membre
McColson
Admin du site
Admin du site
Messages : 8070
Enregistré le : 07 nov. 2004, 1:00
Localisation : La Celle sur Morin
Contact :

Re: [PREAMP] Nouveau projet : préampli G5

Message non lu par McColson »

Je pense que ça vient peut-être de la longueur de cette piste...
Après le potar de gain, sur le shcéma, on va direct à la grille de V1B. MAIS en pratique, le potar de gain est le plus proche de l'alimentation, la piste même courte va du potar au connecteur entre les deux pcb. Même si là encore elle est très courte, elle va ensuite du connecteur jusqu'à la pinoche 7 de la V1.
Est-ce qu'une petite capa à cet endroit ou un R de grille sur V1B aiderait tu penses ?
Avatar du membre
bilbo_moria
Don Bilbo de la Vega
Messages : 7497
Enregistré le : 15 déc. 2004, 1:00
Localisation : Tinteniac (35)

Re: [PREAMP] Nouveau projet : préampli G5

Message non lu par bilbo_moria »

Yep, peut-être tenter une grid-stopper, quant à la valeur ... à tester, mais pas forcément un gros truc (10k ?)
Avatar du membre
Lemontheo
G5 Team
G5 Team
Messages : 1814
Enregistré le : 21 janv. 2011, 1:00
Localisation : Rouen
Contact :

Re: [PREAMP] Nouveau projet : préampli G5

Message non lu par Lemontheo »

J’ai déjà mis des 220p sur des grilles d’un ampli qui partait en oscillation rapidement. Résultat, plus rien!
Avatar du membre
bilbo_moria
Don Bilbo de la Vega
Messages : 7497
Enregistré le : 15 déc. 2004, 1:00
Localisation : Tinteniac (35)

Re: [PREAMP] Nouveau projet : préampli G5

Message non lu par bilbo_moria »

... ou sur la résistance d'anode. Reste à déterminer la valeur de la capacité (ça bouffe des aigus ... pratique si ça sonne harsh, un peu chi*ant sinon)
Avatar du membre
Lemontheo
G5 Team
G5 Team
Messages : 1814
Enregistré le : 21 janv. 2011, 1:00
Localisation : Rouen
Contact :

Re: [PREAMP] Nouveau projet : préampli G5

Message non lu par Lemontheo »

Avatar du membre
bilbo_moria
Don Bilbo de la Vega
Messages : 7497
Enregistré le : 15 déc. 2004, 1:00
Localisation : Tinteniac (35)

Re: [PREAMP] Nouveau projet : préampli G5

Message non lu par bilbo_moria »

Cool, merci ! :good:
Avatar du membre
McColson
Admin du site
Admin du site
Messages : 8070
Enregistré le : 07 nov. 2004, 1:00
Localisation : La Celle sur Morin
Contact :

Re: [PREAMP] Nouveau projet : préampli G5

Message non lu par McColson »

J'ai trouvé !!!

J'ai dessoudé la prise INPUT qui était trop près de l'alimentation. Mais ça ne changeait pas grand chose... même sans prise le montage partait en oscillation (5KHz et Fréquence variable avec le tone stack).
Alors j'ai carrément dessoudé la résistance de 33k en entrée et j'ai cablé une prise jack avec la 1M sur le jack et un bon câble blindé, la 33K dans le câble blindé, et zou direct sur l'entrée de la 12AX7 ! Et hop plus d'accrochage !!! Suffira donc de câbler différemment l'entrée avec le 3pdt.
Je vais essayé de revoir ce que je peux changer sur les PCB pour une version définitive.

J'ai reçue l'alim 24V aussi, je vais voir ce que ça donne avec.
Je vais commencer à tweaker un peu le son.... ce 1er proto va finir dans un musée tellement je le charcute.
Avatar du membre
bilbo_moria
Don Bilbo de la Vega
Messages : 7497
Enregistré le : 15 déc. 2004, 1:00
Localisation : Tinteniac (35)

Re: [PREAMP] Nouveau projet : préampli G5

Message non lu par bilbo_moria »

:good:
Avatar du membre
McColson
Admin du site
Admin du site
Messages : 8070
Enregistré le : 07 nov. 2004, 1:00
Localisation : La Celle sur Morin
Contact :

Re: [PREAMP] Nouveau projet : préampli G5

Message non lu par McColson »

Salut,
Me re-voilà !
J'ai pas mal avancé sur le préampli avec le pcb, j'ai changé quelques valeurs au niveau du PI pour avoir un son qui me correspondait.
Je vous laisse le schéma :
https://github.com/McColson/Stompbox-G5 ... pli_G5.pdf

C'est une bonne base, je vais pouvoir vous envoyer les pcb que j'ai déjà pour ceux qui veulent en monter un (lemontheo, Carole, d'autres ? envoyez-moi un MP)
Je vais essayé de finir le montage dans la boite et de faire des petits samples par un ami.
Je mets à jour la BOM dès que possible.
Myn Donos
G5 guru
G5 guru
Messages : 674
Enregistré le : 16 mai 2012, 18:50
Localisation : Toulouse

Re: [PREAMP] Nouveau projet : préampli G5

Message non lu par Myn Donos »

Ouais moi je veux bien, enfin pas de suite je suis dans la sciure actuellement, mais carrément que je souhaite participer à l'aventure! :)

PS: McColson:T'es une machiiiiiiiiiiine!!!
François
Avatar du membre
McColson
Admin du site
Admin du site
Messages : 8070
Enregistré le : 07 nov. 2004, 1:00
Localisation : La Celle sur Morin
Contact :

Re: [PREAMP] Nouveau projet : préampli G5

Message non lu par McColson »

Super !

J'ai essayé avec une ECC81 au niveau du PI sans rien touché au schéma, ça sonne aussi !!!
Un peu moins de disto mais un volume plus conséquent en sortie et une satu plus douce.
Avatar du membre
Carole
G5 optimiseur
G5 optimiseur
Messages : 231
Enregistré le : 16 avr. 2014, 22:25
Localisation : Bretagne

Re: [PREAMP] Nouveau projet : préampli G5

Message non lu par Carole »

J'avais du courrier!

C'est tipabôtousa? :banana: :banane:
DSCN4213.JPG
Bon, le montage commencera quand j'aurais fini le déménagement!
Rappelle-toi de vivre et n'oublie pas d'aimer. Julia F.K. (Squeezers)
Avatar du membre
bilbo_moria
Don Bilbo de la Vega
Messages : 7497
Enregistré le : 15 déc. 2004, 1:00
Localisation : Tinteniac (35)

Re: [PREAMP] Nouveau projet : préampli G5

Message non lu par bilbo_moria »

:good:
Avatar du membre
McColson
Admin du site
Admin du site
Messages : 8070
Enregistré le : 07 nov. 2004, 1:00
Localisation : La Celle sur Morin
Contact :

Re: [PREAMP] Nouveau projet : préampli G5

Message non lu par McColson »

Cool c'est bien arrivé, je mettrai les petites astuces de montage rapidement même si tu ne vas pas le monter de suite...

EDIT :

HOUSTON we have a problem !

J'ai terminé par faire la peau à la petite oscillation dûe au cablage de l'input en passant tout en cable blindé. Le préampli est silencieux, et j'ai peaufiné quelques valeurs.
Mais j'entends comme une disto un poil agressive au fond, j'ai tenté d'augmenter le condo entre les 2 anodes du déphaseur. Puis un carrément un filtre zobel sur le secondaire. Mais rien n'y fait ! Comme le préamp n'a plus aucune oscillation, je dois me résoudre à regarder ailleurs.

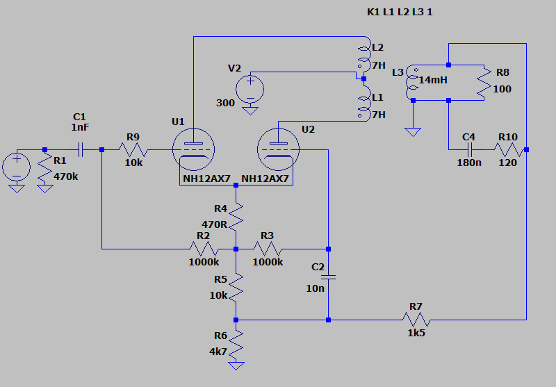
Voici le schéma du PI car c'est là que se pose le problème. A l'oscillo et à l'oreille la partie G5 fonctionne comme d'hab.
Pistorstion
Pistorstion
Le schéma fonctionne, mais sous l'oscillo, les tracés posent problèmes ! 100mV RMS en entrée du préamp, tout à fond au niveau des potards.
sortie_pistorsion
sortie_pistorsion
pic_164_8.bmp (1.1 Mio) Vu 7748 fois
C'est pas vraiment ce que j'attendais de la disto amenée par le déphaseur. Alors j'ai simulé le pistorsion system et je me suis plongé dans la datasheet du 125A : 14H au primaire. Avec le rapport de 2200:1 ça fait 6.3mH au secondaire.
J'ai simulé ça sous switchercad, au début je rentrais pour le transfo 2x1100 d'un coté et 1 de l'autre, les courbes sont alors semblables à ce qu'on peut s'attendre. Mais on sais que le primaire du 125A fait 14H, en respectant le ratio ça fait 2x7H au primaire et 6.3mH au secondaire.
Et là bah la gueule des courbes n'est pas jolie, et corrobore le côté un peu rauque et agressive de la disto que même le filtre zobel n'arrive pas à atténuer complètement.

Je vous laisse les fichiers switchercad :
pistorsion.zip
simulations switchercad
(5.09 Kio) Téléchargé 288 fois
En passant la résistance à 10 ohms sur la simulation en gardant ce ration 14H/6.3mH, on aurait une courbe qui ressemblerait déjà plus à ce que je m'imagine d'un sinus de 1KHz qui se déforme sous la distorsion. Le problème c'est qu'évidemment on obtient plus du tout la même impédance reflétée au primaire : 22k seulement soit 10k par anode pour chaque 12AX7... mais alors pourquoi la simulation fonctionne encore... :think:

Bref je sèche un peu... demain je passe la R à 10 ohms pour voir... mais j'y crois pas trop...
Rimlock
G5 guru
G5 guru
Messages : 1206
Enregistré le : 17 juil. 2018, 19:48
Localisation : pas trop loin de l'Océan

Re: [PREAMP] Nouveau projet : préampli G5

Message non lu par Rimlock »

Hum... Là c'est plus de la disto, c'est du signal carré avec un fort taux d’harmoniques élevées.... Tu as beaucoup trop de gain amha, il faudrait le diminuer pour qu'on voit encore des flanc un peu inclinés montant et descendant... Ça doit faire un son complétement fuzzy :roll:
Et de deux ! Merci les Bleus :lol:
Répondre