Page 24 sur 28
Re: [PREAMP] Nouveau projet : préampli G5
Posté : 20 avr. 2020, 22:14
par Lemontheo
P'tit Pymouss au rapport!
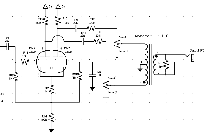
J'ai monté un proto comme dans le schéma suivant >

- Pistortion-1.png (10.83 Kio) Vu 12690 fois
ça fonctionne très bien. J'ai un beau clean, et pas de signal tout tordu... Peut-être la solution (et sans silicium pour les allergiques!!)
Demain, j'essaye une CR!
Re: [PREAMP] Nouveau projet : préampli G5
Posté : 20 avr. 2020, 23:14
par Pote Gui
Dis-donc, 100k dans la R de queue, c'est beaucoup non ?
C'est quoi le rapport de ton transfo ?
Re: [PREAMP] Nouveau projet : préampli G5
Posté : 21 avr. 2020, 0:16
par Rimlock
Re: [PREAMP] Nouveau projet : préampli G5
Posté : 21 avr. 2020, 8:23
par Lemontheo
Pote Gui a écrit : 20 avr. 2020, 23:14
Dis-donc, 100k dans la R de queue, c'est beaucoup non ?
C'est quoi le rapport de ton transfo ?
Alors 100k c’est pour limiter l’amplitude en sortie (c’est le preamp du Tyrion). Mais tu as raison. Je vais tester avec les valeurs du G5 Preamp.
Et le transfo est le même utilisé dans le G1V4 avec un rapport de 1:1 (comme le disait Rimlock 600:600)
Re: [PREAMP] Nouveau projet : préampli G5
Posté : 21 avr. 2020, 10:49
par Pote Gui
100k c’est pour limiter l’amplitude en sortie
D'après Blencowe, dans le chapitre sur les LTP, il vaut mieux jouer sur la résistance de polarisation (Rb) plutôt que sur celle de cathode (Rk). Ramène la Rk à 47k et augmente la 1k. Tu peux même y placer un trimmer (25k) pour choisir le gain de ton LTP si tu veux.
Re: [PREAMP] Nouveau projet : préampli G5
Posté : 21 avr. 2020, 11:05
par Lemontheo
Je joue sur les deux...
Rtail fait varier l'amplitude de HT utilisée (10k>100V, 100k>70V)
Et augmenter Rk joue aussi sur la distorsion du ltp.
Mais tu as raison, modifier Rk a une incidence beaucoup plus nette (brutale) sur l'amplitude totale!

Re: [PREAMP] Nouveau projet : préampli G5
Posté : 21 avr. 2020, 13:21
par McColson
Super théo !!!
J'ai le LTR-110 au fond de mon tiroir, c'est bien le même ?
Le double volume ne m'arrange pas avant le transfo pour le pcb déjà existant, y'a peut être moyen de le passer après en simple pot ou carrément un seul potar qui court-circuite le primaire du transfo ?
Re: [PREAMP] Nouveau projet : préampli G5
Posté : 21 avr. 2020, 14:37
par Lemontheo
C'est bien le LTR-110!
En ce qui concerne le double potentiomètre, c'était pour ajuster en entrée de transfo pour avoir moins de 5V. Mais même à fond, c'est bon. Donc mets 2 ponts diviseurs 220k/47k (à ajuster ensuite à l'oscillo!), et un 5k-log au secondaire!
Re: [PREAMP] Nouveau projet : préampli G5
Posté : 21 avr. 2020, 15:40
par McColson
Re: [PREAMP] Nouveau projet : préampli G5
Posté : 21 avr. 2020, 17:34
par Lemontheo
Re: [PREAMP] Nouveau projet : préampli G5
Posté : 23 avr. 2020, 11:02
par McColson
Le monacor à 2 sorties, dans le cadre du preamp pistorsion, on pourrait utiliser la sortie pin 4-5 pour la sortie asymétrique qui repart ensuite sur la simulHP/sortie casque , partie amp 40W etc... et la sortie 6-7-8 pour faire un sortie symétrique XLR non ?
Pour la sortie asymétrique, j'ai bien compris que le volume serait divisé par 2, mais ça devrait peut etre encore passer...
Tu as testé la sortie 4-5 théo ?
Re: [PREAMP] Nouveau projet : préampli G5
Posté : 23 avr. 2020, 12:57
par Lemontheo
Pas bête. Je vais voir ça!
Re: [PREAMP] Nouveau projet : préampli G5
Posté : 24 avr. 2020, 11:33
par McColson
Est-ce qu'on pourrait imaginer un truc du genre et qui serait fonctionnel ?
Re: [PREAMP] Nouveau projet : préampli G5
Posté : 24 avr. 2020, 14:48
par Lemontheo
Ça me semble bon, à ceci près que j’aurais branché la nfb sur la pin 6 du transfo histoire d’avoir plus de marche de manœuvre.
Il faut aussi tester la nfb en réel pour être certain de ne pas avoir d’oscillation!
Au fait j’ai testé la sortie en 4-5, et c’est suffisant pour faire saturer une carte son! Peut-être que ce serait mieux pour le xlr ?
Et si on peut se passer d’un étage de gain entre le transfo et le classd, on perdra en bruit.
Petite photo des mesures réalisées sur mon transfo, pour faire des modélisations sur LTSpice !
Re: [PREAMP] Nouveau projet : préampli G5
Posté : 24 avr. 2020, 14:55
par McColson
oui c'est pas con, d'ailleurs j'ai un fichier ltspice que je vais partagé histoire de faire avancer les choses. Je galère tjs à trouver du temps pour bricoler avec le petit.
Idem j'ai fait le symbolr du trasfo pour kicad, je vais m'occuper de l'empreinte prochainement.