[PREAMP] Nouveau projet : préampli G5

Le Pistorsion System, permet de profiter de la saturation du déphaseur sur un préampli.

Quelle taille du boitier privilégier ?

Le sondage s’est terminé le 05 mars 2019, 18:24

1590BB
0
Aucun vote
1590BB2
1
20%
1590STPC
0
Aucun vote
1590TRPC
0
Aucun vote
1590XX
0
Aucun vote
Pupitre 515-0910
1
20%
Autre (précisez)
3
60%
 
Nombre total de votes : 5

Avatar du membre
Mikka
G5 Team
G5 Team
Messages : 2590
Enregistré le : 03 avr. 2006, 2:00
Localisation : Valhöll
Contact :

Re: [PREAMP] Nouveau projet : préampli G5

Message non lu par Mikka »

Pourquoi personne ne pense jamais à baisser les résistances d'anodes sur les PI ? Travailler sur la Rk et la Rq c'est vrai que c'est bien mais parfois ça ne suffit pas ou ne colle pas à ce qu'on recherche. Je fais ça sur des montages où les tensions ne sont pas très élevées et donc sur lesquels les PI en prennent plein la gueule, manque de headroom et de fait derrière ça allège aussi ce que le PI renvoie dans l'étage de puissance. En baissant les Ra non seulement tu gagnes en headroom sur le PI mais en plus tu calmes le signal en sortie et tu ouvres un peu la bande passante ... bon si la bande passante est trop ouverte, il y a plein de méthode pour faire un passe bas juste derrière le PI. On peut aussi travailler sur Rk/Ck et Ra de la triode juste en amont du PI et mettre au besoin une résistance en sortie de cette triode en série avant le condo de liaison peut aussi apporter son lot de retenu autant côté gain que haute fréquence avant de attaquer le PI.

:wink:
Avatar du membre
McColson
Admin du site
Admin du site
Messages : 8064
Enregistré le : 07 nov. 2004, 1:00
Localisation : La Celle sur Morin
Contact :

Re: [PREAMP] Nouveau projet : préampli G5

Message non lu par McColson »

Pas con, ça se tient, je vais tester un peu, tu descendrais à combien les R d'anode ?
Avatar du membre
Lemontheo
G5 Team
G5 Team
Messages : 1814
Enregistré le : 21 janv. 2011, 1:00
Localisation : Rouen
Contact :

Re: [PREAMP] Nouveau projet : préampli G5

Message non lu par Lemontheo »

En simulation, en passant à 47k, on perd 20V.

Après il y a aussi la solution de la partition de résistance (partitionner chaque 100k en 47k+47k par exemple), comme dans le Fender 6G3(sur V1b)
Avatar du membre
McColson
Admin du site
Admin du site
Messages : 8064
Enregistré le : 07 nov. 2004, 1:00
Localisation : La Celle sur Morin
Contact :

Re: [PREAMP] Nouveau projet : préampli G5

Message non lu par McColson »

Pas con non plus ! 🤣

Teo sur les 5v en entrée du transfo tu as une idée si c'est RMS, ou crête ?
Je pense que je vais enlevé le pot de sweep, au profit d'un volume juste avant le pi, ça permettra de doser la saturation à 2 endroits différents et de bénéficier plus facilement de la saturation du pi.
Je te fais un nouveau schéma avec ces qq mods pour info et j'essaye de câbler ça cette après midi ou demain.
Avatar du membre
Mikka
G5 Team
G5 Team
Messages : 2590
Enregistré le : 03 avr. 2006, 2:00
Localisation : Valhöll
Contact :

Re: [PREAMP] Nouveau projet : préampli G5

Message non lu par Mikka »

McColson a écrit : 01 mai 2020, 10:52 Pas con, ça se tient, je vais tester un peu, tu descendrais à combien les R d'anode ?
Entre 30 et 50k.

J'essaie généralement d'adapter les Ra pour avoir une tension sur les anodes qui correspond à peu près à ce qu'on peut trouver sur un 50W Marshall ou Fender. J'essaie aussi de tenir compte de la tension de BIAS. Par exemple sur un PP d'EL84 d'environs 15W/18W on est aux alentours des 11V. Dans ce cas je fais un vulgaire pourcentage entre un BIAS à 34V par rapport au EL34 par exemple ... ça fait en gros 1/3 donc environs 33k pour les Ra ce qui ramène Ua à des tensions proches de ce qu'on trouve sur un JMP50. Enfin tu vois l'idée.

Pour la NFB je pars sur le même principe. Quand j'ai 15W je considère donc que j'ai aussi 30% de la puissance d'un 50W donc j'adapte mon taux de NFB par rapport à ça. Par exemple dans ce cas avec une NFB style Marshall JMP50 avec 100k/5k je choisirais plutôt 33k/5k ... c'est tout con mais c'est avec ce genre d'approche que j'arrive à avoir sur des amplis de 15/20W un comportement, un headroom et une dynamique, proche des Blackface 50/100W ou des Plexi 50/100W suivant la configuration et ce que je recherche à avoir.

:wink:
Avatar du membre
Croquignol
G5 guru
G5 guru
Messages : 562
Enregistré le : 23 juil. 2008, 2:00
Localisation : Indre et Loire

Re: [PREAMP] Nouveau projet : préampli G5

Message non lu par Croquignol »

Bonjour à tous.

L'autre fois Lemonthéo m'a indiqué l'existence du pistrotion, un truc qui m'a vraiment seduit. Va falloir que j'essai ça un de ces jour.

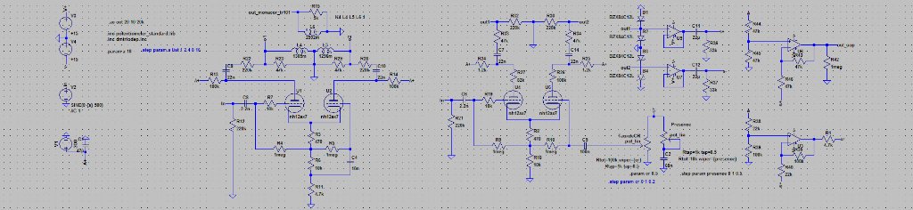
Du coup je me suis un peu penché sur les simulation de l'engin merci Mc, et j'ai été un peu surpris par la bande passante du transfo ca coupe dans les basses -6dB vers 150 Hz. J'ai essayé avec les simus de comprendre pourquoi ça pouvait autant couper dans les basses.
1_Sortie_pistortion_monacor.jpg
https://drive.google.com/file/d/1FljCkv ... sp=sharing

En fait en simulation le transfo se comporte correctement si la source reliée en amont est d'une impédance faible, si l'impédance de sortie du truc en amont est élevée on se met à avoir cette coupure dans les basses. J'ai donc essayé de voir ce qu'on pouvait faire au circuit pour avoir une bande passante plus étendue dans les basses, mais j'y suis pas arrivé, je crois que vous avez trouvé le meilleur compromis.

J'ai donc reflechi à une autre solution, sortir via des AOP. Je suis arrivé à ceci:
deux circuits cote à cote.jpg
https://drive.google.com/file/d/1I_OWVI ... sp=sharing

L'idée c'est de splitter les resistances d'anodes du PI en mettant en serie deux resistances de 1,2k et 100k. Pour récupérer deux signaux de faible niveaux qu'on envoi via deux capas de liaisons sur deux suiveurs protégés par des diodes zener au cas ou.
Les deux suiveurs permettent d'avoir une sortie symétrique, puisque le PI est déjà un déphaseur.

Ensuite avec deux AOP j'ai fait des sommateurs l'un pour une sortie assymétrique, l'autre pour piloter une contre réaction.

La réponse dans les basses avec les Aop est bien plus forte:
reponses_comparées.png
https://drive.google.com/file/d/1MqdtJc ... sp=sharing


J'ai été relativement conservateur sur le plan des niveau de sortie:
Moins de 1,5V d'amplitude sur la sortie symétrique (à voir suivant la carte son)
Moins de 2V d'amplitude sur la sortie symétrique.
En gros 6V d'amplitude sur la CR, une plus grande amplitude permettrait des niveaux de contre réaction encore plus poussés, mais depend de la capacité de l'alimentation. Et avec 6V d'amplitude on a déjà un taux de CR plus que suffisant pour la guitare.


J'ai mis des réglages de taux de CR et de présence. On arrive à avoir un perte de gain de l'ordre de 10dB ce qui correspond à ce qui se ferait sur les amplis guitares.
Je sais pas ce que ça peut donner etant donné que sur un ampli guitare la CR est après un transfo de sortie qui est branché sur un haut parleur, alors que là c'est très local... Mais l'effet du bouton de présence est quand même la il permet de libérer les chevaux dans les aigus tout en gardant un truc clean sur les basses.

https://drive.google.com/file/d/1VwgKaY ... sp=sharing
Effet_CR.jpg
En image l'effet de la presence sur la bande passante:
avec la presence réglée à 0: https://drive.google.com/file/d/1MqdtJc ... sp=sharing
avec la presence réglée à 5: https://drive.google.com/file/d/1nWGTFf ... sp=sharing
Effet presence CR05.jpg
avec la presence réglée à 10: https://drive.google.com/file/d/1lpGVMP ... sp=sharing
Effet presence CR10.jpg
Voici mon fichier pour la simulation sous LTspice:
PIstortion_AOP.rar
(7.56 Kio) Téléchargé 355 fois
Pour l'instant j'ai pas essayé. Mais dans l'idée ça me plait assez, et je pense reconstuire un preamp un des ces jours, l'idée des ampli ops me plait bien. Pas cher et efficace à priori.

Bien sur vos porpositions/ commentaires sont les bienvenus, j'ai peut être pas choisi les valeurs de resistances au mieux, peut être faudrait il quelques capa pour limiter la bande passante des ampli ops. Bref voila quoi

Désolé j'ai galéré, j'ai pas pu afficher les photos dans le corps du message avec la fonction attachement c'etait très moche, et quand je les cales sur mon drive je peux les partager mais elles s'affichent pas. Si vous cliquez sur les liens les images sont biens meilleurs.
Modifié en dernier par Croquignol le 30 déc. 2020, 16:27, modifié 1 fois.
Avatar du membre
McColson
Admin du site
Admin du site
Messages : 8064
Enregistré le : 07 nov. 2004, 1:00
Localisation : La Celle sur Morin
Contact :

Re: [PREAMP] Nouveau projet : préampli G5

Message non lu par McColson »

Super boulot Croquignol !
Je pense que la perte de basses n'était pas très grave car de toute façon en disto il vaut mieux en enlever un peu, et avec ce schéma, ça rock déjà pas mal, et le proto fonctionnait bien de ce côté.
Perso j'envisageais, pour éviter de tout reprendre, de faire un 3ème PCB avec les sorties où j'aurais implanté le transfo MONACOR et la poignée de composants.
J'aurais remis les 2 R d'anodes du déphaseur sur le PCB 2 et 2 fils qui partiraient sur le 3ème PCB avec la poignée de composants et les sorties (sym et asym + GND lift).
Je n'ai malheureusement pas le temps actuellement de poursuivre ce projet... n'hésite pas à reprendre les fichiers kicad si tu veux pour faire avancer le projet. Et pourquoi pas partir sur une nouvelle branche avec cette sortie AOP qui offre une solution supplémentaire !
J'avais pensé aussi à une sortie à base d'INA pour la sym/désym après le PI.
Avatar du membre
McColson
Admin du site
Admin du site
Messages : 8064
Enregistré le : 07 nov. 2004, 1:00
Localisation : La Celle sur Morin
Contact :

Re: [PREAMP] Nouveau projet : préampli G5

Message non lu par McColson »

Je me permet de relancer le sujet et donc de faire un double post exceptionnellement.

Croquignol, est-ce que ça te branche qu'on fasse un PCB avec tes AOP pour tester la sortie, soit en bricolant les R d'anodes pour diminuer le signal soit en sortie du PI. J'aimerais bien tester cette solution.

Sinon pour la sortie avec transfo, j'ai conscience que le monacor LTR110 n'est pas le plus adapté au niveau de l’impédance du primaire. J'ai donc chercher chez hammond, et je suis tombé sur leur série 107 et 108. CE sont des transfo miniatures pour PCB.
https://www.hammfg.com/electronics/tran ... /audio/107
https://www.hammfg.com/electronics/tran ... /audio/108

Je pensais aux ref suivantes
- 108N avec 10K c.t. - 600R c.t. (500mW)
- 107N avec 10K c.t. - 600R c.t. (150mW)
- 107V avec 25K c.t. - 600R c.t.
- 107X avec 100K c.t. - 1K c.t.

Une idée du meilleur candidat ? Perso je voyais bien le 107X avec ces 100K c.t. ça fait une charge de 50K par branche du Pistorsion.
Avatar du membre
Lemontheo
G5 Team
G5 Team
Messages : 1814
Enregistré le : 21 janv. 2011, 1:00
Localisation : Rouen
Contact :

Re: [PREAMP] Nouveau projet : préampli G5

Message non lu par Lemontheo »

Bien joué Mc!

Cette référence m'avait totalement échappé!
Le 107x me semble top.

Je reste quand même sur l'idée du transfo plus que sur un AOP. Si on peut éviter les semi-conducteurs silicium sur le chemin du signal!

Le seul avantage est le prix, parce que 26€ le transfo face à 5/6€ le montage AOP....
Avatar du membre
McColson
Admin du site
Admin du site
Messages : 8064
Enregistré le : 07 nov. 2004, 1:00
Localisation : La Celle sur Morin
Contact :

Re: [PREAMP] Nouveau projet : préampli G5

Message non lu par McColson »

Oui moi aussi mais le 108N me semble meilleur au niveau bande passante dans les graves, quand tu regardes les datasheets des deux séries.
https://www.hammfg.com/files/parts/pdf/107X.pdf
https://www.hammfg.com/files/parts/pdf/108N.pdf
Avatar du membre
Lemontheo
G5 Team
G5 Team
Messages : 1814
Enregistré le : 21 janv. 2011, 1:00
Localisation : Rouen
Contact :

Re: [PREAMP] Nouveau projet : préampli G5

Message non lu par Lemontheo »

C'est indéniable
Avatar du membre
McColson
Admin du site
Admin du site
Messages : 8064
Enregistré le : 07 nov. 2004, 1:00
Localisation : La Celle sur Morin
Contact :

Re: [PREAMP] Nouveau projet : préampli G5

Message non lu par McColson »

Ok ça suffira tu penses les 10K C.T. au primaire ? Faut que je fasse une petite simulation SPICE, mais ça fait 2 ans que j'ai pas ouvert LTSPICE, faut que je réapprenne à m'en servir à chaque fois :lol:

EDIT :
Et bien sous simulation le 107X est plus adapté avec son primaire, et au final, la bande passante et le signal est bien meilleur avec le 107X que le 108N.
Avatar du membre
Lemontheo
G5 Team
G5 Team
Messages : 1814
Enregistré le : 21 janv. 2011, 1:00
Localisation : Rouen
Contact :

Re: [PREAMP] Nouveau projet : préampli G5

Message non lu par Lemontheo »

Tu pourrais essayer avec le ltr110 de chez Monacor?
Parce que certes, l'impédance au primaire est vraiment ridicule, mais à l'oreille, j'avais trouvé ça très bien!
Et puis, il est à 7,94€ chez TPLP!
Avatar du membre
McColson
Admin du site
Admin du site
Messages : 8064
Enregistré le : 07 nov. 2004, 1:00
Localisation : La Celle sur Morin
Contact :

Re: [PREAMP] Nouveau projet : préampli G5

Message non lu par McColson »

Oui je vais te donner les 2 fichiers simulations.
j'en ai acheté 3 chez tlhp hier qd j'ai vu le prix lol
Avatar du membre
bilbo_moria
Don Bilbo de la Vega
Messages : 7489
Enregistré le : 15 déc. 2004, 1:00
Localisation : Tinteniac (35)

Re: [PREAMP] Nouveau projet : préampli G5

Message non lu par bilbo_moria »

Ce sont des dingues, chez TLHP, j'y suis allé 2 ou 3 fois récupérer des HPs (moins chers que sur Thomann, ils m'ont expliqué être le plus gros importateur Eminence), ils font des cabs de sonos de ouf (mais hélas ils ont arrêté de découper à la CNC des cabs sur mesure, trop de merde avec les spec des clients, dommage ...
Répondre