Modification Harley Benton GA15
- bilbo_moria
- Don Bilbo de la Vega
- Messages : 7460
- Enregistré le : 15 déc. 2004, 1:00
- Localisation : Tinteniac (35)
Re: Modification Harley Benton GA15
Ah ! J'ai un Q4 avec grand angle ... assez pratique pour filmer toute la largeur, mais une espèce de fish eye pas super agréable ...
- McColson
- Admin du site
- Messages : 8028
- Enregistré le : 07 nov. 2004, 1:00
- Localisation : La Celle sur Morin
- Contact :
Re: Modification Harley Benton GA15
Et y'a pas un soft vidéo pour enlever ça pendant le montage ?
- bilbo_moria
- Don Bilbo de la Vega
- Messages : 7460
- Enregistré le : 15 déc. 2004, 1:00
- Localisation : Tinteniac (35)
Re: Modification Harley Benton GA15
Probablement, mais je ne suis pas très doué pour ça 
Avec la GoPro, il y a un logiciel spécifique pour corriger, il me semble ...

Avec la GoPro, il y a un logiciel spécifique pour corriger, il me semble ...
Re: Modification Harley Benton GA15
voici d'autres moments de ce boeuf. Bonne Ecoute
https://youtu.be/UZVaQ7YJ0HM
https://youtu.be/bE62Oux5zDU
https://youtu.be/sdT9317BqO0
https://youtu.be/UZVaQ7YJ0HM
https://youtu.be/bE62Oux5zDU
https://youtu.be/sdT9317BqO0
-
- G5 optimiseur
- Messages : 163
- Enregistré le : 05 juin 2015, 10:56
Re: Modification Harley Benton GA15
Bonjour,
J'ai fait l'acquisition aujourd'hui d'un GA-15 à un prix abordable.
J'avais joué un peu un GA-5, il y a quelques années et trouvé le son plutôt sympa, sans casser 3 pattes à un canard non plus. Mais assez agréable à jouer tout de même.
Alors j'attendais l'occasion de pouvoir tester son grand frère. J'ai lu toutes les infos que je pouvais trouver sur le net et j'avais hâte de l'essayer.
De plus, ces amplis sont une bonne base pour des mods en tous genres.
1er constat, l'esthétique :
c'est propre. La poignée est sympa. Les raccords de tolex lestes sur le haut des côtés font très moche par contre et viennent gâcher le reste.
Les vis qui retiennent les grilles du panneau arrières sont trop longues, traversent le bois et font des bosses sous le tolex.
Les caches-boulon sur le dessus.... ça me rappelle les meubles ikéa. Mais bon, ça passe. Pour le reste, rien à redire.
À l"intérieur, c'est propre également. Il n'y a que la fixation de l'OT qui semble vouloir nous rappeler le prix modique de l'appareil. 2ème constat, le son :
Et bien je suis déçu. Ça sonne comme une casserole (en même temps, contrairement au GA5 qui est un "tout lampes", on est ici sur un ampli "hybride"). Il y a ce bruit parasite qui augmente avec le volume et qui ne disparaît pas totalement tous potars à zéro. Il n'est pas non plus couvert totalement quand on joue.
Nonobstant un manque frappant d'aigus (qui rend l'ampli sourd), le tone stack est assez efficace.
J'avais lu des éloges sur sa puissance... je ne trouve pas qu'il sonne si fort que ça.
Que ce soit au niveau de la puissance ou du son, on est bien loin d'un Blues Junior (souvent cité comme référence de comparaison).
3ème constat, l'électronique : Montés sur pcb, les composants sont plutôt cheap. Vu le prix, comment s'en plaindre.
Mesure des tensions d'alimentation du circuit /
HT
A _ 350v
B _ 333v
C _ 304v
EL84
A _ 343v / 45,3mA / 15w
G2 _ 332v / 6,7mA / 2,1w
K _ 12,5v / 104mA / 1,3w
ECC83 (pi)
A _ 244v
A' _ 243v
K _ 57v
ECC83 (préamp)
A _ 221
A' _ 220
K _ 1,78
K' _ 1,82
Tout semble ok
Calcule de la puissance en sortie à 1kHz, tous réglages à fond /
16 watts (sous 4 ohms comme sous 8 ohms) avec un V input de 800mV (efficace) !!!
Test du TS /
le potar des graves est efficace sur la plage 80Hz-200Hz
le potar des médiums est efficace sur la plage 200Hz-1kHz
le potar des aigus est efficace sur la plage 4kHz-10kHz
Pour le bruit, il ressemble à ça sur l'oscillo (volume à zéro) il y a un pic qui se reproduit toutes les 20ms, mais avec polarité inversée à chaque fois. Quand on augmente le volume, c'est le pic qui augmente, le bruit de fond, lui, reste au même niveau.
Verdict :
C'est intéressant comme l'ampli semble manquer de puissance, alors que pas du tout (j'avais mesuré 15w pile poil sur le BJ).
Je pense que cette sensation vient du manque d'aigus. Et le pont diviseur entre V1a et V1b ne doit pas y être étranger.
Par contre, impossible d'obtenir de la disto avec une stratocaster en entrée.
L'étage de puissance est mal polarisé et les EL84 souffrent.
Le transfo de sortie est mal fixé au châssis.
Le bruit de fond est indigeste. Je ne comprends même pas comment on peut commercialiser un ampli avec une telle tare.
Le système de sortie unique sur un jack différent en fonction de l'impédance me semble peu judicieux.
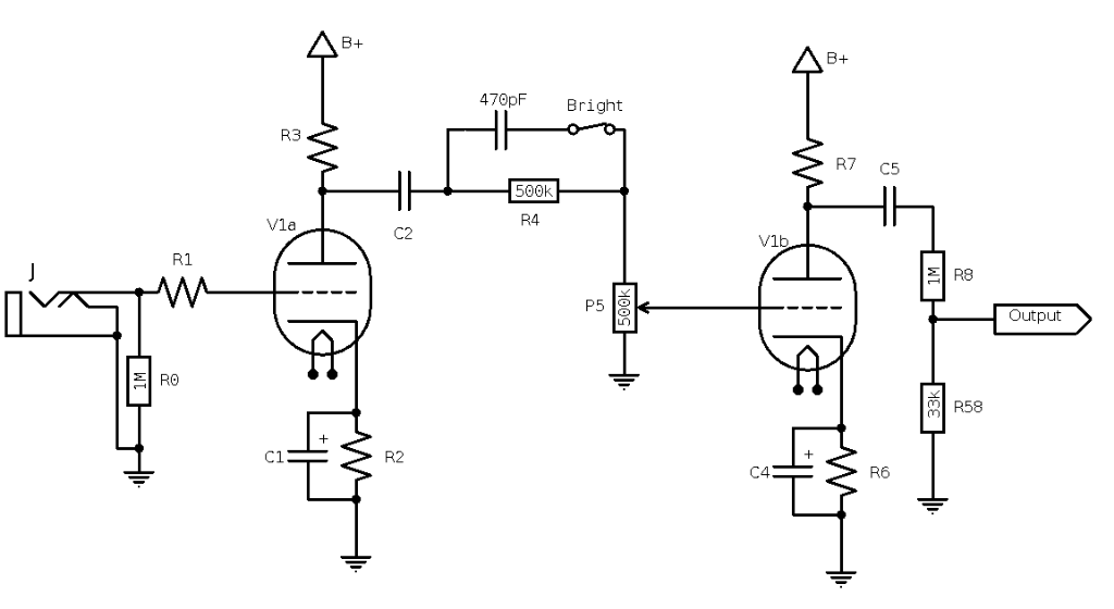
Le référencement de la grille de V1a est pour le moins surprenant.
Bref, plein d'améliorations à apporter.
J'ai fait l'acquisition aujourd'hui d'un GA-15 à un prix abordable.
J'avais joué un peu un GA-5, il y a quelques années et trouvé le son plutôt sympa, sans casser 3 pattes à un canard non plus. Mais assez agréable à jouer tout de même.
Alors j'attendais l'occasion de pouvoir tester son grand frère. J'ai lu toutes les infos que je pouvais trouver sur le net et j'avais hâte de l'essayer.
De plus, ces amplis sont une bonne base pour des mods en tous genres.
1er constat, l'esthétique :
c'est propre. La poignée est sympa. Les raccords de tolex lestes sur le haut des côtés font très moche par contre et viennent gâcher le reste.
Les vis qui retiennent les grilles du panneau arrières sont trop longues, traversent le bois et font des bosses sous le tolex.
Les caches-boulon sur le dessus.... ça me rappelle les meubles ikéa. Mais bon, ça passe. Pour le reste, rien à redire.
À l"intérieur, c'est propre également. Il n'y a que la fixation de l'OT qui semble vouloir nous rappeler le prix modique de l'appareil. 2ème constat, le son :
Et bien je suis déçu. Ça sonne comme une casserole (en même temps, contrairement au GA5 qui est un "tout lampes", on est ici sur un ampli "hybride"). Il y a ce bruit parasite qui augmente avec le volume et qui ne disparaît pas totalement tous potars à zéro. Il n'est pas non plus couvert totalement quand on joue.
Nonobstant un manque frappant d'aigus (qui rend l'ampli sourd), le tone stack est assez efficace.
J'avais lu des éloges sur sa puissance... je ne trouve pas qu'il sonne si fort que ça.
Que ce soit au niveau de la puissance ou du son, on est bien loin d'un Blues Junior (souvent cité comme référence de comparaison).
3ème constat, l'électronique : Montés sur pcb, les composants sont plutôt cheap. Vu le prix, comment s'en plaindre.
Mesure des tensions d'alimentation du circuit /
HT
A _ 350v
B _ 333v
C _ 304v
EL84
A _ 343v / 45,3mA / 15w
G2 _ 332v / 6,7mA / 2,1w
K _ 12,5v / 104mA / 1,3w
ECC83 (pi)
A _ 244v
A' _ 243v
K _ 57v
ECC83 (préamp)
A _ 221
A' _ 220
K _ 1,78
K' _ 1,82
Tout semble ok
Calcule de la puissance en sortie à 1kHz, tous réglages à fond /
16 watts (sous 4 ohms comme sous 8 ohms) avec un V input de 800mV (efficace) !!!
Test du TS /
le potar des graves est efficace sur la plage 80Hz-200Hz
le potar des médiums est efficace sur la plage 200Hz-1kHz
le potar des aigus est efficace sur la plage 4kHz-10kHz
Pour le bruit, il ressemble à ça sur l'oscillo (volume à zéro) il y a un pic qui se reproduit toutes les 20ms, mais avec polarité inversée à chaque fois. Quand on augmente le volume, c'est le pic qui augmente, le bruit de fond, lui, reste au même niveau.
Verdict :
C'est intéressant comme l'ampli semble manquer de puissance, alors que pas du tout (j'avais mesuré 15w pile poil sur le BJ).
Je pense que cette sensation vient du manque d'aigus. Et le pont diviseur entre V1a et V1b ne doit pas y être étranger.
Par contre, impossible d'obtenir de la disto avec une stratocaster en entrée.
L'étage de puissance est mal polarisé et les EL84 souffrent.
Le transfo de sortie est mal fixé au châssis.
Le bruit de fond est indigeste. Je ne comprends même pas comment on peut commercialiser un ampli avec une telle tare.
Le système de sortie unique sur un jack différent en fonction de l'impédance me semble peu judicieux.
Le référencement de la grille de V1a est pour le moins surprenant.
Bref, plein d'améliorations à apporter.

-
- G5 guru
- Messages : 1168
- Enregistré le : 17 juil. 2018, 19:48
- Localisation : pas trop loin de l'Océan
Re: Modification Harley Benton GA15
Je rajouterais une 1M vers la masse devant R1 68k.
Je remplacerais R4 (1M) par une 100k et R5 (16.9k) par la 1M !
Je remplacerais R6 (2.2k) par une 10K en supprimant C4 (ou en le laissant - à tester).
Ça devrait tordre !
Je remplacerais R4 (1M) par une 100k et R5 (16.9k) par la 1M !
Je remplacerais R6 (2.2k) par une 10K en supprimant C4 (ou en le laissant - à tester).
Ça devrait tordre !

Et de deux ! Merci les Bleus 

-
- G5 optimiseur
- Messages : 163
- Enregistré le : 05 juin 2015, 10:56
Re: Modification Harley Benton GA15
Pas mal comme idée. Et simple à mettre en place. Mais je vais y revenir plus bas.Rimlock a écrit : 31 juil. 2021, 13:43 Je remplacerais R4 (1M) par une 100k et R5 (16.9k) par la 1M !
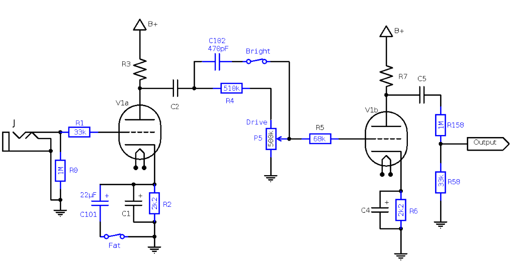
J'ai démonté le pcb et me suis rendu compte que certaines modifs citées sur la toile ont déjà été apportées :
- EL84 Sovtek et ECC83 JJ
- HP Celestion tube 10
- 1M en entrée
Et j'ai remarqué que R47 était coupée. C'est une 100r qui référence le chauffage filaments à la masse. Ça explique pleins de choses.

Je me disais bien aussi qu'un ampli aussi bruyant et désagréable ne pouvait pas être mis sur le marché.

Mes 1ères modifs :
-installation d'un switch 3 positions pour l'impédance de sortie avec 2 jacks en // pour les HP
- référencement du chauffage aux cathodes des EL84 (pour expérimenter)
- R de cathode des EL84 passée à 150r (voir 180r)
- installation de supports tulipe pour les AOP.
- suppression de la prise "casque"

- installation d'un potentiomètre de réglage de gain (R4 & R5) à l'emplacement de la prise casque sur la façade.
Pour cette dernière mod, je vais me pencher sur ce passage du PDF réalisé par Mikka Grytviken & Manu Airault
Et je vais également prévoir un bright-cap, switchable ou pas.-Modification de l’architecture et des valeurs des deux résistances R58 et R8 en sortie de V1B pour avoir un pont diviseur qui permette d’adapter
la puissance du signal dans le but de ne pas saturer les AOP.
Re: Modification Harley Benton GA15
Les transitoires de ton bruit de fond sont probablement dues à la rectification de l'alim. Essaie de placer des condos céramiques de 10n/1kV en parallèle de chaque diode pour voir.
-
- G5 optimiseur
- Messages : 163
- Enregistré le : 05 juin 2015, 10:56
Re: Modification Harley Benton GA15
Merci pour l'astuce. Je n'y avais pas pensé. Je testerai dans un avenir proche.
En attendant, j'ai profité d'avoir sorti le pcb pour faire un max de mods.
J'ai percé deux trous sur le châssis. Un sur la face avant et l'autre sur la face arrière. Diamètre 8mm, pour placer des switch.
J'ai redressé l'étrier de l'OT.
J'ai modifié la façon d'utiliser les sorties HP
J'en ai profité pour tester le rapport d'enroulements du transfo
pour 4 ohms, K=44
pour 8 ohms, K=30
pour 16 ohms, K=21,7
On tourne autour de 7k5 au primaire.
J'ai passé la R de cathode des EL84 à 150 ohms (et j'y ai référencé le chauffage filaments)
A 348v
G2 337v
K 13,35v
J'ai suivi les mods de Mikka pour la contre-réaction de U2b et le switch série / parallèle de la boucle d'effets. Sur la partie préampli, j'ai effectué pas mal de modifs (notamment installé un pot CTS de "drive") : Les commandes "fat" et "bright" sont sur un même switch on/off/on J'ai passé tous les condos de liaison en 630v (mkt et mks quand je pouvais)
Et j'ai testé tout ça en branchant une guitare !
Verdict :
J'ai toujours du buzz (je vais regarder ça à l'oscillo). Il semble moins agressif qu'avant. Il ne varie pas avec le "drive". Par contre, il augmente avec le "volume".
Il est en tout cas toujours trop présent.
Je me suis planté en soudant le fil du switch côté "bright".
La capa est entre le curseur et le point chaud du potar. Il devrait relever les aigus tout de même.... mais totalement inefficace.
Le "fat" relève bien les basses.
mais il émet un "ploc"
En résumé :
L'ampli est toujours trop bruyant au repos.
Le son manque d'aigus, il est fermé, boxy.
Les réglages "drive" et "fat" sont top.
Pour les aigus.... on repassera !
En attendant, j'ai profité d'avoir sorti le pcb pour faire un max de mods.
J'ai percé deux trous sur le châssis. Un sur la face avant et l'autre sur la face arrière. Diamètre 8mm, pour placer des switch.
J'ai redressé l'étrier de l'OT.
J'ai modifié la façon d'utiliser les sorties HP
J'en ai profité pour tester le rapport d'enroulements du transfo
pour 4 ohms, K=44
pour 8 ohms, K=30
pour 16 ohms, K=21,7
On tourne autour de 7k5 au primaire.
J'ai passé la R de cathode des EL84 à 150 ohms (et j'y ai référencé le chauffage filaments)
A 348v
G2 337v
K 13,35v
J'ai suivi les mods de Mikka pour la contre-réaction de U2b et le switch série / parallèle de la boucle d'effets. Sur la partie préampli, j'ai effectué pas mal de modifs (notamment installé un pot CTS de "drive") : Les commandes "fat" et "bright" sont sur un même switch on/off/on J'ai passé tous les condos de liaison en 630v (mkt et mks quand je pouvais)
Et j'ai testé tout ça en branchant une guitare !

Verdict :

J'ai toujours du buzz (je vais regarder ça à l'oscillo). Il semble moins agressif qu'avant. Il ne varie pas avec le "drive". Par contre, il augmente avec le "volume".
Il est en tout cas toujours trop présent.

Je me suis planté en soudant le fil du switch côté "bright".

La capa est entre le curseur et le point chaud du potar. Il devrait relever les aigus tout de même.... mais totalement inefficace.

Le "fat" relève bien les basses.


En résumé :
L'ampli est toujours trop bruyant au repos.
Le son manque d'aigus, il est fermé, boxy.
Les réglages "drive" et "fat" sont top.
Pour les aigus.... on repassera !

Re: Modification Harley Benton GA15
Afin d'éviter le ploc, tu ferais mieux de mettre une résistance série de 1M avec ton condo C101 et bypasser cette résistance avec ton switch pour activer le "fat".
Pour ce qui est de ton bright, le texte ne colle pas au schéma. Qu'est-ce que le point chaud d'un potar pour toi ? perso j'installerais la capa de 470p soit en parallèle de R4 ou sur la partie haute du potar seulement, pas sur l'ensemble. Cela dit, tel quel, ça devrait avoir un effet. Donc, vérifie ton câblage.
Pour les condos de 10n en parallèle des diodes, mets plutôt des 47n.
Pour ce qui est de ton bright, le texte ne colle pas au schéma. Qu'est-ce que le point chaud d'un potar pour toi ? perso j'installerais la capa de 470p soit en parallèle de R4 ou sur la partie haute du potar seulement, pas sur l'ensemble. Cela dit, tel quel, ça devrait avoir un effet. Donc, vérifie ton câblage.
Pour les condos de 10n en parallèle des diodes, mets plutôt des 47n.
-
- G5 optimiseur
- Messages : 163
- Enregistré le : 05 juin 2015, 10:56
Re: Modification Harley Benton GA15
C'est noté pour les 47n 
Pour le ploc, c'est moi qui ai foiré en voulant aller au plus simple et éviter de percer un énième trou sur le gruyère... euh, le pcb.
Je n'ai pas trouvé de solution pour souder directement la 1M et le condo sur les pattes du switch. Pour le potar, le curseur est relié à la sortie du signal. le point froid à la masse et le point chaud à l'entrée du signal (montage audio standard). Actuellement, je suis sur un montage "à la 7ender" avec bright cap sur le potar entre point chaud et curseur.
Et effectivement (à moins d'être à fond), il devrait y avoir un résultat - même minime - sur le rendu dans les aigus.
Je vais faire des tests avec l'oscilo, dès que possible, pour voir où se situe le problème.

Pour le ploc, c'est moi qui ai foiré en voulant aller au plus simple et éviter de percer un énième trou sur le gruyère... euh, le pcb.
Je n'ai pas trouvé de solution pour souder directement la 1M et le condo sur les pattes du switch. Pour le potar, le curseur est relié à la sortie du signal. le point froid à la masse et le point chaud à l'entrée du signal (montage audio standard). Actuellement, je suis sur un montage "à la 7ender" avec bright cap sur le potar entre point chaud et curseur.
Et effectivement (à moins d'être à fond), il devrait y avoir un résultat - même minime - sur le rendu dans les aigus.

Je vais faire des tests avec l'oscilo, dès que possible, pour voir où se situe le problème.
-
- G5 optimiseur
- Messages : 163
- Enregistré le : 05 juin 2015, 10:56
Re: Modification Harley Benton GA15
Oui, et pourtant sur le 1er schéma c'était à l'endroit. Mais j'avais bien câblé le "bright-cap" à l'envers.
Du coup, dans la position "fat" j'avais le découplage cathode + le BC.
Et dans l'autre position... bah j'avais rien.
C'est beaucoup mieux maintenant.
Je vais affiner les valeurs.
Diminuer la valeur du Bright-cap, parce qu'il agit trop bas dans le spectre (à partir de 400Hz)
Diminuer la valeur du CK permanent. Je vais tenter 680nF.
C'est beaucoup mieux, mais c'est pas non plus un son de fou. Il y a toujours ces bruits parasites. Demain je redémonte le PCB (
)et je m'occupe des diodes de redressement.
Et il est toujours difficile à faire cruncher proprement. Je vais tenter de passer le potar de "drive" à 1M pour avoir + de gain en sortie du pont diviseur.
Du coup, dans la position "fat" j'avais le découplage cathode + le BC.
Et dans l'autre position... bah j'avais rien.
C'est beaucoup mieux maintenant.

Je vais affiner les valeurs.
Diminuer la valeur du Bright-cap, parce qu'il agit trop bas dans le spectre (à partir de 400Hz)
Diminuer la valeur du CK permanent. Je vais tenter 680nF.
C'est beaucoup mieux, mais c'est pas non plus un son de fou. Il y a toujours ces bruits parasites. Demain je redémonte le PCB (

Et il est toujours difficile à faire cruncher proprement. Je vais tenter de passer le potar de "drive" à 1M pour avoir + de gain en sortie du pont diviseur.
-
- G5 guru
- Messages : 1168
- Enregistré le : 17 juil. 2018, 19:48
- Localisation : pas trop loin de l'Océan
Re: Modification Harley Benton GA15
Ben supprime le "pont diviseur" et ne mets que le potar ! 
Et pour tes bruits, le châssis est bien fermé par une plaque métallique ?

Et pour tes bruits, le châssis est bien fermé par une plaque métallique ?
Et de deux ! Merci les Bleus 

-
- G5 optimiseur
- Messages : 163
- Enregistré le : 05 juin 2015, 10:56
Re: Modification Harley Benton GA15
Pour le bruit, oui, ça le fait même quand l'ampli est dans la caisse. Il y a de l'alu à l'intérieur de la caisse pour isoler le châssis type "cage de Faraday".
Mais ça ne change rien.
C'est vraiment gênant ce bruit. Je pense que ce sont les pics quand l'alternance croise le zéro qui le rendent aussi désagréable.
Pour le potar de "drive", je ne voudrais pas non plus que ça se transforme en un son boueux et infâme.
Mais je vais tester.
C'est pas pratique à bosser les PCB
Mais ça ne change rien.
C'est vraiment gênant ce bruit. Je pense que ce sont les pics quand l'alternance croise le zéro qui le rendent aussi désagréable.
Pour le potar de "drive", je ne voudrais pas non plus que ça se transforme en un son boueux et infâme.
Mais je vais tester.
C'est pas pratique à bosser les PCB
