Diode sur OT

Espace théorique sur les lampes et l'électronique en général.
Avatar du membre
bilbo_moria
Don Bilbo de la Vega
Messages : 7460
Enregistré le : 15 déc. 2004, 1:00
Localisation : Tinteniac (35)

Diode sur OT

Message non lu par bilbo_moria »

Ce sujet a peut-être déjà été débattu ?

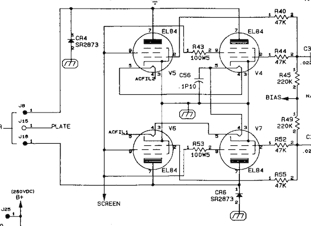
Bref, je rebondis sur un post de TheGottferdom au sujet des diodes sur OT (dans ce genre)
diodesOT.png
Perso, ça m’a toujours fait un peu flipper (que se passe-t-il si une diode pète en devenant 100% passante ? je ne sais pas si c’est possible, mais parfois chaque diode est doublée par une capa en // et là, quand la capa devient passante, gloups). Par ailleurs, ça doit tronquer les 1/2 alternances genre classe B, non ?

Bref, je suis circonspect ... des avis ?
Avatar du membre
Pote Gui
G5 Team
G5 Team
Messages : 4469
Enregistré le : 15 mai 2012, 11:07
Localisation : Lyon (69)

Re: Diode sur OT

Message non lu par Pote Gui »

Je ne pense pas que ça tronque quoique ce soit puisque la tension d'anode est toujours positive, non? Or là, pour conduire, il faudrait qu'il y ait une tension négative (j'ai comme le sentiment que je suis en train de dire une c*nnerie, là).
Pour ce qui est de la sécurité, je suis aussi perplexe que toi...
Avatar du membre
PM_G5
G5 optimiseur
G5 optimiseur
Messages : 129
Enregistré le : 15 mai 2013, 16:47

Re: Diode sur OT

Message non lu par PM_G5 »

Bonjour.

Je ne suis pas très compétant en électronique, mais peut-être que mes interrogations pourront faire avancer le schmilblick.
Je me demande à quoi sert la Diode ici? Dans le cas présent elle n'est passante que lorsque la masse a une tension supérieur à la HT non? Ça ne dois pas arriver souvent 8O
Qu'apporte elle au montage?
Et en effet, si elle claque et devient passante vice-versa, on met la HT en quasi court-circuit :? Pas glop!
Pascal
Avatar du membre
charpy
G5 Team
G5 Team
Messages : 3513
Enregistré le : 23 févr. 2005, 1:00
Localisation : La Rochelle 17
Contact :

Re: Diode sur OT

Message non lu par charpy »

oui c'est ça. au cas ou la tension passe en négatif (HP débranché?)

ça limiterai la tension à 2kV sur l'OT et pourrait éviter de le claquer.

pour les tubes il n'y a aucun intérêt
les plaisirs du débugage : virer le mV de bruit qui chatouille les oreilles sans toucher aux 500V de HT qui chatouillent les doigts
TheGottferdom
G5 constructeur
G5 constructeur
Messages : 88
Enregistré le : 12 mars 2014, 13:53

Re: Diode sur OT

Message non lu par TheGottferdom »

Pour rappel, je voudrais remplacer ces diodes d'origines qui doivent avoir une 15aine d'années. Elle pourraient être la cause du Hum à 100hz présent dans le Classic 30 qui est passé par mes oreilles.

Dans les quelques discussions où on en parle sur le net, ils mettent l'accent sur la piètre qualité de l'OT et que donc peavey le protégerait de cette façon. Pensez-vous qu'un "usure" puisse générer ce Hum ? Je sens qu'il va falloir acheter un oscilloscope avec cette histoire....
Avatar du membre
bilbo_moria
Don Bilbo de la Vega
Messages : 7460
Enregistré le : 15 déc. 2004, 1:00
Localisation : Tinteniac (35)

Re: Diode sur OT

Message non lu par bilbo_moria »

Pote Gui a écrit :Je ne pense pas que ça tronque quoique ce soit puisque la tension d'anode est toujours positive, non? Or là, pour conduire, il faudrait qu'il y ait une tension négative (j'ai comme le sentiment que je suis en train de dire une c*nnerie, là).
Pour ce qui est de la sécurité, je suis aussi perplexe que toi...
Ben ... la diode est quand même entre l’anode et la masse (et non entre l’anode et la HT), donc oui, je pense que (sauf en pure classe B), la sinusoïde (=le signal) passe en négatif en classe AB, même si cette sinusoïde n’est pas « complète » (auquel cas, on serait en PP classe A)
(ou alors je suis à côté de la ... plaque, mouhahaha ! )
Avatar du membre
Pote Gui
G5 Team
G5 Team
Messages : 4469
Enregistré le : 15 mai 2012, 11:07
Localisation : Lyon (69)

Re: Diode sur OT

Message non lu par Pote Gui »

Bon alors allons-y franchement dans la c*nnerie : je pensais que seules les alternances positives étaient traitées par les tubes de puissance. En classe A, la polarisation fait que ton signal est entièrement au-dessus de 0 du fait de la tension dc qui décale le tout vers le haut. En classe AB, tu n'as que les alternances positives à traiter du fait que primo, les signaux sont déphasés, et secundo le principe du PP implique que lorsque un tube conduit dans le positif, l'autre est au cut-off pendant son alternance négative, donc pas de tension négative à aucun moment. C'est le transfo de sortie à point milieu qui remet tout le monde d'aplomb et reconstitue la sinusoïde avec plus ou moins de bonheur (crossover).
(Je sens que je vais perdre mon statut de modo sur ce coup....)
Avatar du membre
a-wai
G5 guru
G5 guru
Messages : 2721
Enregistré le : 23 sept. 2006, 2:00
Localisation : Toulouse
Contact :

Re: Diode sur OT

Message non lu par a-wai »

Précision importante : sur une alternance positive, le courant augmente dans le tube, du coup la tension d'anode... Diminue ! ;)
Avatar du membre
jptrol
G5 Team
G5 Team
Messages : 1431
Enregistré le : 13 mars 2006, 1:00
Localisation : Nord
Contact :

Re: Diode sur OT

Message non lu par jptrol »

TheGottferdom a écrit :Pour rappel, je voudrais remplacer ces diodes d'origines qui doivent avoir une 15aine d'années. Elle pourraient être la cause du Hum à 100hz présent dans le Classic 30 qui est passé par mes oreilles.

Dans les quelques discussions où on en parle sur le net, ils mettent l'accent sur la piètre qualité de l'OT et que donc peavey le protégerait de cette façon. Pensez-vous qu'un "usure" puisse générer ce Hum ? Je sens qu'il va falloir acheter un oscilloscope avec cette histoire....
Il n'y a aucune raison pour que le bourdonnement vienne de ces diodes . L'origine du hum est ailleurs. Comme le dit Charpy ce sont des diodes de protection du transfo : elles absorbent les pics de tension lors des faux cons ou débranchements intempestifs du HP. Les enroulements sont des selfs et les variations brutales de courant dedans génèrent des fem e = - L dI/dt . SI dt est infinitésimal le quotient dI/dt est très grand donc e aussi .C'est le rôle de la diode de l'absorber. Maintenant si elle pète elle coûte moins cher à remplacer que le transfo dont elle sert de fusible. En fonctionnement normal elle ne sert à rien. On les trouve surtout sur les "reissues" comme par ex le Princeton Reverb 65. Ce sont les compte-rendus des réparateurs d'amplis qui ont conduit à cette disposition.
Amicalement
jptrol
______________________________________________
Avatar du membre
Pote Gui
G5 Team
G5 Team
Messages : 4469
Enregistré le : 15 mai 2012, 11:07
Localisation : Lyon (69)

Re: Diode sur OT

Message non lu par Pote Gui »

Oui, mais si elle pète, HT à la masse = pas cool...
Avatar du membre
bilbo_moria
Don Bilbo de la Vega
Messages : 7460
Enregistré le : 15 déc. 2004, 1:00
Localisation : Tinteniac (35)

Re: Diode sur OT

Message non lu par bilbo_moria »

Pote Gui a écrit :Je ne pense pas que ça tronque quoique ce soit puisque la tension d'anode est toujours positive, non? Or là, pour conduire, il faudrait qu'il y ait une tension négative (j'ai comme le sentiment que je suis en train de dire une c*nnerie, là).
Pour ce qui est de la sécurité, je suis aussi perplexe que toi...
Heu ... ouaip, je pense que tu as raison et que je me suis avancé : en classe A, le point « milieu » de la sinusoïde (i.e. là où « elle passe par zéro »), est en fait le point de bias. En classe AB, d’ailleurs, c’est pareil sauf que la sinusoïde est tronquée d’un côté. Donc, j’ai dit une c*ie, ça ne passe jamais en négatif ;-)
Avatar du membre
jptrol
G5 Team
G5 Team
Messages : 1431
Enregistré le : 13 mars 2006, 1:00
Localisation : Nord
Contact :

Re: Diode sur OT

Message non lu par jptrol »

Pote Gui a écrit :Oui, mais si elle pète, HT à la masse = pas cool...
Bonjour Pote Gui,

Je n'ai jamais testé en réel mais je pense qu'il n'y a pas trop à s'inquiéter. Soit elle pète en circuit ouvert et là il ne se passe rien car on revient à la config d'antan avec le primaire non protégé, soit elle pète en court-circuit et là , à mon avis soit on a affaire à un redresseur à diodes silicium et c'est le fusible du secondaire du PT qui pète avec, soit le redresseur est à diode à vide et c'est le fusible du primaire du PT qui pète, je pense, bien avant que l'OT ne soit en surchauffe. Les tubes de puissance ne devraient pas trop morfler surtout si ce sont des pentodes : quand l'anode est à la masse, le courant n'augmente que de 10 %. 8)
jptrol
______________________________________________
Répondre