Hiwatt custom 100 2 canaux
-
franfranky
- G5 optimiseur

- Messages : 369
- Enregistré le : 09 déc. 2013, 11:40
Hiwatt custom 100 2 canaux
Salut à tous.
Je viens de passer mon aprèm a triturer mon hiwatt pour en faire un pseudo double canaux, explication:
L'ampli est basé sur le schema 4 entrées du DR103 early 70' ( http://hiwatt.org/Schematics/DR_Pre4Input_v1a.gif )
Il y a une triode qui traine et qui ne servait à rien. Du coup, avec un vieux switch et trois bouts de composant j'ai modifier le circuit en me basant sur la version "OL" du DR103 ( http://hiwatt.org/Schematics/DROL_2InputPre.gif )
Bingo! Je peux passer du son clean à un bon gros overdrive bien british qui tranche.
Seulement voila. J'ai un écart de niveau important entre mon preamp 'clean' (2 étages de gain) et mon 'lead' (3 étages...).
Un pont diviseur avant d'attaquer le tonestack peut il régler mon problème?
Par ailleurs le master volume de cette ampli est un potard log de 220k en sortie du TS. C'est pas super progressif et 100w ça cogne.
Je me demandait si je pouvait remplacer ce potard par un 500k stereo que j'utiliserais en cascade (comme deux potards de 500k mis à la chaine)? Ça devrait donner une course plus progressive mais cela ne risque t'il pas de bouffer des aigus?
Je viens de passer mon aprèm a triturer mon hiwatt pour en faire un pseudo double canaux, explication:
L'ampli est basé sur le schema 4 entrées du DR103 early 70' ( http://hiwatt.org/Schematics/DR_Pre4Input_v1a.gif )
Il y a une triode qui traine et qui ne servait à rien. Du coup, avec un vieux switch et trois bouts de composant j'ai modifier le circuit en me basant sur la version "OL" du DR103 ( http://hiwatt.org/Schematics/DROL_2InputPre.gif )
Bingo! Je peux passer du son clean à un bon gros overdrive bien british qui tranche.
Seulement voila. J'ai un écart de niveau important entre mon preamp 'clean' (2 étages de gain) et mon 'lead' (3 étages...).
Un pont diviseur avant d'attaquer le tonestack peut il régler mon problème?
Par ailleurs le master volume de cette ampli est un potard log de 220k en sortie du TS. C'est pas super progressif et 100w ça cogne.
Je me demandait si je pouvait remplacer ce potard par un 500k stereo que j'utiliserais en cascade (comme deux potards de 500k mis à la chaine)? Ça devrait donner une course plus progressive mais cela ne risque t'il pas de bouffer des aigus?
- chmuz
- G5 optimiseur

- Messages : 174
- Enregistré le : 07 mars 2007, 1:00
- Localisation : La Reunion
- Contact :
Re: Hiwatt custom 100 2 canaux
pour ton problème de différence de niveau : il faudrait savoir si l''overdrive est générée avant le TS, ou, plus vraisemblablement, en fin de chaîne (PI et puissance), grâce au gain plus important du préampli. si c'est dans le préampli, pas compliqué à identifier : tu montes progressivement le gain à fond, avec le master à 1-2 : s'il y a distorsion, alors elle est générée dans le préampli. Sinon, c'est que tu doit saturer le PI + l'étage de puissance en augmentant le gain ET le master. Je penche pour cette solution, puisque tu sembles te plaindre des 100W qui cognent...
Dans ce cas un pont diviseur ne règleras pas ton problème ; si la disto vient du préampli, il vaut mieux placer le pont diviseur APRES le TS (un résistance au niveau du master, switchable en même temps que ton étage de gain).
Enfin ton idée de potar en cascade à partir d'un stéréo ne va pas fonctionner : les 2 pistes d'un potar steréo sont couplées.
Dans ce cas un pont diviseur ne règleras pas ton problème ; si la disto vient du préampli, il vaut mieux placer le pont diviseur APRES le TS (un résistance au niveau du master, switchable en même temps que ton étage de gain).
Enfin ton idée de potar en cascade à partir d'un stéréo ne va pas fonctionner : les 2 pistes d'un potar steréo sont couplées.
-
franfranky
- G5 optimiseur

- Messages : 369
- Enregistré le : 09 déc. 2013, 11:40
Re: Hiwatt custom 100 2 canaux
La saturation viens bien du 3ème étage de gain avant le TS.
Le master est juste après les TS et je ne dépasse guère les 0,1/10 (sinon j'ai les oreilles qui saigne!). Donc exit la saturation de l'étage de puissance dans mon salon.
On va dire qu'en clean le master est à 0,1 et à 0,025 en lead d'où le soucis de niveau entre les deux.
Deux masters indépendants reste la solution mais il me manque la place pour un potard (ou alors je refond complétement l'ampli).
Le but du potards de master stéréo est bien d'aligner deux ponts diviseurs (au lieux d'un) afin d'obtenir une course de master plus progressive.
Le master est juste après les TS et je ne dépasse guère les 0,1/10 (sinon j'ai les oreilles qui saigne!). Donc exit la saturation de l'étage de puissance dans mon salon.
On va dire qu'en clean le master est à 0,1 et à 0,025 en lead d'où le soucis de niveau entre les deux.
Deux masters indépendants reste la solution mais il me manque la place pour un potard (ou alors je refond complétement l'ampli).
Le but du potards de master stéréo est bien d'aligner deux ponts diviseurs (au lieux d'un) afin d'obtenir une course de master plus progressive.
Re: Hiwatt custom 100 2 canaux
Quelle idée aussi d'avoir un 100W ! 
Bref, forcément, la zone du master dans laquelle tu te trouves n'est pas franchement la plus utilisable, donc c'est galère...
Le double master à base de potar stéréo est une idée, tout en sachant que tu modifieras l'impédance en sortie du TS selon la position du potar (tout à fond on retrouve 250K, mais vers 1 on doit être sur quelque chose comme 450k), mais ça ne devrait pas être dramatique à mon avis...
Et je rejoins chmuz sur le fait que ton diviseur pour le lead doit se situer après le TS.
Bref, forcément, la zone du master dans laquelle tu te trouves n'est pas franchement la plus utilisable, donc c'est galère...
Le double master à base de potar stéréo est une idée, tout en sachant que tu modifieras l'impédance en sortie du TS selon la position du potar (tout à fond on retrouve 250K, mais vers 1 on doit être sur quelque chose comme 450k), mais ça ne devrait pas être dramatique à mon avis...
Et je rejoins chmuz sur le fait que ton diviseur pour le lead doit se situer après le TS.
-
franfranky
- G5 optimiseur

- Messages : 369
- Enregistré le : 09 déc. 2013, 11:40
Re: Hiwatt custom 100 2 canaux
A la base c'était un ampli basse pour la scène.
Finalement c'est un ampli basse/guitare multiusage (maison, répète, scène...).
Il sonne plutot bien à bas volume mais c'est sûr que la puissance est dur à doser.
Du coup pour faire simple je vais partir sur les modifs suivantes:
- remplacement des potards de gain bright/normal par un réglage de gain clean/lead (le canal "bright" ne me sert pas des masses...)
- ajout d'un master supplémentaire pour faire un clean master/ lead master (je ferais ensuite des essai pour voir ces histoires de potards stéréo, pont diviseur...
- suppression de 2 entrées sur 4 pour faire de la place (ajout d'un switch pour mixer les premiers étages de gain "normal" et "bright")
- ajout de relais double commandés par footswitch à l'arrière (9 balles chez TT...) pour switcher les canaux (étages de gain et master)
Je vais potasser encore un peux voir si d'autre option sont envisageables avant d'y envoyer les mains.
EDIT: aller je me lance! Commende passée chez TT. Je vais faire deux canaux distincts (clean et lead).
En attendant je paufine le canal lead et je me heurte a un truc étrange: en disto sur les notes basses j'ai un grésillement aigu qui survient, comme une sorte d'harmonique aigus assez fuzzy par dessus le son saturé. En laissant mourrir la note ce grésillement disparait tout à coup (passé un certain niveau de signal). C'est pas un soucis de blocking distortion mais c'est dépendant du niveau du signal (dans les basses) et ça apparait a un seuil bien précis. Une idée d'où ça pourrait venir? J'ai tenter de modifier les valeurs des capa de liaison (10n, 22n, 47n...) et la capa de decouplage sur le deuxième étage de gain (initiallement 47n, ramené à 22n) mais ça ne change rien.
EDIT 2: le problème de basses qui bavent est réglé: trop de signal entre le 2ème et le 3 ème étage, du coup la troisième triode en prenait plein la tronche. une résistance de 68k sur la grille et c'est bon.
ça marche plutot bien par contre la disto est un poil "harsh", c'est très fuzz dès que l'on pouusse le gain au dela de 12h et les aigus sont très agréssif.
Du coup je me demandais comment améliorer un peu mon schéma pour avoir une saturation plus lisse et plus progressive.
Le troisième étage de gain ne doit pas trop bouger car il sera commun avec le canal clean de mon projet. En revanche sur le premier et le deuxième c'est carte blanche! je me demande si le deuxième étage n'a pas trop de gain avec sa Ra de 220k et sa cathode découplée?
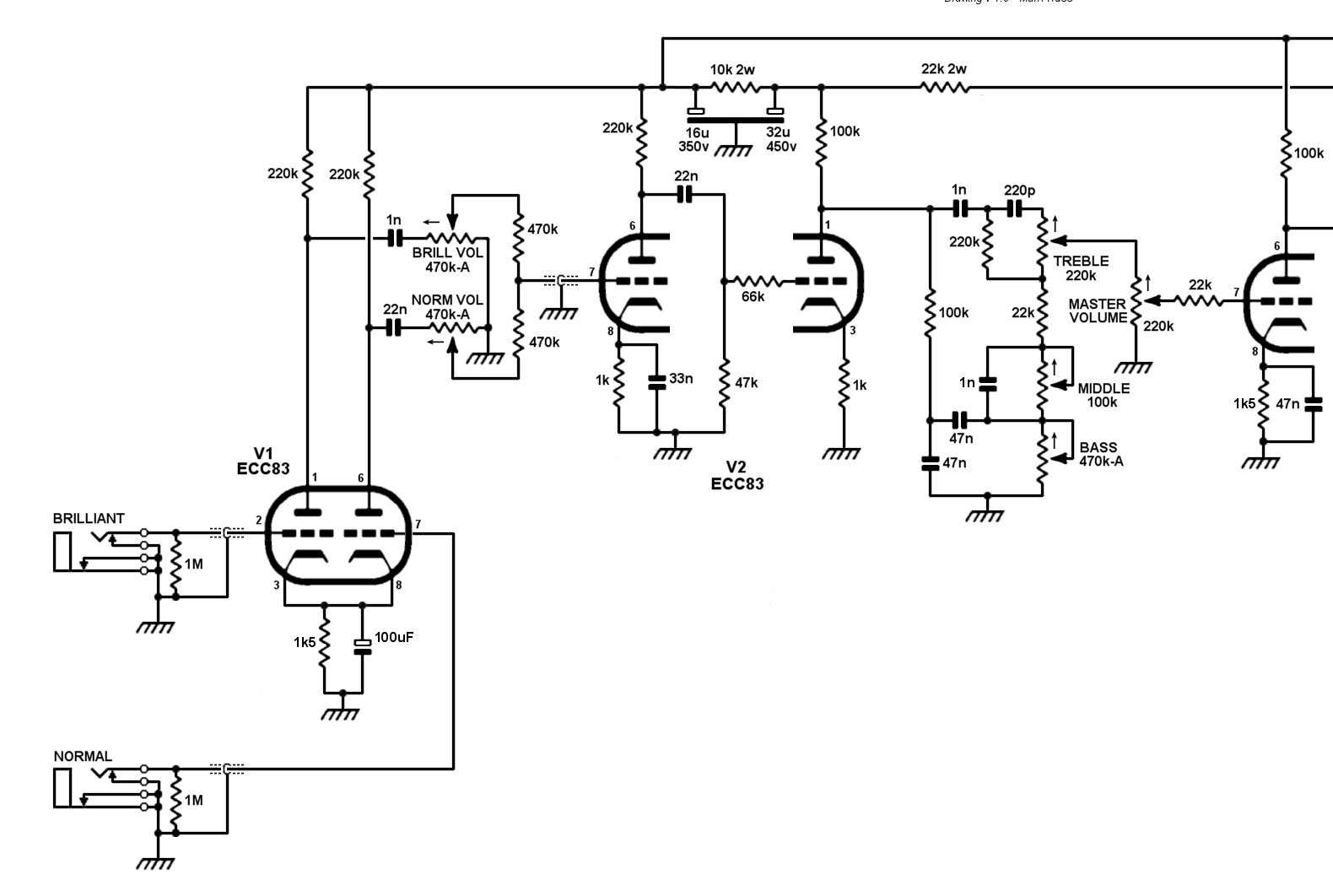
le schéma ci-dessous tel qu'il est actuellement
Finalement c'est un ampli basse/guitare multiusage (maison, répète, scène...).
Il sonne plutot bien à bas volume mais c'est sûr que la puissance est dur à doser.
Du coup pour faire simple je vais partir sur les modifs suivantes:
- remplacement des potards de gain bright/normal par un réglage de gain clean/lead (le canal "bright" ne me sert pas des masses...)
- ajout d'un master supplémentaire pour faire un clean master/ lead master (je ferais ensuite des essai pour voir ces histoires de potards stéréo, pont diviseur...
- suppression de 2 entrées sur 4 pour faire de la place (ajout d'un switch pour mixer les premiers étages de gain "normal" et "bright")
- ajout de relais double commandés par footswitch à l'arrière (9 balles chez TT...) pour switcher les canaux (étages de gain et master)
Je vais potasser encore un peux voir si d'autre option sont envisageables avant d'y envoyer les mains.
EDIT: aller je me lance! Commende passée chez TT. Je vais faire deux canaux distincts (clean et lead).
En attendant je paufine le canal lead et je me heurte a un truc étrange: en disto sur les notes basses j'ai un grésillement aigu qui survient, comme une sorte d'harmonique aigus assez fuzzy par dessus le son saturé. En laissant mourrir la note ce grésillement disparait tout à coup (passé un certain niveau de signal). C'est pas un soucis de blocking distortion mais c'est dépendant du niveau du signal (dans les basses) et ça apparait a un seuil bien précis. Une idée d'où ça pourrait venir? J'ai tenter de modifier les valeurs des capa de liaison (10n, 22n, 47n...) et la capa de decouplage sur le deuxième étage de gain (initiallement 47n, ramené à 22n) mais ça ne change rien.
EDIT 2: le problème de basses qui bavent est réglé: trop de signal entre le 2ème et le 3 ème étage, du coup la troisième triode en prenait plein la tronche. une résistance de 68k sur la grille et c'est bon.
ça marche plutot bien par contre la disto est un poil "harsh", c'est très fuzz dès que l'on pouusse le gain au dela de 12h et les aigus sont très agréssif.
Du coup je me demandais comment améliorer un peu mon schéma pour avoir une saturation plus lisse et plus progressive.
Le troisième étage de gain ne doit pas trop bouger car il sera commun avec le canal clean de mon projet. En revanche sur le premier et le deuxième c'est carte blanche! je me demande si le deuxième étage n'a pas trop de gain avec sa Ra de 220k et sa cathode découplée?
le schéma ci-dessous tel qu'il est actuellement
- chmuz
- G5 optimiseur

- Messages : 174
- Enregistré le : 07 mars 2007, 1:00
- Localisation : La Reunion
- Contact :
Re: Hiwatt custom 100 2 canaux
Salut,
Ou en es tu ? Je suppose que le schéma ci-dessus est celui du lead. Et comment tu fais le canal clean ?
tu as aussi la possibilité de faire un preamp JCM800. un seul potar de gain te sera nécessaire pour le lead (ex : le brilliant) et le gain normal peut te servir de master pour régler le niveau de sortie du preamp clean (en fait = canal low du preamp jcm800). relais pour switcher de l'un à l'autre (entrées et masters). le son du lead est classique. Celà change pas mal le circuit tout de même. Quoiqu'il en soit l'ampli reste un 100W... Un atténuateur de -6db en T bridgé peut t'aider à ramener le tout à 25W, sans trop de pertes ; ex pour HP 8 ohms : 3 résistance de 8 Ohms 50W + 1 8Ohms 5W.
Calcul facile à faire à l'aide d'ElectroSuite. Si tu as une tête et plusieurs impédances de sortie, c'est plus compliqué car il faut combiner plusieurs résistances, mais pas impossible à câbler dans un boitier d'alu épais. Je l'ai déjà fait pour un Hook captain 34 100W, atténuateur 8/16 ohms -6dB et le proprio était très content du résultat. Il a fini par revendre le tout, à cause du poids ! Transporter cab + tête entre domicile / repet / concert l'a fatigué à la longue.
Ou en es tu ? Je suppose que le schéma ci-dessus est celui du lead. Et comment tu fais le canal clean ?
tu as aussi la possibilité de faire un preamp JCM800. un seul potar de gain te sera nécessaire pour le lead (ex : le brilliant) et le gain normal peut te servir de master pour régler le niveau de sortie du preamp clean (en fait = canal low du preamp jcm800). relais pour switcher de l'un à l'autre (entrées et masters). le son du lead est classique. Celà change pas mal le circuit tout de même. Quoiqu'il en soit l'ampli reste un 100W... Un atténuateur de -6db en T bridgé peut t'aider à ramener le tout à 25W, sans trop de pertes ; ex pour HP 8 ohms : 3 résistance de 8 Ohms 50W + 1 8Ohms 5W.
Calcul facile à faire à l'aide d'ElectroSuite. Si tu as une tête et plusieurs impédances de sortie, c'est plus compliqué car il faut combiner plusieurs résistances, mais pas impossible à câbler dans un boitier d'alu épais. Je l'ai déjà fait pour un Hook captain 34 100W, atténuateur 8/16 ohms -6dB et le proprio était très content du résultat. Il a fini par revendre le tout, à cause du poids ! Transporter cab + tête entre domicile / repet / concert l'a fatigué à la longue.
-
franfranky
- G5 optimiseur

- Messages : 369
- Enregistré le : 09 déc. 2013, 11:40
Re: Hiwatt custom 100 2 canaux
Pour le clean je concerve le canal du Hiwatt dr103 classique (qui sonne bien).
J'utilise la première triode du canal brillant et la triode inutilisée pour monter le lead.
Pour le jcm 800 il faut que je regarde mais ça me semble assez compliqué. La version OL du hiwatt (avec un étage de gain en plus) reste la modif la plus simple mais je cherche à calmer un peu le gain car ça sature très vite et c'est assez fuzzy, d'où la question de savoir sur quels composants jouer pour adoucir la saturation (moins harsh).
Le schema complet du preamp modifié:
EDIT: après une journée de test divers et de reluquage de schema j'ai trouvé un truc qui colle bien: le preamp du Bogner shiva!
Bon je suis un peu a sec niveau composants mais j'ai essayer de coller au mieux à l'original et sa sonne! Entre 0 et 5 de gain c'est très marshallien, au dela ça devient high gain et ça reste propre même à fond! Beau son moderne bien tranchant et compressé sans trop de basses et d'harmoniques qui dégueulent. Bref je referais un schema propre quand j'aurai mes composants...
J'utilise la première triode du canal brillant et la triode inutilisée pour monter le lead.
Pour le jcm 800 il faut que je regarde mais ça me semble assez compliqué. La version OL du hiwatt (avec un étage de gain en plus) reste la modif la plus simple mais je cherche à calmer un peu le gain car ça sature très vite et c'est assez fuzzy, d'où la question de savoir sur quels composants jouer pour adoucir la saturation (moins harsh).
Le schema complet du preamp modifié:
EDIT: après une journée de test divers et de reluquage de schema j'ai trouvé un truc qui colle bien: le preamp du Bogner shiva!
Bon je suis un peu a sec niveau composants mais j'ai essayer de coller au mieux à l'original et sa sonne! Entre 0 et 5 de gain c'est très marshallien, au dela ça devient high gain et ça reste propre même à fond! Beau son moderne bien tranchant et compressé sans trop de basses et d'harmoniques qui dégueulent. Bref je referais un schema propre quand j'aurai mes composants...
Re: Hiwatt custom 100 2 canaux
Le côté fuzzy de la satu vient souvent de basses mal filtrées, ou de triodes qui en prennent un peu trop plein les dents.
Sur les amplis high gain, on trouve quasi-systématiquement un high shelf juste avant le potar de gain (capa de petite valeur en parallèle d'une résistance : 470p // 470k sur JCM800, 2.2n // 470k sur SLO), c'est déjà une piste...
Tu peux aussi réduite la capa de cathode de V1B, 1µ étant un max pour aider à tailler dans le gras, et essayer de mettre une bright cap sur le potar de gain lead (je n'en suis pas fan, mais c'est assez répandu pour être envisagé).
La résistance de grille de V2A est également trop faible quand tu es sur le circuit high gain, 220k me parait un minimum. (d'ailleurs la 47k qui suit V2B, c'est une erreur ?)
Enfin, tu peux jouer sur le circuit de V2B : R et C de cathode (sur ce genre de circuit on trouve de tout, de 1.8k à 10k non découplé, avec une 100n ou une 1µ en //, etc...)
Et à tester également, une petite capa en // de la R d'anode, toujours sur V2B : entre 250 et 500p peuvent bien aider à adoucir le son.
Sur les amplis high gain, on trouve quasi-systématiquement un high shelf juste avant le potar de gain (capa de petite valeur en parallèle d'une résistance : 470p // 470k sur JCM800, 2.2n // 470k sur SLO), c'est déjà une piste...
Tu peux aussi réduite la capa de cathode de V1B, 1µ étant un max pour aider à tailler dans le gras, et essayer de mettre une bright cap sur le potar de gain lead (je n'en suis pas fan, mais c'est assez répandu pour être envisagé).
La résistance de grille de V2A est également trop faible quand tu es sur le circuit high gain, 220k me parait un minimum. (d'ailleurs la 47k qui suit V2B, c'est une erreur ?)
Enfin, tu peux jouer sur le circuit de V2B : R et C de cathode (sur ce genre de circuit on trouve de tout, de 1.8k à 10k non découplé, avec une 100n ou une 1µ en //, etc...)
Et à tester également, une petite capa en // de la R d'anode, toujours sur V2B : entre 250 et 500p peuvent bien aider à adoucir le son.
-
franfranky
- G5 optimiseur

- Messages : 369
- Enregistré le : 09 déc. 2013, 11:40
Re: Hiwatt custom 100 2 canaux
Ça tombe bien! C'est bien dans cette voie que je suis parti.
1uf en decouplage de cathode sur les étages de gain, 1n en parallèle de Ra sur le deuxième étage, un 220pf et une 470k entre le premier et le deuxième étages. Oui la 47k est une erreur de schema, j'ai mis un pont diviseur 100k/100k a cet endroit là.
Une question: comment faire pour réhausser les basses après la disto? Je filtre a mort avant (capa de 4,7n en liaison, je coupe vers 80 hz) et ça manque une chtouille de grosse basse en disto.
1uf en decouplage de cathode sur les étages de gain, 1n en parallèle de Ra sur le deuxième étage, un 220pf et une 470k entre le premier et le deuxième étages. Oui la 47k est une erreur de schema, j'ai mis un pont diviseur 100k/100k a cet endroit là.
Une question: comment faire pour réhausser les basses après la disto? Je filtre a mort avant (capa de 4,7n en liaison, je coupe vers 80 hz) et ça manque une chtouille de grosse basse en disto.
Re: Hiwatt custom 100 2 canaux
Pour retrouver du bas, il y a la solution du 5150 (les 2 R et le condo qui viennent juste avant le tone stack), que j'ai repris pour mon Evil Head.
L'idée est de caler un pont diviseur (R28 et R29 sur mon schéma, soit -14dB) et de le rendre variable selon la fréquence :
- les aigus sont court-circuités à la masse via C17, ils subissent donc la totalité de l'atténuation du diviseur
- les basses, elles, sont "bloquées" par C17, et empruntent donc la R variable P12 ; le diviseur est donc constitué de R28 d'une part, et de la mise en série de R29 et P12, variant donc entre -14dB (P12 à 0) et -2dB (P12 à fond), la différence avec le signal "normal" pouvant donc atteindre 12dB.
Au final, on ne fait qu'atténuer le signal en conservant plus ou moins le bas du spectre, mais à l'usage c'est comme si on boostait les basses, la fréquence centrale de ce boost dépendant de la valeur de C17, qui n'est pas évidente à calculer puisque dans mon circuit, elle dépend du canal sélectionné, et dans le cas du canal lead, de la position des potars d'aigus et de volume (qui influent sur l'impédance du signal à son entrée dans R28) => il faut tatonner et trouver à l'oreille la valeur qui convient
L'idée est de caler un pont diviseur (R28 et R29 sur mon schéma, soit -14dB) et de le rendre variable selon la fréquence :
- les aigus sont court-circuités à la masse via C17, ils subissent donc la totalité de l'atténuation du diviseur
- les basses, elles, sont "bloquées" par C17, et empruntent donc la R variable P12 ; le diviseur est donc constitué de R28 d'une part, et de la mise en série de R29 et P12, variant donc entre -14dB (P12 à 0) et -2dB (P12 à fond), la différence avec le signal "normal" pouvant donc atteindre 12dB.
Au final, on ne fait qu'atténuer le signal en conservant plus ou moins le bas du spectre, mais à l'usage c'est comme si on boostait les basses, la fréquence centrale de ce boost dépendant de la valeur de C17, qui n'est pas évidente à calculer puisque dans mon circuit, elle dépend du canal sélectionné, et dans le cas du canal lead, de la position des potars d'aigus et de volume (qui influent sur l'impédance du signal à son entrée dans R28) => il faut tatonner et trouver à l'oreille la valeur qui convient
-
franfranky
- G5 optimiseur

- Messages : 369
- Enregistré le : 09 déc. 2013, 11:40
Re: Hiwatt custom 100 2 canaux
Effectivement c'est ce que je pensais: un filtre passe haut avec une attenuation variable du signal. Il faudrait que je fasse quelque essai. Par contre je verais plutot ça juste avant le TS pour simplifier le traitement du signal.
Je vais calculer ça en commençant par une attenuation relativement soft (-3 db). Par chance il devrait me rester un relai en rab dans mon montage...
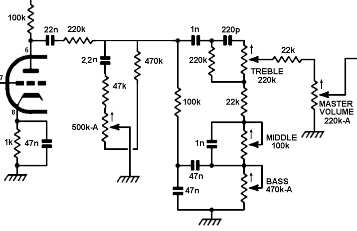
Tiens en farfouinnant sur ton blog je suis tombé la dessus

Ça me semble adapté à ce que je recherche. Mais ne peut on pas encore simplifier la chose? En supprimant par exemple la 33k pour ne garder que l'attenuation des medium aigu tout en conservant les basses (en reduisant l'attenuation bien sur)
Je vais calculer ça en commençant par une attenuation relativement soft (-3 db). Par chance il devrait me rester un relai en rab dans mon montage...
Tiens en farfouinnant sur ton blog je suis tombé la dessus

Ça me semble adapté à ce que je recherche. Mais ne peut on pas encore simplifier la chose? En supprimant par exemple la 33k pour ne garder que l'attenuation des medium aigu tout en conservant les basses (en reduisant l'attenuation bien sur)
Re: Hiwatt custom 100 2 canaux
Yep, c'est le montage du 5150.
Et oui, si tu calcules bien R44 et R43, tu peux te passer de R45.
Et oui, si tu calcules bien R44 et R43, tu peux te passer de R45.
-
franfranky
- G5 optimiseur

- Messages : 369
- Enregistré le : 09 déc. 2013, 11:40
Re: Hiwatt custom 100 2 canaux
Du coup cette nuit je me suis monté un petit tableur pour calculer ça (on détermine R1, R2, R3, C1 et on recherche Zc pour que ça colle avec l'impédance), ça donne les différents niveau d'atténuation et la fréquence "centrale".
par contre tu le placerais où ce pont? je le verrais bien juste après une triode pour éviter d'interférer avec les potards du circuit.
EDIT:
Bon j'ai trouvé un truc plutôt sympa.
j'ai monté une atténuateur variable couplé à mon gain (potards stéréo 500k), le but: plus je pousse mon gain, plus je gagne en basse.
Concrètement jusqu'à la moitié du gain il ne se passe pas grand chose, ensuite entre 12:00 et 3:00 les aigus commence à être atténués avec une fréquence centrale d'environ 150Hz. Sur le dernier quart du potard c'est la que ça devient intéressant: je passe de +2dB à +7 dB dans les basses avec une fréquence centrale qui glisse vers 350Hz au maximum.
Simple et super efficace! plus tu pousse plus ça sonne moderne. en tout cas c'est bien plus efficace que le réglage des basses sur le tone stack du hiwatt ( inefficace sur 3/4 de la course du potard...).
Je vais tenter de recalculer les valeurs pour augmenter encore un peu le gain en basse pour voir ce que ça donne.
EDIT:
Bon j'ai trouvé un truc plutôt sympa.
j'ai monté une atténuateur variable couplé à mon gain (potards stéréo 500k), le but: plus je pousse mon gain, plus je gagne en basse.
Concrètement jusqu'à la moitié du gain il ne se passe pas grand chose, ensuite entre 12:00 et 3:00 les aigus commence à être atténués avec une fréquence centrale d'environ 150Hz. Sur le dernier quart du potard c'est la que ça devient intéressant: je passe de +2dB à +7 dB dans les basses avec une fréquence centrale qui glisse vers 350Hz au maximum.
Simple et super efficace! plus tu pousse plus ça sonne moderne. en tout cas c'est bien plus efficace que le réglage des basses sur le tone stack du hiwatt ( inefficace sur 3/4 de la course du potard...).
Je vais tenter de recalculer les valeurs pour augmenter encore un peu le gain en basse pour voir ce que ça donne.
-
franfranky
- G5 optimiseur

- Messages : 369
- Enregistré le : 09 déc. 2013, 11:40
Re: Hiwatt custom 100 2 canaux
Bon, après un nombre incalculable de bidouillages divers et variés je crois que je suis arrivé à un résultat satisfaisant.
Je me suis inspiré du Bogner Shiva que j'ai adapté à mon Hiwatt (très bright...).
Le résultat est plutot pas mal avec un canal lead très progressif, assez crunchy sur le premier quart, puis un overdrive à l'ancienne avant d'atteindre une belle disto typée JCM en fin de course.
J'ai pas mal galéré pour limiter les abeilles car l'ensemble était très très bright.
J'ai également revu la triode V2A en remplaçant le Rk de 1k par un 820. Résultat: sur le canal clean j'arrive à avoir un peu plus de crunch en fin de course ce qui offre encore un poil plus de polyvalence.
Pour le master en cascade j'ai essayé et ça marche nickel sans perte d'aigu perceptible. le début de la course et super progressif donc plus simple à gérer.
Il reste plus qu'à cabler ça au propre!
Je me suis inspiré du Bogner Shiva que j'ai adapté à mon Hiwatt (très bright...).
Le résultat est plutot pas mal avec un canal lead très progressif, assez crunchy sur le premier quart, puis un overdrive à l'ancienne avant d'atteindre une belle disto typée JCM en fin de course.
J'ai pas mal galéré pour limiter les abeilles car l'ensemble était très très bright.
J'ai également revu la triode V2A en remplaçant le Rk de 1k par un 820. Résultat: sur le canal clean j'arrive à avoir un peu plus de crunch en fin de course ce qui offre encore un poil plus de polyvalence.
Pour le master en cascade j'ai essayé et ça marche nickel sans perte d'aigu perceptible. le début de la course et super progressif donc plus simple à gérer.
Il reste plus qu'à cabler ça au propre!

