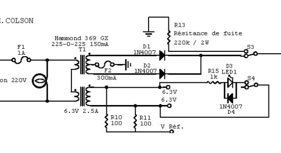
j'aimerais rajouter une led a mon stand-by, pour faire joli
comment faire ?
la version précédente du G5 en avait une je crois,
pourquoi l'avoir enlevée ?
et , BILBO_MORIA , ne me répond pas svp. "FUCK LE STAND BY"
moi j'aime bien le stand by ( ça fait joli, et en plus je me suis cassé le C... a percé ce foutu trou .) faut bien qu'il serve.
maintenant que j'ai viré la boucle d'effets , j'ai plein de trou qui servent a rien.
et ci je vire l'entrée LOW, mon chassi va ressemblé a un vrai gruyère .


