Page 1 sur 3
Tension des filaments trop faible et B+ trop haut
Posté : 23 mai 2017, 12:41
par fjgaston
Bonjour,
J'ai retapé un vieux carlsbro TC 60 Watts en essayant de le convertir en un JMP50.
Pour réduire un peu la puissance, sur le sélecteur à l'arrière j'ai mis 250V (il y a le choix entre 110V 200V 225V 250V)
J'ai un premier problème : la tension des filaments est de seulement 2,3Vac au lieu de 3,15Vac normalement et je sais que ce n'est pas très bon pour les lampes :-/ donc je vais certainement repasser en 225V
Par contre le B+ est déjà de 460V et si je passe en 225V il risque de monter encore et j'ai peur que ce soit trop pour mes condensateurs de filtrage qui sont donnés pour 500Vdc.
Y a t'il un moyen simple de réduire le B+ ?
Ajouter une résistance entre les diodes de redressement et le premier condensateur ?
Qu'en pensez vous ?
Re: Tension des filaments trop faible et B+ trop haut
Posté : 23 mai 2017, 13:09
par Pote Gui
Un schéma peut-être pour commencer, siou plaît? Sinon, oui le coup de la résistance ça peut le faire. Mais attention à la puissance dissipée!
Re: Tension des filaments trop faible et B+ trop haut
Posté : 23 mai 2017, 13:54
par bilbo_moria
C'est un 60 TC ou un CS 60 TC (j'aime beaucoup les vieux Carlsbro

)
Sinon, pour la tension, oui ça risque d'être juste ... c'est pour ça que sur les Carlsbro, les capa sont en série, comme sur les superlead 100, de mémoire
Sinon, tu peux placer une zener sur le point milieu du transfo d'alim, mais il faut une zener qui supporte la puissance (50W ?), donc un gros truc, donc c'est ch*ant ... mieux vaut probablement placer des capa en série ...
Une résistance (genre 470Ω / 10W), ça peut marcher mais elle va chauffer comme une folle et va y avoir du sag à mort (son super compressé...), perso je ne le sens pas trop ...
Re: Tension des filaments trop faible et B+ trop haut
Posté : 23 mai 2017, 14:38
par Pote Gui
Ah oui, c'est vrai, j'avais pas pensé au phénomène de pompage que cela va immanquablement induire, désolé...
Re: Tension des filaments trop faible et B+ trop haut
Posté : 23 mai 2017, 19:56
par fjgaston
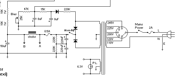
Le schémas utilisé est celui du JMP50 :

Pour les premiers condensateurs j'ai mis deux condo de 220µF 400V en série (avec des resistances de 220k en parallele avec chaque condo pour bien répartir la charge) au lieu de deux 50µ en parallèle donc ça devrait passer mais ensuite, après la choke j'ai un 50µF 500Vdc, je me demande s'il ne faut pas prévoir une certaine marge (pique de tension à l'allumage ?)
Du coup j'oublie l'idée de la résistance si c'est pour avoir un sag de la mort
J'ai vu des schémas avec une resistance et une capa sur le center tap, c'est pas fait justement pour éviter cet effet ?
La Zener c'est vraiment chiant ?
Re: Tension des filaments trop faible et B+ trop haut
Posté : 23 mai 2017, 20:22
par Pote Gui
J'aurais tendance à dire que les pics de tension seront amortis par le choke qui s'oppose à toute variation de courant (c'est pourquoi on en trouve dans les filtre secteur d'ailleurs). Par contre, si tu as bien les deux condos de 50µ en parallèle juste après les diodes, tu peux peut-être y intercaler une résistance, non?
Re: Tension des filaments trop faible et B+ trop haut
Posté : 23 mai 2017, 20:34
par bilbo_moria
Faudra faire gaffe de ne pas tester l'alim sans les lampes (ce qui est bien pratique, par ailleurs) afin d'avoir la tension la plus basse possible (tout est relatif)
(et, évidemment, mesurer la tension sur la capa de 50uF ...)
Re: Tension des filaments trop faible et B+ trop haut
Posté : 24 mai 2017, 8:48
par Myn Donos
Bonjour,
Pour la zener, oui ça peut être chiant. Une diode qui doit supporter de la puissance, très souvent est vendue en boitier assez gros, avec un pas de vis, parce qu'il faut lui adjoindre un dissipateur thermique, donc ça prend vite beaucoup de place.
Question idiote: pourquoi ne pas le laisser en 225V? Le mettre en 250V ne réduit pas la puissance de grand chose à mon avis, et apporte plus de soucis que ça n'en résout.
A bientôt!
Re: Tension des filaments trop faible et B+ trop haut
Posté : 24 mai 2017, 17:07
par fjgaston
Justement je suis déjà en 250V, je veux le remettre en 215V mais j'ai peur que le B+ soit trop élevé.
Le vrai schémas avec mes capa 220uF 400V et le standby tel qu'il est sur l'ampli

- 1987mypsumod.gif (3.83 Kio) Vu 9658 fois
Re: Tension des filaments trop faible et B+ trop haut
Posté : 25 mai 2017, 9:44
par bilbo_moria
Tiens, tu devrais mesurer la résistance de ta choke ... avec la consommation du préamp et celle des g2, il est probable que tu resteras sensiblement sous les 500V fatidiques avec les lampes en place (et gaffe à ne pas (trop) tester l'alim sans les lampes ...)
Re: Tension des filaments trop faible et B+ trop haut
Posté : 07 juin 2017, 14:15
par fjgaston
Bonjour,
Je n'ai pas eu le temps d'ouvrir à nouveau la bête pour faire des mesures, alors voila, quand je mets en position "225V", j'ai un B+ qui varie entre 500 et 520 Volts (ça se stabilise à environ 510V) et le B+ attaque directement un condensateur qui est donné pour 500V (un Tesla 50µ + 50µ 500V).
J'ai fait les mesures avec les lampes dans l'ampli.
La résistance de la choke est de 15 ohms donc pas de grosse baisse de tension de ce côté là.

- 1987mypsumodmes.gif (2.83 Kio) Vu 9582 fois
Du coup je remet le selecteur sur "250V", pas envie de faire un BBQ avec mon condensateur
Sinon la tension des filaments est toujours trop basse (2,8Vac quand le selecteur est sur "225V"), je n'ai aucune idée d'où ça peut venir ???
Re: Tension des filaments trop faible et B+ trop haut
Posté : 07 juin 2017, 14:56
par Pote Gui
De deux choses l'une : soit l'enroulement est mal dimensionné et ne débite pas les 6V3 - voire légèrement plus - à vide, soit la puissance de l'enroulement est insuffisante pour le courant demandé. Tu peux essayer de dessouder ou débrancher le 6V3 et le mesurer à vide pour avoir une idée du problème. Si tu as la place dans ton châssis, tu peux essayer d'installer un petit transfo dédié au chauffage. Ou encore mieux, tu peux redresser et filtrer ton 5v6 (environ 8Vdc) et le réguler en 6v3 avec une simple résistance dimensionnée adéquatement en valeur et en puissance.
Re: Tension des filaments trop faible et B+ trop haut
Posté : 07 juin 2017, 16:17
par bilbo_moria
Pas mieux que Pote Gui, très bonnes suggestions ; une dernière solution consiste à se contenter des 5,6VAC, même si c'est un peu dommage ...
Re: Tension des filaments trop faible et B+ trop haut
Posté : 07 juin 2017, 17:11
par a-wai
Ceci étant, ça augmente la durée de vie

(cf. "Getting the most out of vacuum tubes")
(bon, il me semble aussi avoir vu une autre source disant que les tubes étaient plus susceptibles de mourir avec une faible tension de chauffage, rapport à l'émission qui merderait, mais impossible de retrouver)
Re: Tension des filaments trop faible et B+ trop haut
Posté : 07 juin 2017, 19:55
par bilbo_moria
Il me semble qu'en général, on dit qu'une tension de chauffage trop basse ou trop haute réduit la durée de vie des tubes. Il est souvent évoqué + ou - 5% par rapport à 6.3V
(dans la pratique, pas forcément évident à atteindre, ces +/- 5%)