Page 1 sur 2
Panne sur G5 v3
Posté : 27 oct. 2017, 22:52
par Saverio
Bonjour à tous je viens de réaliser le montage de mon kit G5 V3 commandé sur tube town " bon kit pour les débutants comme moi qui ont de bonne notions en électronique moderne mais complètement novice dans le monde des tubes"
Donc montage aucun problème rencontré j ai vérifié à plusieurs fois le câblage les soudures, puis teste des tensions sans tubes puis avec tubes elles sont toutes bonne à plus ou moins 5 %. Et enfin le teste en réel et la problème pas de son
Je remercie par avance tous ceux qui pourront m aider
Re: Panne sur G5 v3
Posté : 28 oct. 2017, 9:22
par bilbo_moria
// J'ai déplacé dans "Debuggage" //
Pas de son du tout ? Pas même un p'tit souffle qui sort du HP avec volume à fond ? Il faut peut-être vérifier le câblage du jack de sortie, si c'est un jack à coupure, qu'il ne soit pas en court-jus ?
Re: Panne sur G5 v3
Posté : 28 oct. 2017, 9:48
par Pote Gui
+1 avec Bilbo; ça m'a tout l'air d'une mise à la masse du signal en sortie.
Re: Panne sur G5 v3
Posté : 28 oct. 2017, 11:14
par Saverio
Merci de votre aide
J'ai juste un petit souffle très léger. J'ai vérifié le câble jack pas de pb il fonctionne bien. Pour la mise à la masse, j'y ai pensé mais pareil vérifié mais tout OK. Je pensais à un défaut d'un tube mais pas simple à contrôler !!!
Re: Panne sur G5 v3
Posté : 28 oct. 2017, 11:41
par jptrol
Peux-tu nous dire de quels instruments de contrôle tu disposes ? A priori tu as déjà un multimètre

. L'idéal serait d'avoir au moins un petit générateur BF.
Re: Panne sur G5 v3
Posté : 28 oct. 2017, 12:57
par Saverio
Oui en effet un multimetre mais pour le générateur BF je n en ai pas je débute dans le monde des tubes
Re: Panne sur G5 v3
Posté : 28 oct. 2017, 15:36
par Pote Gui
Un petit souffle qui varie quand tu joues avec les potentiomètres ou pas du tout?
Re: Panne sur G5 v3
Posté : 28 oct. 2017, 15:55
par bilbo_moria
As-tu implémenté la boucle d'effet ? Si oui, elle "divise" (si je puis dire) le préamp de la section ampli, et tu pourrais t'en servir pour orienter tes recherches d'un côté ou de l'autre ...
Par exemple, mettre un casque dans le send de la boucle, jouer de la guitare et voir si tu as du son dans le casque ...
ou encore brancher ta guitare suivie d'une pédale qui envoie du bois (genre une OD ou une disto à fond de volume) et voir si tu as du son qui sort dans le HP ...
Re: Panne sur G5 v3
Posté : 28 oct. 2017, 16:10
par Saverio
Non le souffle ne varie pas il est très faible et constant
Je v tester le casque dans send
En tous cas super cool votre implication à tous !!!
Re: Panne sur G5 v3
Posté : 28 oct. 2017, 16:35
par Saverio
Je viens de tester le casque dans le send mais rien
Re: Panne sur G5 v3
Posté : 28 oct. 2017, 17:06
par Saverio
Je viens de trouver le pb !!!! Sur le schéma de câblage sur le jack return il est représenté un pont entre la masse et le point chaud shunt coupé tout est rentré dans l ordre
Je tiens à vous remercier pour m avoir accordé de votre temps bravo à l equipe projet G5 petit ampli simple mais efficace me reste plus qu'à tester toutes ses possibilités
Re: Panne sur G5 v3
Posté : 28 oct. 2017, 19:04
par Pote Gui
Y'a une erreur sur le plan de câblage ou c'est toi qui t'es trompé, j'ai pas bien compris là?
Re: Panne sur G5 v3
Posté : 28 oct. 2017, 20:08
par bilbo_moria
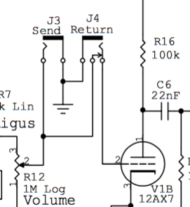
Le schéma du G5 V3 est bon, voici un extrait relatif à la boucle :

- Boucle.png (41.15 Kio) Vu 13481 fois
Et pour mémoire, l'équivalent entre le physique et le schématique pour un jack à coupure :

Re: Panne sur G5 v3
Posté : 28 oct. 2017, 22:05
par jptrol
C'est marrant , parce que si l'on regarde le jack lui-même, les connexions permanentes sont du côté de la lame qui se soulève et avec laquelle le jack est en contact. C'est pour ça que dans mes schémas persos j'utilise ce crobard là :
en fait , c'est l'inverse de ta représentation Bilbo. Mais la tienne est logique aussi, car quand un contact est ouvert on le voit et on dit qu'il est en l'air
Reconnaissons quand même que pour un novice il y a de quoi se gourer !
Re: Panne sur G5 v3
Posté : 29 oct. 2017, 8:54
par bilbo_moria
Ah ah, oui, mon schéma est un poil plus "logique" que "physique", voilà le jack que j'emploie le plus souvent :
Il me reste 2 ou 3 jacks où la lame qui se soulève est de l'autre côté, je ne me souviens plus d'où ils viennent ...
