Ampli Bass 200
- vinzouille
- G5 constructeur

- Messages : 83
- Enregistré le : 02 mai 2010, 2:00
- Localisation : Montpellier
- Contact :
Ampli Bass 200
Coucou
J'ai en tête de me fabriquer un ampli de puissance à lampe avec un double PP KT88, vous l'avez donc compris je compte faire cracher 200W de la bête.
Tout ça sur un chassis 19" 1U. Face avant : 2 Led (power et stand by), trois inter (power, stand by et ground/lift), et trois potards (gain entrée, volume et présence) et basta.
Face arrière : alim, sélecteur d'impédance, sorties Jack et speakon
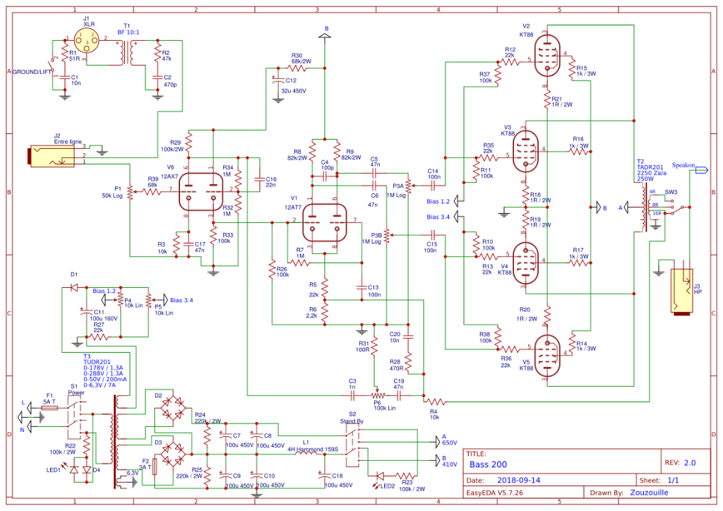
Voici le schéma de la bête basé sur un HIWATT DR201
Je vais étudier le budget, mais je pense m'en tirer pour un bon billet de 600€.
J'ai en tête de me fabriquer un ampli de puissance à lampe avec un double PP KT88, vous l'avez donc compris je compte faire cracher 200W de la bête.
Tout ça sur un chassis 19" 1U. Face avant : 2 Led (power et stand by), trois inter (power, stand by et ground/lift), et trois potards (gain entrée, volume et présence) et basta.
Face arrière : alim, sélecteur d'impédance, sorties Jack et speakon
Voici le schéma de la bête basé sur un HIWATT DR201
Je vais étudier le budget, mais je pense m'en tirer pour un bon billet de 600€.
Modifié en dernier par vinzouille le 23 sept. 2018, 19:24, modifié 3 fois.
- vinzouille
- G5 constructeur

- Messages : 83
- Enregistré le : 02 mai 2010, 2:00
- Localisation : Montpellier
- Contact :
Re: Ampli Bass 200
Tu as raison, je viens de faire la BOM, j'en ai pour 610€ ! 
- McColson
- Admin du site

- Messages : 8060
- Enregistré le : 07 nov. 2004, 1:00
- Localisation : La Celle sur Morin
- Contact :
Re: Ampli Bass 200
Beau projet !
610 euros c'est avec la visserie, fils etc...? Rien que les transfos ça doit calmer !
Je vais suivre ça !
610 euros c'est avec la visserie, fils etc...? Rien que les transfos ça doit calmer !
Je vais suivre ça !
- vinzouille
- G5 constructeur

- Messages : 83
- Enregistré le : 02 mai 2010, 2:00
- Localisation : Montpellier
- Contact :
Re: Ampli Bass 200
Merci
Pour les transfos, l'alim 135€, OT 119€, la self 24€ et le BF 12,70€
Le Quad de KT88 : 143€
Tout ça chez Tube Town
Et j'ai un stock de 12AX7 et 12AU7 en NOS
Pour les transfos, l'alim 135€, OT 119€, la self 24€ et le BF 12,70€
Le Quad de KT88 : 143€
Tout ça chez Tube Town
Et j'ai un stock de 12AX7 et 12AU7 en NOS
Re: Ampli Bass 200
KT88 montées en horizontal n'est pas conseillé dixit les datasheets
Si tu veux voir des bleus gagner, regardes Avatar 
- vinzouille
- G5 constructeur

- Messages : 83
- Enregistré le : 02 mai 2010, 2:00
- Localisation : Montpellier
- Contact :
Re: Ampli Bass 200
Non non, elles seront montées normalement, à la verticale. 
Je monte jamais en horizontal
Je monte jamais en horizontal
Re: Ampli Bass 200
Alors le rack ne peut pas faire 1U de haut, il faut au minimum 3U
Si tu veux voir des bleus gagner, regardes Avatar 
- vinzouille
- G5 constructeur

- Messages : 83
- Enregistré le : 02 mai 2010, 2:00
- Localisation : Montpellier
- Contact :
Re: Ampli Bass 200
Les transfo, self et tubes seront montés sur le châssis, l'électronique sera à l'intérieur. comme un montage classique mais rackable. la hauteur du tout fera 4U dans un rack.
Pour info je cherche un vumètre pour l'entrée.
Je viens de faire un aperçu des faces avant et arrière
Pour info je cherche un vumètre pour l'entrée.
Je viens de faire un aperçu des faces avant et arrière
Modifié en dernier par vinzouille le 23 sept. 2018, 20:41, modifié 1 fois.
Re: Ampli Bass 200
Tu en trouveras chez Audiophonics entre autres.
- vinzouille
- G5 constructeur

- Messages : 83
- Enregistré le : 02 mai 2010, 2:00
- Localisation : Montpellier
- Contact :
Re: Ampli Bass 200
Merci, par contre le rétroéclairage est en 12V, ça peut le faire en 6,3V ?
Re: Ampli Bass 200
Mets une diode 1N4007 en série avec ta led sur le secteur, sinon elle ne supportera pas le reverse voltage
La led de stand by est astucieuse mais l'inter va vite morfler, il te faudrait un 1000Vdc de tension de service d'autant plus qu'on l'utilise à chaud
La led de stand by est astucieuse mais l'inter va vite morfler, il te faudrait un 1000Vdc de tension de service d'autant plus qu'on l'utilise à chaud
Si tu veux voir des bleus gagner, regardes Avatar 
- vinzouille
- G5 constructeur

- Messages : 83
- Enregistré le : 02 mai 2010, 2:00
- Localisation : Montpellier
- Contact :
Re: Ampli Bass 200
Ah oui, j'ai oublié la diode en anti parallèle, je corrige merci.
Pour l'inter stand by, je ne connais pas la tension max, il ne l'indique pas sur Tube Town :
https://www.tube-town.net/ttstore/Inter ... :5412.html
Pour l'inter stand by, je ne connais pas la tension max, il ne l'indique pas sur Tube Town :
https://www.tube-town.net/ttstore/Inter ... :5412.html
- McColson
- Admin du site

- Messages : 8060
- Enregistré le : 07 nov. 2004, 1:00
- Localisation : La Celle sur Morin
- Contact :
Re: Ampli Bass 200
Ce petit interrupteur n'est pas conçu pour être utilisé comme un interrupteur de standby. Je te conseillerais de prendre un gros dpdt comme le apem dpdt chez TT.
- vinzouille
- G5 constructeur

- Messages : 83
- Enregistré le : 02 mai 2010, 2:00
- Localisation : Montpellier
- Contact :
Re: Ampli Bass 200
effectivement, je vais prendre le DPST pour le power et le DPDT pour le stand by. Et puis ils rentrent bien dans le châssis



..::