Page 1 sur 1
[BOOST] LND150
Posté : 21 avr. 2019, 7:46
par Lemontheo
Bonjour,
Il y a un bout de temps, je suis tombé sur une vidéo de Pete Thorn dans laquelle il présentait son ampli signature Shur. Et il a un boost à Mosfet en façade. J'ai trouvé le schéma, mais je ne m'en suis pas inspiré. J'ai utilisé l'étage de retour de la loop à LND150.
Alors, je me suis fendu d'un PCB avec DPDT (true bypass) intégré pour pouvoir avoir un boost HT directement accessible en façade.
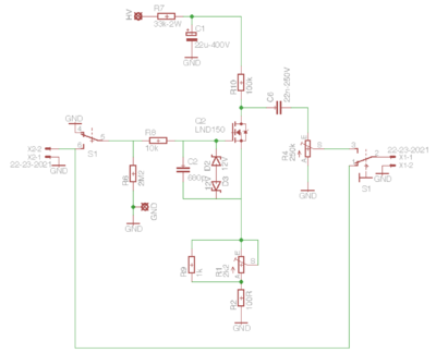
Schéma :

- LND150-Boost
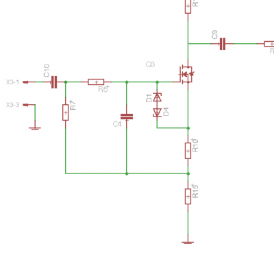
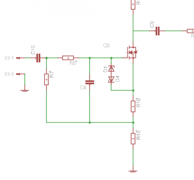
PCB :

- LND150-Boost-PCB-1

- LND150-Boost-PCB-2
Je teste ça, et je vous tiens au courant, puis je partage si certaines personnes sont intéressées.

Re: [BOOST] LND150
Posté : 21 avr. 2019, 9:45
par bilbo_moria
Ah yessss ! J'avais une vague idée qui me trottait par la tête d'un boost à la fénéasse via Mosfet, cool !
(dis donc, ça produit en ce moment, chez Lemonthéo Inc

)
Re: [BOOST] LND150
Posté : 21 avr. 2019, 9:56
par Pote Gui
Merci Théo (tiens? y'a de l'écho on dirait)!
Re: [BOOST] LND150
Posté : 21 avr. 2019, 9:58
par McColson
Super ça ! C'est clair que ça n'arrête pas en ce moment !!! Il va falloir ajouter tous ces projets à l'index de la catégorie !!!
Re: [BOOST] LND150
Posté : 13 juin 2019, 21:47
par Lemontheo
Salut.
Alors j’ai testé et c’est sacrément prometteur. Ça sonne bien, ça fait pas un bruit en entrée (bon point), mais en revanche qu’est-ce que ça a comme gain ce truc

!
Comme en plus, mon trimmer en sortie est linéaire, je suis à 9h00 que c’est déjà trop !
Donc il va falloir modifier certaines choses même si ça fonctionne très bien en l’état.
Il va falloir baisser le gain (passer de 100k à 47k à l’anode..., euh....au drain) et changer les valeurs du bias car la différence est inaudible en boost, et très faible si l’étage est lui-même boosté.
Re: [BOOST] LND150
Posté : 14 juin 2019, 7:37
par bilbo_moria
Cool !
Pour info, je suis arrivé à ce schéma (essentiellement par simu puis proto) ; le potard de 250k écroule un poil le gain, mais puisqu'il y en a beaucoup trop à mon goût, je laisse. Je l'ai réglé sur 14dB environ, il doit sortir le double à burne (et là, ça devient de la bouillie au niveau de la première lampe).
La polarisation est peut-être bizarre (pas facile de tracer des droites de charge sur les toutes petites courbes des datasheets ...) : j'ai 300V à l'alim, 272V au drain, 1,2V à la source ...
Re: [BOOST] LND150
Posté : 14 juin 2019, 13:03
par Lemontheo
C'est ce dont on avait discuté. C'est justement ce vers quoi je vais me tourner. C'est vrai que trop de gain dans les dents de la triode qui suit ne donne pas un son délicat....
Je pense qu'il faudrait quand même ajouter une résistance en amont du pot de gain...
pareil pour le switch, j'aime bien ce genre de montage, qui permet de mettre l'entrée à la masse quand on bypasse

Re: [BOOST] LND150
Posté : 14 juin 2019, 13:54
par bilbo_moria
Ah yes, pour l'entrée à la masse, au cas où ... Le potard est une résistance variable, je règle et je referme l'ampli, hop !
J'ai ajouté un 470p en // avec la résistance de drain pour calmer un peu le bidule, cela ne figure pas sur le schéma ...
D'ailleurs, il y a tellement de gain que je règle un poil plus faible pour un combo que pour une tête : dans le cas du combo, ça peut entrainer via effet microphonique un emballement bourdonnant du plus bel effet

(bon, vu que c'est un proto avec quelques montages / retouches / démontage, possible aussi que ça soit devenu un poil pourri, comme câblage interne

)
Re: [BOOST] LND150
Posté : 14 juin 2019, 22:31
par Lemontheo
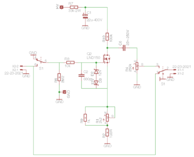
On pourrait aisément le transformer en montage haute impédance/faible bruit/moins de gain en bootstrapant la R de référencement en entrée de montage, comme ci-dessous. Parfait pour une guitare à piezo!

- Fet haute impédance