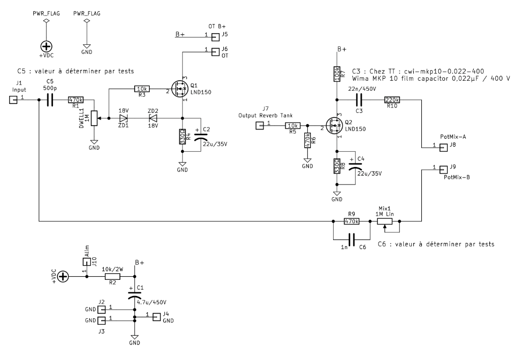
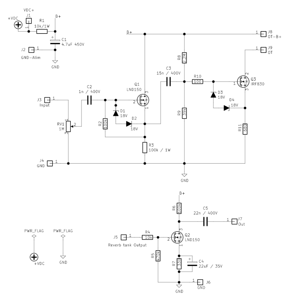
Voici au final le schéma que j'ai utilisé : J'ai monté le proto dans un Bandmaster et j'ai bien secoué le tout, ça semble tenir (pour les courageux qui ont lu ou qui liront les divers échanges ci-dessous, ils verront que le premier jet à base de LND150 voyait le LND150 qui pilote le transfo de reverb tank cramer rapidement).
Je craignais un peu que le IRF830 que j'ai monté sans radiateur finisse par rendre l'âme, mais non (à confirmer sur la durée et sur d'autres amplis).
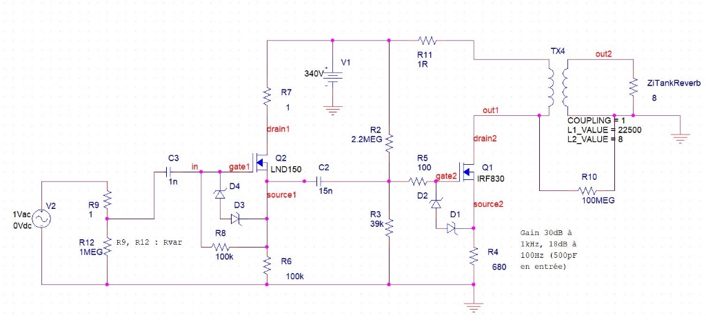
La résistance variable RV1 sert un peu de "dwell" pour ajuster le niveau d'entrée, suivi par un LDN150 en "cathode follower" (ou plutôt source follower) et donc l'étage à IRF830 pour attaquer le transfo puis le reverb tank. Le transfo est un transfo "classique" de reverb (la ref que l'on trouve dans les Fender, par exemple), et le reverb tank a une impédance d'entrée de 10Ω
Q2 (LND150) amplifie le tout petit gazouillis (quelques mV, et encore) issu du reverb tank. En J7, je place un potard de 1MΩ puis une résistance sur le wiper afin de mélanger au signal direct dans l'ampli.
Ca sonne plutôt bien, et cette expérimentation m'a permis de m'apercevoir que certaines marques de reverb tank sonnent beaucoup mieux que d'autres (j'ai été très déçu par Accutronic Korea et j'ai basculé sur un TAD qui me semble bien meilleur ...)
-------- Message initial et développements ci-dessous : -------
Hello,
Je réfléchis à un module de string reverb à intégrer à un ampli, basé sur des transistors MosFET (je suis ignare en ce domaine, je pense que ça s'appelle comme ça ... comme quoi, dès le début, c'est pas gagné
Je suis d'abord parti sur un truc très inspiré du kit TT et voici la traduction que j'en ai faite :
Il y a quelques choix (résistances variables, capas) dont je me suis dit que je jugerai leur bien fondé / leur valeur en prototypant.
En 2 mots, pourquoi ce projet ?
- Sur certains amplis, je manque de place pour un système à lampe (typiquement une 12AT7 puis une 12AX7),
- définitivement, je n'aime pas le module numérique Belton et son effet chorus en fin de note,
- j'ai déjà joué avec les LND150 et mon oreille ne détecte pas de différence sonore entre "j'ai inséré un LND150 en linéaire" et "hop, il n'y est plus" (via une pédale de bypass)
Bon ben mon proto ne va pas. D'abord le son : j'avais dans le passé monté une reverb standalone avec le kit TT et j'avais constaté le même problème de son pas terrible dû à mon avis au mélange son direct son reverbéré via le potard de mix final (un 1MΩ linéaire) ; dans le cadre de ma reverb standalone j'ai résolu le problème en bufferisant le signal direct puis en sommant par circuit intégré le signal direct et le réverbéré et là c'est impec' !
Donc, étape 2 : sur mon proto de reverb à intégrer dans un ampli, je ne passe plus le signal direct via ce montage, je place un potard de 1M lin en sortie de signal réverbéré, je supprime R10 et je somme les 2 (direct, reverbéré) avec 2 résistances 220k (à la tonton Léo Fender) : le son est bien meilleur.
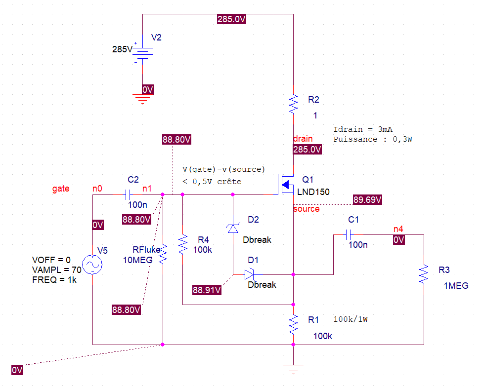
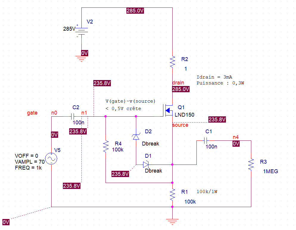
Ensuite, c'est là qu'on rigole : Q1 ne tient pas le choc, j'en ai déjà cramé 2. J'ai d'abord soupçonné trop de signal d'entrée (et donc agi sur la résistance variable "dwell") et j'ai soupçonné que les 2 Zener 18V étaient limite pour le Vgs max du LND150 qui est à 20V (ce transistor crame quand j'avoine comme un porc, quand on joue à volume raisonnable, il tient le choc).
Après quelques lectures ici ou là, j'en viens à me dire que le LND150 crame car il fournit trop de courant / puissance au transfo qui attaque le reverb tank ... certains indiquent qu'il faudrait en mettre 2 en //, d'autres que, de toute, ça ne tiendra jamais
J'ai tenté au petit bonheur la chance de remplacer le LND150 par un IRF830 quitte à adapter la polarisation, mais ce dernier ne se polarise pas : je ne suis pas sûr qu'on puisse le biaser comme un LND150 (depletion mode) ou une lampe, i.e. avec une résistance de cathode (ou plutôt de source) : il faut probablement un pont diviseur pour présenter une tension ad hoc au niveau de la gate (enhancement mode : j'intuite 5V, mais à creuser), voire un système plus poussé avec un autre transistor servant au bias (comme c'est fait sur les PI de certains Blackstar "à lampes"
A suivre, j'ai quelques pistes à creuser avant de m'avouer vaincu



