Page 1 sur 2
Mars 2004 - Mars 2021
Posté : 10 mars 2021, 11:56
par McColson
Salut Tout le monde,
Mars 2004 : 1er G5 et début de l'aventure !
Mars 2021 ? Surement pas la fin

- teaser_1
- teaser1.png (4.93 Kio) Vu 31976 fois
Re: Mars 2004 - Mars 2021
Posté : 10 mars 2021, 23:50
par Rimlock
Il y a le choix : cathodyne, cascode... ? Faudrait voir l'ensemble...

Re: Mars 2004 - Mars 2021
Posté : 11 mars 2021, 7:55
par bilbo_moria
Re: Mars 2004 - Mars 2021
Posté : 11 mars 2021, 9:17
par McColson
Rimlock a écrit : 10 mars 2021, 23:50
Il y a le choix : cathodyne, cascode... ? Faudrait voir l'ensemble...
Pas mal mais non

La suite dans quelques jours...

Re: Mars 2004 - Mars 2021
Posté : 11 mars 2021, 17:55
par Pote Gui
Ouh lala, le chef nous fait une surprise ?? Il nous a pondu un nouveau schéma d'un montage testé et approuvé qui déchire ?
Ben un peu comme Rimlock, je dirais un CF qui attaque un TS. Mais comme c'est V2a, ça me semble arriver tard dans la logique d'un préamp standard...
Re: Mars 2004 - Mars 2021
Posté : 11 mars 2021, 19:21
par Rimlock
Montres-en un peu plus !

Re: Mars 2004 - Mars 2021
Posté : 11 mars 2021, 23:22
par jptrol
Pote Gui a écrit : 11 mars 2021, 17:55
Ouh lala, le chef nous fait une surprise ?? Il nous a pondu un nouveau schéma d'un montage testé et approuvé qui déchire ?
Ben un peu comme Rimlock, je dirais un CF qui attaque un TS. Mais comme c'est V2a, ça me semble arriver tard dans la logique d'un préamp standard...
Ah, Ah, Pote Gui tu as accusé réception du schéma le 1er avril 2019 , c'était un poisson ?
Re: Mars 2004 - Mars 2021
Posté : 13 mars 2021, 12:29
par McColson
#Teaser 2 #tubeamp #newamp
Une alim qui en a sous le coude


- Teaser 2
Re: Mars 2004 - Mars 2021
Posté : 13 mars 2021, 14:36
par Rimlock
C'est beau... sur l'écran ! Mais dans la vraie vie ça donne plutôt ça :

Re: Mars 2004 - Mars 2021
Posté : 13 mars 2021, 15:21
par McColson
Je comprends tes doutes mais pas de ça chez nous
Re: Mars 2004 - Mars 2021
Posté : 13 mars 2021, 18:42
par Pote Gui
Ah mais c'est la carte d'alim du G5 10th finalisée ça, non ?
Re: Mars 2004 - Mars 2021
Posté : 13 mars 2021, 21:36
par McColson
10,11, 12, 13, 14, 15th .... hum oui

Re: Mars 2004 - Mars 2021
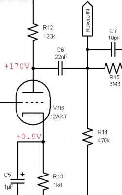
Posté : 15 mars 2021, 10:48
par McColson
Teaser 3

- Teaser #3
Du coup avec déjà ces infos, vous pouvez en déduire 2-3 choses (attention aux petits détails

)
Re: Mars 2004 - Mars 2021
Posté : 15 mars 2021, 12:26
par Celmo
Ca sentirait pas les pieds d'un ADN de DeluxeReverb ou PrincetonReverb? , (la 3M / 10pF est assez flagrante)
Re: Mars 2004 - Mars 2021
Posté : 15 mars 2021, 14:02
par McColson
Y'a un peu de ça en effet !

