Multi-PSU : l'alimentation facile !

G5 15th Anniversary : 2x12AX7, 1x12DW7 et 1xEL34 avec atténuateur, réverbe sans transfo et boucle d'effets.
Avatar du membre
McColson
Admin du site
Admin du site
Messages : 8040
Enregistré le : 07 nov. 2004, 1:00
Localisation : La Celle sur Morin
Contact :

Multi-PSU : l'alimentation facile !

Message non lu par McColson »

Salut tout le monde,

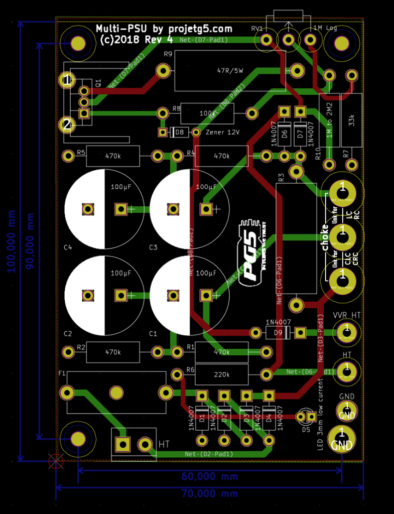
On commence le tour du G5 15th anniversary avec l'alimentation, et son PCB que j'ai voulu assez évolutif pour couvrir tout un tas de configuration.

Mutli-psu
Mutli-psu
Image

Schéma du G5 15th anniversary

Si on regarde le schéma, le 1er condensateur de 100µF du G5V3 est séparé en 2 groupes de condensateurs de 100µF/350V en série et en parallèle.
Sur le PCB ces deux groupes peuvent être utilisé séparément ou en parallèle. Il suffit pour ça de connecter un fil entre les turrets pour choisir sa configuration : LC/RC ou CLC/CRC. D'où les 4 résistances de 470k qui permettent d'équilibrer les deux condos en séries/parallèle.
On peut obtenir donc plusieurs configurations :
- Un filtre CLC en PI 50µF/700V-Self-50µF/700V
- Un filtre CRC en Pi 50µF-R3-50µF/700V
- Un filtre LC Self-100µF/700V en associant les 2 séries de condos en parallèle, ou seulement 50µF/700V si les turrets ne sont par reliés
- Un filtre RC R3-100µF/700V ou 50µF/700V si la connexion entre les turrets n'est pas faite.

Coté atténuateur, le schéma propose une sortie non affectée, ce qui permet de monter différentes configurations : atténuation sur le préamp, que sur la partie puissance, ou que sur la G2 du tube de sortie. Pour le G5 15th anniversary, nous nous sommes concentré sur l'atténuation du voltage de toute la lampe de puissance (anode et G2). Et ça fonctionne très bien.
Attention le potentiomètre R37 doit être capable de tenir la tension continue à cet endroit, on recommande le potar de marque CTS qui tient 500VDC. R38 permet de fixer la tension la plus basse.
L'IRF830 est monté sur un radiateur de chez Tube Town, et ne doit pas être connecté avec la masse (attention au contact avec le châssis)

Si on ne veut pas monter l'atténuateur et qu'on veut bénéficier de 2 sorties HT en parallèle, alors il suffit de relier D7 à la pastille de R9 située légèrement au dessus et de remplacer D9 par un fil ou un R de 1ohm histoire de monitorer facilement la consommation de cette partie !

Le PCB comporte un plan de masse et le trou de fixation situé proche de la pastille ground permet de mettre à la masse le PCB en le visant via une entretoise au châssis.

Bref, vous en pensez quoi ? :dance:
Avatar du membre
jptrol
G5 Team
G5 Team
Messages : 1457
Enregistré le : 13 mars 2006, 1:00
Localisation : Nord
Contact :

Re: Multi-PSU : l'alimentation facile !

Message non lu par jptrol »

Un travail de pro !
jptrol
______________________________________________
Avatar du membre
Pote Gui
G5 Team
G5 Team
Messages : 4469
Enregistré le : 15 mai 2012, 11:07
Localisation : Lyon (69)

Re: Multi-PSU : l'alimentation facile !

Message non lu par Pote Gui »

D'la balle...
Avatar du membre
Tony
G5 optimiseur
G5 optimiseur
Messages : 156
Enregistré le : 17 mars 2011, 1:00
Localisation : Montpellier

Re: Multi-PSU : l'alimentation facile !

Message non lu par Tony »

:banane: Chouette cette alim !
Avatar du membre
ChopSauce
G5 guru
G5 guru
Messages : 592
Enregistré le : 17 juin 2013, 22:05
Localisation : So Paris

Re: Multi-PSU : l'alimentation facile !

Message non lu par ChopSauce »

Une fois de plus Mc a bien bossé !

Il paraît quand-même qu'il faut faire gaffe aux associations de condensateurs radiaux : le fond du condensateur serait au potentiel du pole négatif !
(il paraît, selon un gars - https://ampgarage.com/forum/viewtopic.php?f=6&t=31852 - qui recouvre désormais ses condos associés d'un film ... de pâte siliconée, je pense)
Avatar du membre
Pote Gui
G5 Team
G5 Team
Messages : 4469
Enregistré le : 15 mai 2012, 11:07
Localisation : Lyon (69)

Re: Multi-PSU : l'alimentation facile !

Message non lu par Pote Gui »

C'est vrai pour les alimentations qui sortent une tension négative, sinon c'est à la masse.
Avatar du membre
ChopSauce
G5 guru
G5 guru
Messages : 592
Enregistré le : 17 juin 2013, 22:05
Localisation : So Paris

Re: Multi-PSU : l'alimentation facile !

Message non lu par ChopSauce »

C'est surtout que quand tu mets deux radiaux en série, l'enveloppe en alu de celui qui est directement connecté à la HT serait alors à la moitié du potentiel ...
(à la louche)

... il paraît. Je n'ai pas mesuré la résistance entre l'enveloppe et le pôle négatif, mais il paraît qu'elle est nulle.

EDIT : je viens de mesurer des petits et non. Apparemment ce n'est pas le cas pour tous les condensateurs. Méfiance tout de même ... je tiens l'auteur du post cité ci-dessus pour quelqu'un de sérieux.
Avatar du membre
Pote Gui
G5 Team
G5 Team
Messages : 4469
Enregistré le : 15 mai 2012, 11:07
Localisation : Lyon (69)

Re: Multi-PSU : l'alimentation facile !

Message non lu par Pote Gui »

Ah oui, très juste ! Dans le cas de condo en série sur de la HT positive, l'enveloppe métallique du premier condo sera à un potentiel élevé, donc gaffe !
Avatar du membre
McColson
Admin du site
Admin du site
Messages : 8040
Enregistré le : 07 nov. 2004, 1:00
Localisation : La Celle sur Morin
Contact :

Re: Multi-PSU : l'alimentation facile !

Message non lu par McColson »

Merci pour le retour, je vais checker ça en effet !
Répondre