Page 1 sur 1
Pré-amp guitare 12AX7
Posté : 14 sept. 2021, 16:44
par pierre-alexandre
Bonjour,
Un guitariste veut que je lui fasse un pré-amp à lampe pour réchauffer son son.
Il joue uniquement en clean.
Il n'a pas de boucle d'effet send/return, il connecte tout sur l'entrée guitare de son ampli.
Avez vous déjà réalisé ce genre de projet ? Schéma ?
Pour le schéma je pense m'inspirer du schéma de cette page :
http://www.shine7.com/audio/12ax7_pre.htm

- 12ax7_schematics.gif (4.76 Kio) Vu 7206 fois
Donc une 12AX7, 1ère triode en amplification, et la 2ème en buffer.
Il faut que je rajoute un tone stack et un volume, où placer cela ? entre les 2 triodes, ou au niveau de la cathode de la 2ème triode ?
Merci d'avance pour tous vos bons conseils !
Re: Pré-amp guitare 12AX7
Posté : 15 sept. 2021, 7:45
par Lemontheo
Bonjour,
je suis allé voir ton lien. Le schéma vient d'un montage Hifi. Je ne suis pas certain que ce soit ce qu'il y ait de mieux pour réchauffer une son de guitare.
J'ajoute que si tu intercales un Tone Stack, la perte de signal ne sera pas compensée par le buffet qui a un gain inférieur à 1...
Pourquoi ne pas utiliser une base reconnue pour sa chaleur, comme
le préampli Alembic F2-b. C'est sur une base de Fender. Il y a un Tone Stack.
On pourrait améliorer la sortie pour faire descendre l'impédance sans trop de difficulté.
Re: Pré-amp guitare 12AX7
Posté : 15 sept. 2021, 10:57
par pierre-alexandre
Oui je connais bien le Alembic.
Pour du clean je me dis qu'il y a trop de gain, et que ça va ramener du bruit.
Re: Pré-amp guitare 12AX7
Posté : 15 sept. 2021, 11:17
par Pote Gui
Comme Lemonthéo : un schéma classique incluant le TS et le Volume serait teeeeellement plus simple et assuré de réussite. Rien ne t'empêche de prendre un autre tube qu'une 12AX7 si tu as trop de gain et ne pas découpler les cathodes.
Tu peux peaufiner en jouant sur la polarisation en cherchant un point de repos asymétrique pour accroître la distorsion harmonique paire.
Re: Pré-amp guitare 12AX7
Posté : 15 sept. 2021, 11:44
par pierre-alexandre
Ok donc je reste sur le schéma du Alambic en effet il y a plein d'autres tubes essayer, et polarisé les triodes différemment.
"Tu peux peaufiner en jouant sur la polarisation en cherchant un point de repos asymétrique pour accroître la distorsion harmonique paire."
Ah intéressant mais je ne sais pas comment faire ???
Ou si peut-être en biasant plus froid ?
Re: Pré-amp guitare 12AX7
Posté : 15 sept. 2021, 12:05
par Pote Gui
Plus froid ou plus chaud par rapport à un point de repos central, oui c'est l'idée.
Re: Pré-amp guitare 12AX7
Posté : 15 sept. 2021, 13:41
par Rimlock
Attention, un chaud et froid est vite arrivé

Re: Pré-amp guitare 12AX7
Posté : 15 sept. 2021, 20:14
par bilbo_moria
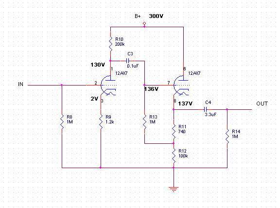
Perso, j'ai fait ça pour un bassiste, il en est très content (et ça marche bien pour la guitare aussi)
Re: Pré-amp guitare 12AX7
Posté : 16 sept. 2021, 12:34
par jptrol
bilbo_moria a écrit : 15 sept. 2021, 20:14
Perso, j'ai fait ça pour un bassiste, il en est très content (et ça marche bien pour la guitare aussi)
TubeBassPreamp.pdf
Un petit air de Bassman 59/JTM 45 , bien vu Bilbo !

Re: Pré-amp guitare 12AX7
Posté : 19 sept. 2021, 13:26
par bilbo_moria
jptrol a écrit : 16 sept. 2021, 12:34
Un petit air de Bassman 59/JTM 45 , bien vu Bilbo !
Ah ah, c'est très inspiré du préamp Alembic (mais avec plus de medium, demande du bassiste) qui lui même est pompé sur du Fender (et je ne me souviens jamais de quel modèle, genre Dual Reverb mais pas sûr).
Ca crunche aussi très agréablement
