Mon joujou adoré fonctionnait parfaitement avec sa KT77 jj (équivalent EL34) rien à redire c'était l'éclate.
Je me suis décidé à mettre le kit TT à base de LND 150 et là c'est le drame: gros pop à l'allumage bruits pas très catholique etc.
En urgence j'éteinds et vire le kit: ouf tout marche, pas de dégats... il joue normalement.
hélas j'ai essayé mon ampli quelques jours plus tard pour me faire du garry moore et la: crachottements, chuik chuik dans le hp sans rien brancher: J'ouvre et je vois que la soudure du fil sur la résistance de grille a laché, je ressoude et teste: la même.....
Ce qui me parait étrange:
cela arrive dans les quelques secondes après allumage de la HT (intensité croissante) pas de bruit évidement quand je suis en stand by.
vérif des soudures: c'est bon,
mesure du bias avec la résistance de sécurité 8 ohm -->70 mA avec le HP -->64 mA, ça c'est étrange
mesure du HP environs 8 ohm -->ok
scan de la notice TT, j'ai pris l'exemple "insertion example II" (SE)
La résistance R14 est de 1.5Mohm sur le kit
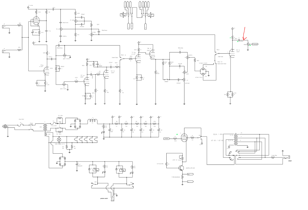
Le schéma de mon joujou version pdf plus lisible Donc sur mon schéma j'ai inséré le module juste après le condo de 1000pF (flèche rouge) se trouvant avant le potard de master.
L'alim a été prise, niveau masse au pied des résistances d'équilibrage des filaments, niveau positif en C+.
les composants avec un point vert sur le schéma ont étés testés et sont ok.
J'ai testé le Transformateur de sortie: cela semble bon j'ai 195 ohm sur la prise 5K et 133 ohm sur le 2.5K par rapport à la masse.
J'ai testé tout les condensateurs: pas de continuité, particulièrement les condo de liaison qui sont dans les clous (valeur et esr test déssoudés sur une patte) nota sur mon schéma manque une 100µ 63V à la cathode de la lampe de puissance (il est bon) les condos d'alim sont juste testés en continuité.
Toutes les résistances sont ok sauf: une des deux résistances d'équilibrage des filaments , la valeur varie à l'appuis sur le corps de la résistance: je change les deux par des 100 ohm 1/2 watt
Je vais faire les mesures des alim sans lampes pour comparer avec les valeurs que j'avais précédement.
edit:
Mesures à vide: anciennes mesures:
A+: 409V 400 V
B+: 403V 404 V
C+: 393V 392 V
D+: 384V 387 V
E+: 380V 383 V
F+: 382V 386 V
ça semble dans les clous niveau alim, reste à voir avec les lampes....
reste à tester les condos d'alim déssoudés et la lampe de sortie (j'ai pas de lampemètre....
J'ai pas testé avec les lampes, à tester peut-être avec une EL34 EH pour voir si c'est pas la KT77 (si j'ai bien compris en ayant épluché l'intégralité des sections dépannages les JJ sont pas trop populaires niveau fiabilité) car je n'ai pas de send/return, c'était à l'origine le but de la manoeuvre que de l'ajouter.
Merci de m'avoir lu



..::