|Résolu| Rénovation FBT Bassorgan EL503 - oscillation...

Pour réparer ou rénover un ampli qui n'est pas issu du site.
Patrick01
G5 constructeur
G5 constructeur
Messages : 53
Enregistré le : 12 nov. 2018, 21:32
Localisation : 01

|Résolu| Rénovation FBT Bassorgan EL503 - oscillation...

Message non lu par Patrick01 »

:sos:
Hello les tubistes, j'appellle au secours la communauté,
J'ai remis en état un FBT bassorgan à tubes EL503 qui était déja plutôt propre au départ
(condos filtrage et liaison remplacés, lampes neuves...)
J'y suis presque, mais voila j'en suis au point de règler le bias et problème, j'ai une "oscillation" sur le courant de repos des EL503...
Cette oscillation disparait quand j'enlève la déphaseuse ECC82...
Je sèche... :think: :think: :think:
N'hésitez pas si vous avez des idées... merci
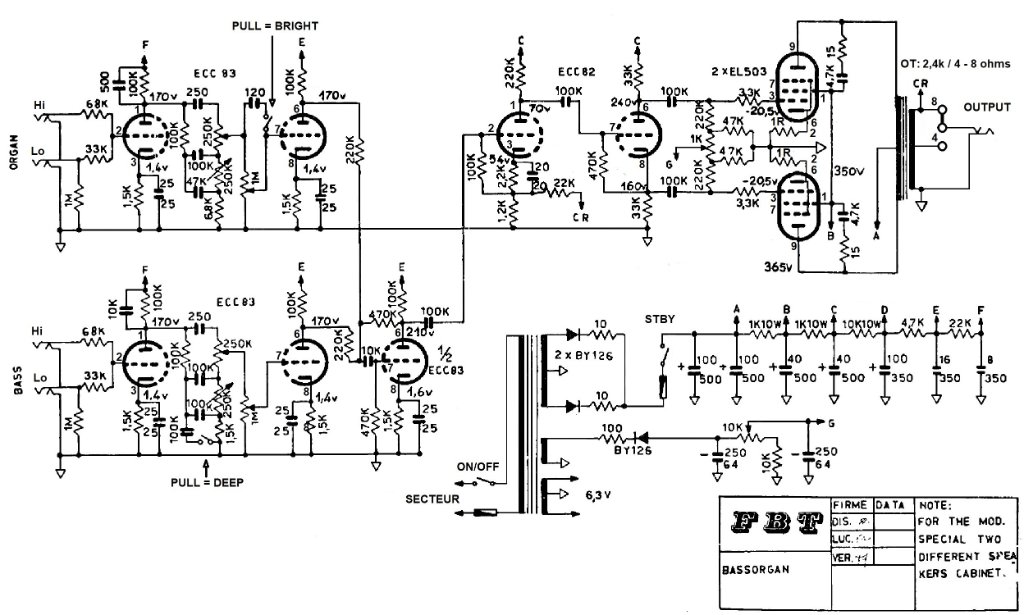
Je vous joins le schéma...
Schema modifié.jpg
Modifié en dernier par Patrick01 le 26 janv. 2024, 17:47, modifié 1 fois.
"Avant de vouloir entendre le son de ton ampli, écoute d'abord le silence qu'il produit..." Aristote 350 av. JC
Avatar du membre
McColson
Admin du site
Admin du site
Messages : 8070
Enregistré le : 07 nov. 2004, 1:00
Localisation : La Celle sur Morin
Contact :

Re: Rénovation FBT Bassorgan EL503 - oscillation...

Message non lu par McColson »

Bonjour Patrick01,

Une oscillation doit se balader qq part.
- Quand tu enlèves les ECC83 et que tu mets que l'ECC82, tu l'as encore ?
- Quand tu bouges les fils autour de l'ECC82, est-ce que l'oscillation fluctue ?
D'ailleurs y'a-t-il des fils ? Photos des entrailles ?
Patrick01
G5 constructeur
G5 constructeur
Messages : 53
Enregistré le : 12 nov. 2018, 21:32
Localisation : 01

Re: Rénovation FBT Bassorgan EL503 - oscillation...

Message non lu par Patrick01 »

Bonjour Mc Colson,
Oui, en enlevant les lampes de préampli , donc avec seulement la déphaseuse ça oscille ...
J'ai même mis des perles de ferrite sur les entrées grille des EL503, sans succès.
Je vais essayer de visualiser tout ça à l'oscillo (c'est le cas de le dire ! :biggrin: ) quand j'aurai un moment
Voici quelques photos du bestiau...
04.jpg
Fichiers joints
03.jpg
02.jpg
01.jpg
000.jpg
Modifié en dernier par Patrick01 le 02 sept. 2023, 20:05, modifié 1 fois.
"Avant de vouloir entendre le son de ton ampli, écoute d'abord le silence qu'il produit..." Aristote 350 av. JC
Avatar du membre
McColson
Admin du site
Admin du site
Messages : 8070
Enregistré le : 07 nov. 2004, 1:00
Localisation : La Celle sur Morin
Contact :

Re: Rénovation FBT Bassorgan EL503 - oscillation...

Message non lu par McColson »

Les condensateurs "canettes" ont été changés ?
Patrick01
G5 constructeur
G5 constructeur
Messages : 53
Enregistré le : 12 nov. 2018, 21:32
Localisation : 01

Re: Rénovation FBT Bassorgan EL503 - oscillation...

Message non lu par Patrick01 »

Oui oui, tous les chimiques...
J'ai conservé "l'emballage" des 2 Sprague pour l'ésthétique mais avec à l'intérieur des F&T neufs... :wink:
"Avant de vouloir entendre le son de ton ampli, écoute d'abord le silence qu'il produit..." Aristote 350 av. JC
Avatar du membre
McColson
Admin du site
Admin du site
Messages : 8070
Enregistré le : 07 nov. 2004, 1:00
Localisation : La Celle sur Morin
Contact :

Re: Rénovation FBT Bassorgan EL503 - oscillation...

Message non lu par McColson »

Je suppose que tu n'as pas touché à la contre réaction ?
- Check le support de l'ECC82
- tu as essayé avec d'autres ECC82 je suppose ?
Patrick01
G5 constructeur
G5 constructeur
Messages : 53
Enregistré le : 12 nov. 2018, 21:32
Localisation : 01

Re: Rénovation FBT Bassorgan EL503 - oscillation...

Message non lu par Patrick01 »

Merci Mc Colson pour ton aide,
J'ai effectivement recablé le secondaire du transfo de sortie pour pouvoir utiliser l'enroulement 4ohms qui n'était pas cablé mais j'ai bien remis la CR comme à l'origine sur la sortie 8ohms, et la masse en commun.
J'ai essayé aussi avec d'autres ecc82...
Je vais checker tout ça plus précisément...
"Avant de vouloir entendre le son de ton ampli, écoute d'abord le silence qu'il produit..." Aristote 350 av. JC
Patrick01
G5 constructeur
G5 constructeur
Messages : 53
Enregistré le : 12 nov. 2018, 21:32
Localisation : 01

Re: Rénovation FBT Bassorgan EL503 - oscillation...

Message non lu par Patrick01 »

Et voila, j'ai fini par trouver la source de mon oscilllation,
A la place de la résistance de 22K (la 1ère sur le circuit de contre réaction), était montée une 4,6K.
Remis une 22K, règlage du bias stable, nickel... :good:
"Avant de vouloir entendre le son de ton ampli, écoute d'abord le silence qu'il produit..." Aristote 350 av. JC
Avatar du membre
McColson
Admin du site
Admin du site
Messages : 8070
Enregistré le : 07 nov. 2004, 1:00
Localisation : La Celle sur Morin
Contact :

Re: Rénovation FBT Bassorgan EL503 - oscillation...

Message non lu par McColson »

Patrick01 a écrit : 06 nov. 2023, 17:54 Et voila, j'ai fini par trouver la source de mon oscilllation,
A la place de la résistance de 22K (la 1ère sur le circuit de contre réaction), était montée une 4,6K.
Remis une 22K, règlage du bias stable, nickel... :good:
Ah c'est cool ça merci pour ton retour et content que tu es trouvé ! :clap:
martin_rotsey
G5 optimiseur
G5 optimiseur
Messages : 163
Enregistré le : 05 juin 2015, 10:56

Re: Rénovation FBT Bassorgan EL503 - oscillation...

Message non lu par martin_rotsey »

Bonjour,

J'ai un ampli similaire à la maison qui est basé sur le FBT-500 (modèle d'exportation destiné à la France). Et j'ai un souci similaire de "bruit" dès que les lampes se mettent à débiter.

Mis à part ça, l'ampli fonctionne nickel (trémolo réverbe, préampli, PI, étage de puissance) autant au niveau du jeu à la guitare que lors de la mesure des tensions d'alimentation . Petit bémol pour la tension après la 1ère résistance de filtrage 1k qui consomme nettement plus que les 5mA envisagés sur le schéma.
Mais le bruit de fond est juste pénible. Je l'ai localisé sur le bloc de puissance. J'ai cherché partout (condensateurs chimiques, diodes, soudures sèches, condos de découplage, bias, pose d'un humdinger en remplacement du point milieu à la masse,....). Plus dune semaine de casse-tête sans issue jusqu'ici.

Du coup, ce petit tombe à pic pour moi !
:banana: :banane:

Je vais regarder du côté de la contre-réaction, bien que le code couleur de la résistance soit ok.

Mais je voudrais rebondir sur un point de la discussion qui m'a soulevé pas mal d'interrogations :
Patrick01 a écrit : 04 sept. 2023, 12:48 J'ai effectivement recâblé le secondaire du transfo de sortie pour pouvoir utiliser l'enroulement 4ohms qui n'était pas cablé mais j'ai bien remis la CR comme à l'origine sur la sortie 8ohms, et la masse en commun.
J'ai fait la même démarche. Mais en testant l'OT, je me suis rendu compte que la sortie utilisée donnait un rapport d'enroulement de 12,5:1 :shock:
Et en testant l'enroulement "condamné", j'obtiens un rapport de 18 :wtf:
Heu.... ça donne un primaire Plate to Plate de 1250 ohms !?!? :crazy
:mur:
Je pense que la sortie utilisé en 8 ohms (le cab est bien en 8 ohms) ressemble plus à une sortie 16 ohms (2k5). Et donc, l'autre sortie correspondrait à une sortie 8 ohms :think:

Patrick01, As-tu testé ton transfo de sortie pour trouvé la valeur des secondaires en 4 et 8 ohms ?
Patrick01
G5 constructeur
G5 constructeur
Messages : 53
Enregistré le : 12 nov. 2018, 21:32
Localisation : 01

Re: Rénovation FBT Bassorgan EL503 - oscillation...

Message non lu par Patrick01 »

martin_rotsey a écrit : 08 nov. 2023, 12:15 Patrick01, As-tu testé ton transfo de sortie pour trouvé la valeur des secondaires en 4 et 8 ohms ?
Bonjour Martin,
Oui j'avais testé le transfo de sortie il y a pas mal de temps, en basse tension alternative, pour retrouver le rapport de transformation, (Z1/Z2 = V1²/V2²) en me basant sur une impédance coté HT de 2,2 kohms plaque à plaque de mémoire...
Mais en me basant sur une sortie d'origine en 4 ohms... ce qui ne semble pas être le cas si tu dis que le cab d'origine est en 8 ohms... :think:
Je n'ai que la tête, pas le cab et juste le schéma qui manque de détails...
Donc il faudrait que je retrouve mes notes mais c'est peut-être moi qui me suis planté...
Je vais regarder ça de plus près...
Les deux amplis sont très similaires pour la partie puissance, tu as quoi comme schéma de ton coté ?
Je m'interroge aussi sur le courant de repos à adopter...
Si on peut s'aider mutuellement... de quel genre de bruit parles-tu ?
"Avant de vouloir entendre le son de ton ampli, écoute d'abord le silence qu'il produit..." Aristote 350 av. JC
martin_rotsey
G5 optimiseur
G5 optimiseur
Messages : 163
Enregistré le : 05 juin 2015, 10:56

Re: Rénovation FBT Bassorgan EL503 - oscillation...

Message non lu par martin_rotsey »

Difficile à expliquer pour le bruit. Un ronflement puisant qui se lance au bout de 30 ou 40 secondes environ (quand les tubes se mettent à débiter).
C'est du 100Hz, mais pas sinusoïdal, la photo est un peu trompeuse. On a bien un pic au sommet de l'onde positive. V/div = 50mV
IMG_2623.JPG
Pour le transfo de sortie, j'ai injecté une tension au primaire que j'ai divisé par celle obtenue au secondaire : Je trouve un rapport de 12,5 pour 1 sur l'enroulement utilisé par l'ampli. J'obtiens un rapport de 18:1 sur l'enroulement inutilisé.
Le schéma du FBT500 et du Manhattan 6024 sont quasi identiques, à quelques valeurs près. Sur tous les schémas, je lis "8 ohms" pour le HP.
J'ai le cab d'origine, avec le HP d'origine, le tout en 8 ohms....
Seulement 12,5 ² x 8ohms = 1250 ohms au primaire.
Ça concorde avec 18 ² x 4 ohms = 1250 ohms au primaire.
Je doute donc d'une erreur de relevé de ma part.
Par contre, les data de l'EL503 font tous référence à une impédance de 2500 ohms. :roll:
D'où mon interrogation.
Patrick01
G5 constructeur
G5 constructeur
Messages : 53
Enregistré le : 12 nov. 2018, 21:32
Localisation : 01

Re: Rénovation FBT Bassorgan EL503 - oscillation...

Message non lu par Patrick01 »

Je viens de refaire mes mesures sur le transfo de sortie, 100V - 50Hz appliqués sur la totalité du primaire (plaque à plaque) et je mesure :
6,30V soit un rapport de 15,87 sur une sortie (8 ohms...)
4,45V soit un rapport 22,47 sur l'autre (4 ohms...)
ce qui donnerait 2K ohms plaque à plaque pour 8 et 4 ohms en sortie, ça me parait cohérent.
Tu as injecté sur la totalité de l'enroulement primaire ? :think:
"Avant de vouloir entendre le son de ton ampli, écoute d'abord le silence qu'il produit..." Aristote 350 av. JC
Patrick01
G5 constructeur
G5 constructeur
Messages : 53
Enregistré le : 12 nov. 2018, 21:32
Localisation : 01

Re: Rénovation FBT Bassorgan EL503 - oscillation...

Message non lu par Patrick01 »

martin_rotsey a écrit : 09 nov. 2023, 14:04 Difficile à expliquer pour le bruit. Un ronflement puisant qui se lance au bout de 30 ou 40 secondes environ (quand les tubes se mettent à débiter).
C'est du 100Hz,
Les fils de ton chauffage sont bien torsadés et bien rangés ?
Tes condos de filtrage sont en bon état ?
"Avant de vouloir entendre le son de ton ampli, écoute d'abord le silence qu'il produit..." Aristote 350 av. JC
martin_rotsey
G5 optimiseur
G5 optimiseur
Messages : 163
Enregistré le : 05 juin 2015, 10:56

Re: Rénovation FBT Bassorgan EL503 - oscillation...

Message non lu par martin_rotsey »

Patrick01 a écrit : 09 nov. 2023, 15:02 Je viens de refaire mes mesures sur le transfo de sortie, 100V - 50Hz appliqués sur la totalité du primaire (plaque à plaque) et je mesure :
6,30V soit un rapport de 15,87 sur une sortie (8 ohms...)
4,45V soit un rapport 22,47 sur l'autre (4 ohms...)
ce qui donnerait 2K ohms plaque à plaque pour 8 et 4 ohms en sortie, ça me parait cohérent.
Tu as injecté sur la totalité de l'enroulement primaire ? :think:
Effectivement, nous n'obtenons pas du tout les mêmes résultats.... :euh:
Plaque à plaque, bien sûr pour mes mesures également.
Nous avons chacun des résultats cohérent 2 à 2. Mais pas les mêmes. Ton OT donnerait un primaire de 2k sous 4 ou 8 ohms. Le mien donnerait soit un primaire de 2k5 sous 8 ou 16 ohms, soit un primaire de 1k25 sous 4 ou 8 ohms. (ce qui serait un peu irréaliste).
Les fils de ton chauffage sont bien torsadés et bien rangés ?
Tes condos de filtrage sont en bon état ?
Je n'ai pas touché au câblage originel. J'ai juste remplacé le point milieu par un humdinger. Mais aucune influence sur le bruit;
Je fais les mesures actuellement sur la partie puissance uniquement.. J'ai mis l'entrée à la masse.
Un détail intéressant : quand je déconnecte les 3 condos de découplage 100nF sur la plaque de l'étage de puissance, le bruit cesse. Quand je reconnecte 1 seul (n'importe lequel) le bruit resurgit.
Autre test intéressant, 1 câble :banana: relié à la masse d'un côté et en série de l'autre avec un condo 47nF. Sur la G1d'une EL503, le niveau de bruit augmente. Condo appliqué sur l'autre G1, le niveau de bruit diminue.
Répondre