La 6PG5 est maintenant une unité fiable et performante et peut se monter avec un minimum fonctionnel pour 208,59 €.
L'ensemble se présente ainsi :
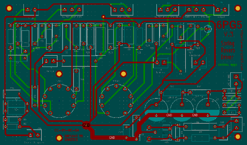
Cliquer pour agrandir :

Pour télécharger ce plan de layout en grand format : STD_ALONE_REVERB_6PG5_V3_ext_GF
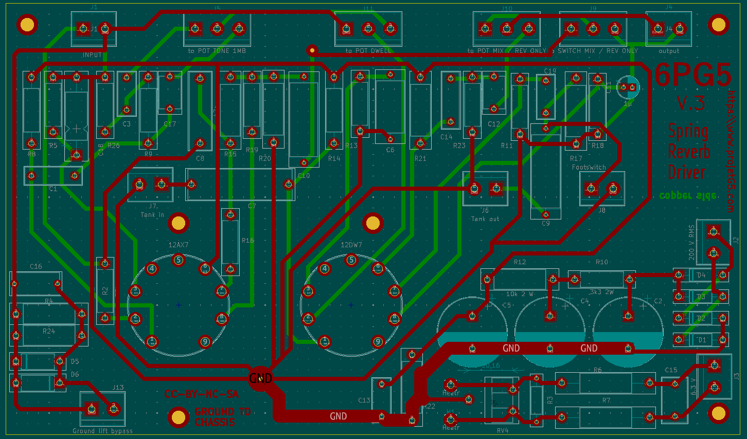
1. LE PCB :
Cliquer pour agrandir :

Le dossier industriel est ici : STANDALONE_REVERB_V31_PCB
Il suffit d'envoyer le dossier à votre fournisseur favori.
Comme ici nous nous adressons plutôt à JLCPCB entreprise française malheureusement délocalisée en Chine , le coût d'un PCB de cette taille ne dépasse pas 2 € . Revers de la médaille , ils ne les fournissent que par lot de 5 avec des frais de port de 23€ environ pour le lot.
Il est donc préférable d'œuvrer collectivement. On est en collectif à partir de deux. Si un seul amateur se manifeste , bon ... Au contraire , si vous êtes au moins deux à vous manifester je peux m'en charger et dispatcher les PCB.
2. LE MONTAGE : :
a) Perçage :
Le châssis livré est prépercé pour l'essentiel . Il suffit de forer :
- les 6 trous de 3 mm pour installer le PCB . Les entretoises fournies sont métalliques ! pour la connexion des blindages au châssis .
- le trou de 5 mm pour fixer le transformateur A l'INTERIEUR DU CHASSIS
- Un trou supplémentaire de 6 mm à l'arrière pour fixer le switch de Ground-lift
... et le perçage est terminé.
b) Câblage :
Afin d'éviter les mauvaises surprises en matière de parasites il suffit d'observer les principes suivants :
- Torsader bien serré
- les fils d'alimentation en 220 V secteur ( en blanc sur le plan )
- Les fils du primaire du transfo (en noir et violet)
- les fils du secondaire ( en rouge)
- les fils d'alimentation en chauffage ( en vert)
- Disposer le boîtier du tank de réverbération de manière à ce que la sortie ( OUTPUT - rouge) soit à l'opposé du transformateur d'alimentation
3. LA COMMANDE DU MATERIEL : :
Là tout est simplifié : sur le fichier de la BOM à télécharger chaque composant comporte sa référence avec le lien hypertexte sur lequel il suffit de cliquer pour atteindre la page de l'article chez Tube-Town . Préciser à chaque fois la quantité et ajouter au panier .
Pour ceux qui utilisent encore Excel voici le fichier .xls correspondant ( Excel 2000) :
BOM - Excel
Pour ceux qui sont passés sur LibreOffice voici le fichier .ods correspondant (pour accéder à la page internet sur chaque composant faire CTRL + clic gauche sur la référence :
BOM - LibreOffice
Aperçu de la BOM
4. LES TARIFS : :

Le tarif de 208,59 € peut encore être réduit si vous avez déjà des composants ou si vous vous passez de certains , par exemple on peut déduire environ 7 € si on décide de souder directement les fils sur les vias sans passer par les terminaux à vis qui ne servent qu'à la maintenance. On peut aussi se passer des prises RCA femelles si on coupe le câble ( beaucoup trop long , 30 cm suffisent si l'on prend le headshell court) et que l'on relie directement les E/S au tank . Etc...
La reverb fonctionne bien dans le coffret court à 68 € mais le choix du coffret plus grand ( mais plus cher) est judicieux car il permet d'éloigner encore davantage la sortie du tank du transformateur et plus tard d'adopter un tank plus long ( types 4 ou 9) . Sinon il revient beaucoup moins cher de faire le coffret soi-même en DIY !
Je conseille de vous en tenir au tank 8FB3C1B indiqué. Si vous souhaitez autre chose , on peut en discuter.
Pour les faceplates : voici le fichier à transmettre à TT :
FacesAV_ARR_Chass015_V31
Il existe une solution beaucoup moins chère en passant par l'association APLAI ici car nous disposons d'un graveur laser.

Attention à ces prix s'ajoutent les frais de port non négligeables de TT ( 16 €) qui comprennent la préparation du colis et l'envoi proprement dit.
Si vous avez des questions , n'hésitez pas




..::