hello ,
l ancien plan
je met la version v 2.0 , son jumeau est en cours de montage avec des pièces plus adapter ( transfo HT de TV , OPT 2.7 K/8 Ohms , Valve EY 500A & EL 504 ) .
le voici en cours de cablage , il n est plus dans son format " bricolage " .
montage d une CR de 5 K , l amplis fonctionne sous 165 V= HT , 2 PL504 & 1 12TA7 .
avec la CR , j ai récupérer un poile dans les basses même si les transfo torique ne sont pas prévus pour , il faudrait des OPT de 1.5 K pour etre au top .
il sera dispo pour mars pour le 10 ieme anniversaire du forum
hello ,
avec la CR , j ai quand même 5 W sous 1 Khz a 8 Ohms , 4 W sous 300 Hz , 3.5 W sous 200 Hz & 2 W sous 100 Hz , ca reste très bon a plus de 19 Khz sans soucis .
modif faite sur la partie préampli , avec rajout du capa de 47 µF sous 400 V= et une résistance de 2 K 3 W .
EDIT ADMIN : Merci de penser à compiler TOUS les messages jmd
hello ,
dernier MAJ de l ampli , Bozole avec notifier sur un autre post , le cablage des diverses capa de filtrages sur les CRC , j ai donc regarder mon soucis de résidu et modifier l amplis , le résidu est tomber a - de 25 mV , il est presque inaudible
je vous présente le clone de mon proto PL504
il as été tester hier a la " Broc " Clamart sur un autre forum ou je suis membre
et des enceintes dont celle en peuplier facilement reconnaissable qui servait sur tout de référence en comparatif , a titre d info , les grosses enceintes sur pied , l ampli a eu le droit de jouer avec
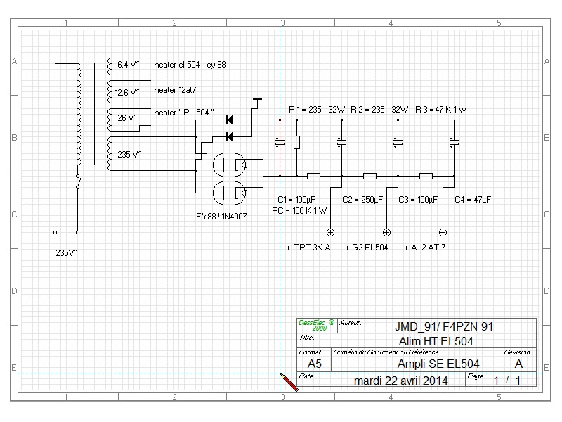
le plan d alim HT
elle est finaliser et stable a 1 V près
voila le plan final de l ampli , j espère que ca plaira , pas de modif prévus car il est en version définitive .
http://www.dailymotion.com/video/x1r38f ... y-88_music
