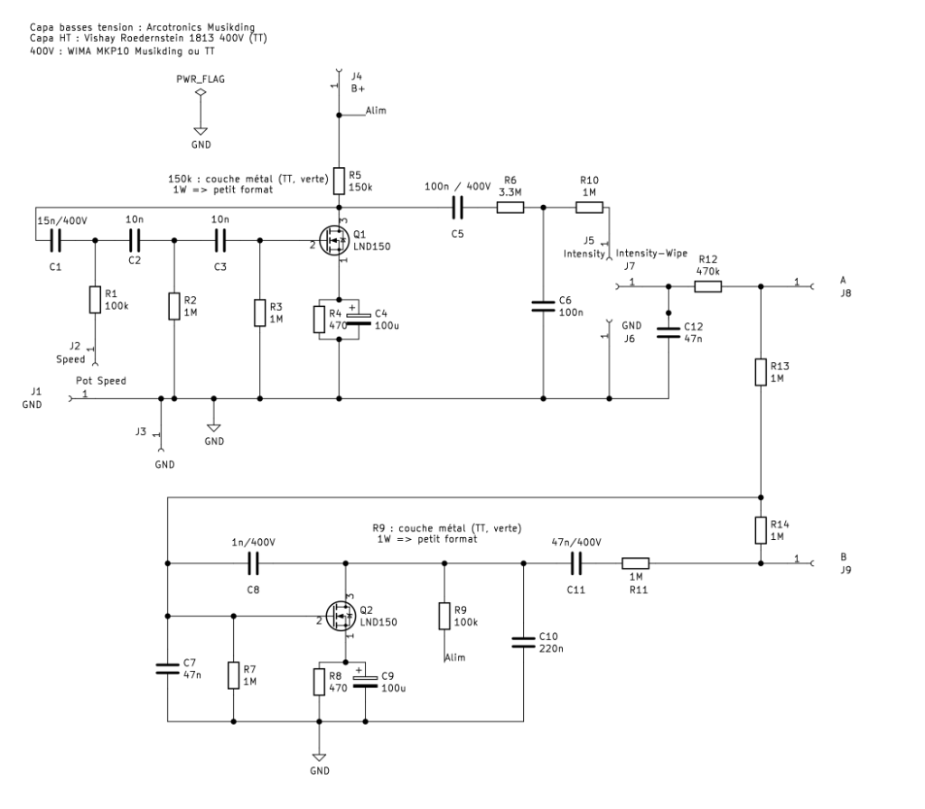
Après lecture des deux topics, analyse du kit LNDVerb TT (dessiné le schéma à partir du PCB figurant sur le manuel d'installation) et cogitation, j'ai finalement opté pour le tremolo et la réverbe de maître Bilbo, un grand merci à lui !! j'ai effectivement lu le topic en entier

je vais monter l'ensemble sur une seule carte, comprenant un LND150 pour le tremolo, deux LND150 et un IRF 740 (pas trouvé de 830 chez TT, c'est jouable ?) pour la réverbe.
Je viens de me rendre compte que mon mix de reverb est branché à l'envers sur le schéma, ça va envoyer la reverb à fond ou alors servir de master volume !
Vos remarques sont les bienvenues, l'adaptation étant faite "au feeling"... Je n'ai retenu que le LFO A du trémolo, je verrai comment il sonne...je voudrais également mettre un inter pour arrêter le LFO, pour ne pas l'entendre en bruit de fond quand on ne joue pas

mais je ne sais pas vraiment où couper le LFO ou comment le mettre à la masse efficacement, en évitant de cramer le LND150.
Est-ce que je peux brancher un tank en 200 ohms en entrée et 2200 ohms en sortie, avec un transfo reverb standart
https://www.tube-town.net/ttstore/produ ... no_boost=1 en 22k/4R sans risquer de cramer mon IRF740 qui drive l'OT ? même test avec un tank 600R/2200R possible ? je voudrais quand même les tester avant d'acheter un tank 8/2200 Ohms, long delay.
Celui_ci :
https://www.tube-town.net/ttstore/produ ... no_boost=1
ou celui-là :
https://www.tube-town.net/ttstore/mod-r ... b3c1b.html
ou pourquoi pas en mettre deux et les switcher
J'ai mis le schéma général à jour,
et changé le cablage du PI/PA au niveau des lampes, ça me faisais un peu peur et c'était pas super propre.
J'attends ma commande TT pour monter la carte PI/PA
Je vais partir sur une implantation modulaire avec 5 cartes + petite carte relais switchs alimentée sur le 6.3, (kit TT)