Bref, il faut ré-assortir tout le reste à cette nouvelle triode. Tout d'abord attention au circuit du chauffage de la deuxième triode, il doit être polarisé au moins à 200V via un point milieu entre deux résistances de quelques kΩ. Chaque double triode s'occupe donc de la voie de droite et de gauche. Une pour l'entrée l'autre pour le drive pour chaque voie avec chauffage distinct pour les deux : polarisé au r0V pour la première et à +250V pour la deuxième.
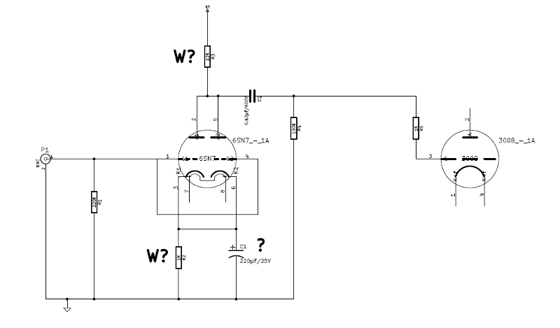
Ensuite, les 6SN7 atteignent ce pourquoi elles sont connues -- leur linéarité -- à partir de 7mA et la DS demande 250V d'anode ce qui fait 23,5kΩ de charge d'anode (2×47kΩ 2W en parallèle) avec 1kΩ dans la cathode. Ça fera fonctionner la première avec 239V d'anode et polarisera la grille de la seconde à ce potentiel. Avec 19kΩ dans l'anode et la cathode cette dernière devrait pouvoir faire son boulot correctement.
Les 6N8S russes font des remplaçante de choix des modèles (beaucoup) plus chers américains qui ne sont souvent pas mieux.
Amicalement,
Grégoire

