Plexi 18w
- bilbo_moria
- Don Bilbo de la Vega
- Messages : 7472
- Enregistré le : 15 déc. 2004, 1:00
- Localisation : Tinteniac (35)
Re: Plexi 18w
2 remarques rapides (je n'ai pas étudié longtemps le schéma) : 1/ Tu ne filtres pas les basses, c'est cool pour le clean, mais ça va trop baver bien dégueu en crunch, à mon avis, par ailleurs la 820R à la cathode, c'est plutôt pour 2 triodes et 2/ Ton PI va s'en prendre plein la gueule : une saturation de PI, c'est sympa (c'est le crunch marshall vintage, le PI crunche en premier) mais là, c'est vraiment too much imho, il va partir sur Mars direct
-
blacksnake
- G5 Team

- Messages : 665
- Enregistré le : 15 déc. 2004, 1:00
- Localisation : Dans un ampli
- Contact :
Re: Plexi 18w
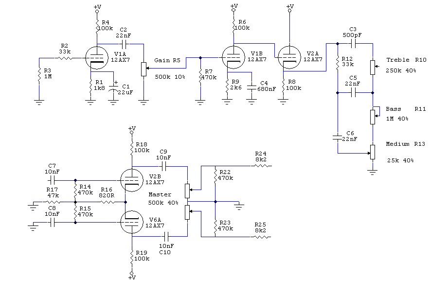
Ok Gilles, donc en sortie du tone stack le master et direct le PI.
Re: Plexi 18w
Oui, et si tu veux rajouter des étages de gain, pars plutôt sur une topologie façon JCM800 (1 triode supplémentaires) ou SLO100 (2 triodes)
Par ailleurs, sur la triode précédant le CF, tu as 68n en découplage de cathode, en général on voit plutôt du 680n ou 1µ (même si 68n donnerait certainement un résultat exploitable, voire intéressant)
Idem sur ta 1ère triode, si tu comptes empiler les étages de gain, 1µ max en découplage est une bonne idée, et peut-être réduire le condo de liaison en sortie de celle-ci (voire caler un high shelf juste après)
Par ailleurs, sur la triode précédant le CF, tu as 68n en découplage de cathode, en général on voit plutôt du 680n ou 1µ (même si 68n donnerait certainement un résultat exploitable, voire intéressant)
Idem sur ta 1ère triode, si tu comptes empiler les étages de gain, 1µ max en découplage est une bonne idée, et peut-être réduire le condo de liaison en sortie de celle-ci (voire caler un high shelf juste après)
- bilbo_moria
- Don Bilbo de la Vega
- Messages : 7472
- Enregistré le : 15 déc. 2004, 1:00
- Localisation : Tinteniac (35)
Re: Plexi 18w
Le secret du gain, c'est les ponts diviseurs 
(et couper les basses comme un porc)
(et couper les basses comme un porc)
-
blacksnake
- G5 Team

- Messages : 665
- Enregistré le : 15 déc. 2004, 1:00
- Localisation : Dans un ampli
- Contact :
Re: Plexi 18w
Kit commandé !!
https://www.tube-town.net/cms/userfiles ... ematic.pdf
Sur l'alim de TT le chauffage des 12ax7 et EL84 n'est pas référencé à la masse, est-ce parce que le point milieu de l'enroulement de chauffage est à la masse ?
https://www.tube-town.net/cms/userfiles ... ematic.pdf
Sur l'alim de TT le chauffage des 12ax7 et EL84 n'est pas référencé à la masse, est-ce parce que le point milieu de l'enroulement de chauffage est à la masse ?
Re: Plexi 18w
Toutafé, dans ce cas le transfo remplace les 100R habituelles
-
blacksnake
- G5 Team

- Messages : 665
- Enregistré le : 15 déc. 2004, 1:00
- Localisation : Dans un ampli
- Contact :
Re: Plexi 18w
Le 18w a poussé son premier cri hier vers 22h30.
J'étais parti sur le master comme sur le G5 en sortie de Tone Stack : aucun intérêt, ça gueule bcp trop et ça ronfle au possible !!
Après quelques recherches, sur le 18w le master prend place juste après le PI et là silence radio.
Augmenter les résistances de cathode du préamp aiderait à calmer le bestiau bien que ça changerait son caractère ou un atténuateur ... ?
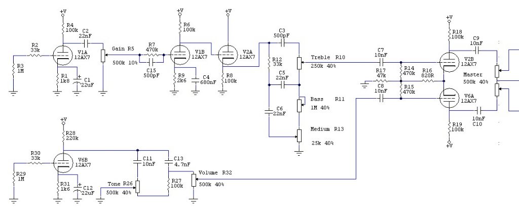
En pj le schéma avecles quelques modifs du preamp par rapport au kit.
ps : C'est le jour et la nuit entre le kit G5 (cuvée 2006) et le kit 18W, bravo à Dirk !!
Hammond ce sont toujours des rats sur longueur des câbles ??
Obligé de rallonger d'une dizaine de centimètre
J'étais parti sur le master comme sur le G5 en sortie de Tone Stack : aucun intérêt, ça gueule bcp trop et ça ronfle au possible !!
Après quelques recherches, sur le 18w le master prend place juste après le PI et là silence radio.
Augmenter les résistances de cathode du préamp aiderait à calmer le bestiau bien que ça changerait son caractère ou un atténuateur ... ?
En pj le schéma avecles quelques modifs du preamp par rapport au kit.
ps : C'est le jour et la nuit entre le kit G5 (cuvée 2006) et le kit 18W, bravo à Dirk !!
Hammond ce sont toujours des rats sur longueur des câbles ??
- bilbo_moria
- Don Bilbo de la Vega
- Messages : 7472
- Enregistré le : 15 déc. 2004, 1:00
- Localisation : Tinteniac (35)
Re: Plexi 18w
Heu, super zarb, ton PI, faut corriger ton schéma (ou ton ampli ou les 2
)
Ensuite, la Rk de la première triode (820R) sur un JTM45 est commune à 2 triodes. Dans ton cas, il faudrait le double (ou, au plus proche, 1k5 ou 1k8)
Et enfin, si tu regardes bien le schéma du JTM 45, il y a un pont diviseur 470k - 470k qui divise le signal par 2 juste après le gain, si on considère que l'on joue sur un canal avec l'autre gain à zéro ... peut-être une piste (et même si le gain du 2ème canal était à donf, tu ne passerais, sur un JTM45, que 75% du signal, il est donc atténué) ?
EDIT : et si tu pars d'un Superlead / 1959 (hendrix-style), alors il faudrait 2k7 à la cathode // 680nF) et probablement encore un pont diviseur après le gain, à ajuster à ton goût pour éviter une trop grosse saturation bouillie. Evidemment, avec 2k7 // 680nF (+ la capa de couplage de 2nF) ça sonne très brillant, pas forcément un clean bien plein => faut tester différentes valeurs de composant ...) En conclusion provisoire, je dirai qu'il ne faut pas hésiter à filtrer un poil plus les basses, sans aller jusqu'au suraigü de certains Marshaux, et surtout insérer un pont diviseur au bon endroit pour éviter une grosse saturation trop boueuse ...)
Ensuite, la Rk de la première triode (820R) sur un JTM45 est commune à 2 triodes. Dans ton cas, il faudrait le double (ou, au plus proche, 1k5 ou 1k8)
Et enfin, si tu regardes bien le schéma du JTM 45, il y a un pont diviseur 470k - 470k qui divise le signal par 2 juste après le gain, si on considère que l'on joue sur un canal avec l'autre gain à zéro ... peut-être une piste (et même si le gain du 2ème canal était à donf, tu ne passerais, sur un JTM45, que 75% du signal, il est donc atténué) ?
EDIT : et si tu pars d'un Superlead / 1959 (hendrix-style), alors il faudrait 2k7 à la cathode // 680nF) et probablement encore un pont diviseur après le gain, à ajuster à ton goût pour éviter une trop grosse saturation bouillie. Evidemment, avec 2k7 // 680nF (+ la capa de couplage de 2nF) ça sonne très brillant, pas forcément un clean bien plein => faut tester différentes valeurs de composant ...) En conclusion provisoire, je dirai qu'il ne faut pas hésiter à filtrer un poil plus les basses, sans aller jusqu'au suraigü de certains Marshaux, et surtout insérer un pont diviseur au bon endroit pour éviter une grosse saturation trop boueuse ...)
-
blacksnake
- G5 Team

- Messages : 665
- Enregistré le : 15 déc. 2004, 1:00
- Localisation : Dans un ampli
- Contact :
Re: Plexi 18w
Le PI c'est celui du schéma de TT, c'est fort possible qu'il y ait une erreur de recopie.
Edit : Les grilles ont été reliées
Tolex & piping commandés
Edit : Les grilles ont été reliées
Tolex & piping commandés
- bilbo_moria
- Don Bilbo de la Vega
- Messages : 7472
- Enregistré le : 15 déc. 2004, 1:00
- Localisation : Tinteniac (35)
Re: Plexi 18w
Cool !
-
blacksnake
- G5 Team

- Messages : 665
- Enregistré le : 15 déc. 2004, 1:00
- Localisation : Dans un ampli
- Contact :
Re: Plexi 18w
Comment ponter les deux entrées pour pouvoir utiliser des deux en simultanée ? Rajouter un étage supplémentaire (une triode de preamp ne sert à rien) ?
Tks
Tks
- bilbo_moria
- Don Bilbo de la Vega
- Messages : 7472
- Enregistré le : 15 déc. 2004, 1:00
- Localisation : Tinteniac (35)
Re: Plexi 18w
Un bête câble en Y ?
Cela dit, les 2 signaux seront hors phase : 2 triodes d'un côté (le CF ne touche pas à la phase), une triode de l'autre côté, ça risque de faire un peu bizarre ...
Cela dit, les 2 signaux seront hors phase : 2 triodes d'un côté (le CF ne touche pas à la phase), une triode de l'autre côté, ça risque de faire un peu bizarre ...
-
blacksnake
- G5 Team

- Messages : 665
- Enregistré le : 15 déc. 2004, 1:00
- Localisation : Dans un ampli
- Contact :
Re: Plexi 18w
Un atténuateur -6dB / -9dB prendra surement place entre la tête et le cab, est-il possible d'ajouter un treblebleed dans l'atténuateur pour compenser la perte d'aigu éventuelle ?
tks
tks
Re: Plexi 18w
Ça doit dépendre du circuit utilisé pour l'atténuateur, non?
- bilbo_moria
- Don Bilbo de la Vega
- Messages : 7472
- Enregistré le : 15 déc. 2004, 1:00
- Localisation : Tinteniac (35)
Re: Plexi 18w
A des atténuations relativement faibles comme ça, pas trop de perte d'aigus ... bon, ça ramollit un poil le son, mais ça peut se rattraper au tone stack.
Par contre -6dB, ça ne sert pas à grand chose, ça atténue que dalle. Quitte à faire une double atténuation, perso j'ai un -9dB / -12dB qui traine, ça le fait pas mal ...
Par contre -6dB, ça ne sert pas à grand chose, ça atténue que dalle. Quitte à faire une double atténuation, perso j'ai un -9dB / -12dB qui traine, ça le fait pas mal ...
