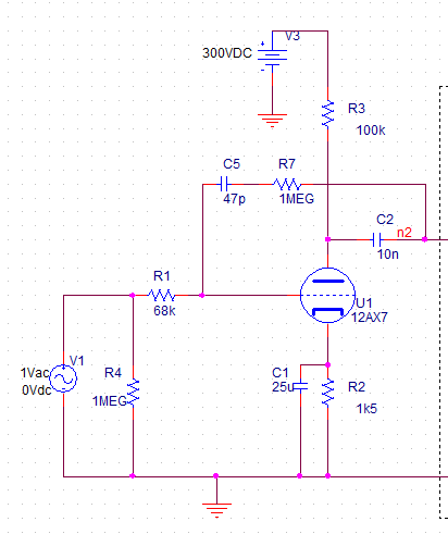
Yep, vous avez raison, j'ai traité de façon un peu légère la position de la 1MEG, je vais voir si ça change quelque chose de la remettre à sa place ! (c'est mal-élevé, parfois, une 1MEG, non mais !!!)
EDIT
Bon, après avoir déplacé la 1MEG :
les 2 courbes de BP :
Sans CR
Avec CR
Ca joue un poil, sans toutefois (amha) avoir un effet déterminant - EDIT : à la relecture de cette phrase, je m'aperçois qu'elle induit en erreur (d'ailleurs, jptrol s'est interrogé à juste titre) : il faut comprendre "avec CR", la place de la 1MEG influe sur la bande passant, mais pas de façon dramatique ...