Doutes sur schéma 18W
- bilbo_moria
- Don Bilbo de la Vega
- Messages : 7460
- Enregistré le : 15 déc. 2004, 1:00
- Localisation : Tinteniac (35)
Re: Doutes sur schéma 18W
Merci pour vos conseils sur les fers à souder les châssis, les amis 
- jmd_91
- G5 optimiseur

- Messages : 365
- Enregistré le : 04 juil. 2013, 19:56
- Localisation : 91 Nord Essonne
Re: Doutes sur schéma 18W
hello Bilbo_Moria ,
n oublie pas la qualité de la soudure
, pour mon cas personnel , j ai fait un mélange soudure au plomb ( apport ) puis soudure normal avec du décapent pour soudure en plomberie
bidouille d ex-plombier en herbe
n oublie pas la qualité de la soudure
bidouille d ex-plombier en herbe
Re: Doutes sur schéma 18W
Bonjour à tous ...
* signal de jack d'entrée : blindage au pied du jack ( fin du bus )
* signal entrée-sortie TS : blindage point de jonction masse TS/bus-ground ( le blindage, dans ce cas ne peut-il faire office de conducteur pour la masse du TS, ou est-ce source de buzz ? )
* signal sortie de M-Volume : là j'hésite :
- soit (solution adoptée sur MAJ layout ...) blindage relié au bus au même point que sa masse (même question que pour le TS ...) depuis le potentiomètre (donc parallèle au conducteur de masse),
- soit blindage relié au départ du conducteur de masse coté potar ( mais ne me semble pas logique, donc j'élimine )
- soit l'autre extrémité du blindage (coté puissance) relié au même point que précedamment
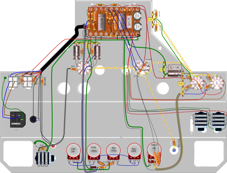
La MAJ layout :
http://philhgy.free.fr/z-machine/downlo ... ra-3.1.png
Ok, j'avais hésité un moment pour déterminer à quel étage je devais attribuer le biaisage . Considérant que le transfo de sortie était une cellule à part entière, avec sa propre alim, j'ai opté pour attribuer le biaisage à l'étage précedant . Mais à la reflexion, après ta remarque, le transfo de sortie étant l'alim anode des tubes, j'ai donc rectifié ( voir mise à jour suivante )bozole a écrit : ça commence dès le début : en partant du "début" sur ton bus, tu mets dans l'ordre mais très proches capa de tête, seconde capa, puis pied de R et condo de cathode des EL84 (elles devraient être entre 1ère capa et seconde capa)
Euh, c'est un "post PI", situé entre déphaseur et puissance ... Il me semblait logique que sa masse devait se situer aussi entre les 2 ... ( là, j'ai pas rectifié )bozole a écrit : et masse potard de volume au même point (alors que la masse potard de volume devrait être après la 4ème capa puisque l'étage qui suit ton potard de volume est alimenté par le 4ème condo de filtrage),
Euh, en pied de capa de tête, par exemple ???bozole a écrit : ensuite c'est mieux, tu mets la 3ème capa, le pied de la R de cathode du déphaseur, la 4ème capa, les masses des R de cathode des 2 1ers étages puis la masse du jack d'entrée, par contre ça se "gâte" de nouveau en cette fin de bus ou tu viens "coller" ta R de 220K de polarisation de ta led, ces 2 composants étant en // de ton 1er condo de filtrage ... (je te laisse deviner où elle devrait se situer sur le bus de masse)
Alors :bozole a écrit : Ok, et où as tu connecté ces blindages sur le bus de masse ? car là aussi tu peux choper du buzz ...
* signal de jack d'entrée : blindage au pied du jack ( fin du bus )
* signal entrée-sortie TS : blindage point de jonction masse TS/bus-ground ( le blindage, dans ce cas ne peut-il faire office de conducteur pour la masse du TS, ou est-ce source de buzz ? )
* signal sortie de M-Volume : là j'hésite :
- soit (solution adoptée sur MAJ layout ...) blindage relié au bus au même point que sa masse (même question que pour le TS ...) depuis le potentiomètre (donc parallèle au conducteur de masse),
- soit blindage relié au départ du conducteur de masse coté potar ( mais ne me semble pas logique, donc j'élimine )
- soit l'autre extrémité du blindage (coté puissance) relié au même point que précedamment
Oui ...bozole a écrit : En haut à gauche là où tu raccordes le référencement à la masse de tes filaments visiblement ?
Rectifié ...bozole a écrit : Le mieux pour la terre, c'est de la connecter seule et le plus près possible de la fiche IEC directement au châssis, et le mieux pour le référencement à la masse de tes filaments, c'est de le connecter sur la cathode des tubes de puissance
Qu'appelle-t-on une fuite filaments /cathodes ? Un phénomènes interne au tube lui-même ?bozole a écrit : Comme autres causes possibles, il y a :
- des perturbations électro magnétiques (là dessus aussi tu as eu de bons conseils de la part des autres intervenants : torsade de tout ce qui véhicule de l'alternatif, croisements à 90° etc ...)
- une fuite filaments / cathode sur un tube de preamp (le 1er sur le circuit par exemple)
La MAJ layout :
http://philhgy.free.fr/z-machine/downlo ... ra-3.1.png
Re: Doutes sur schéma 18W
Autant pour moi, j'ai confondu ton master avec ton gain, donc ce que je te disais n'était pas bon, mais tu as quand même mal placé cette masse, elle devrait être entre 1er et 2ème condo de filtrage.
Pour la fuite fil / cathode, oui, c'est à l'intérieur du tube, une fuite de courant entre ces 2 éléments
Pour la fuite fil / cathode, oui, c'est à l'intérieur du tube, une fuite de courant entre ces 2 éléments
Re: Doutes sur schéma 18W
Pour la petite histoire, j'ai déjà eu un ampli HF qui avait une tétrode dont l'anode et l'écran entraient en court circuit! Gaffe à la filasse dans les tubes 
A bientôt!
François
A bientôt!
François
François
Re: Doutes sur schéma 18W
J'ai enfin fini de tout recabler, avec les dernières rectifs !!! Résultat : neant ! Rien de rien ! Strictement le même hum qu'au départ ( 500mV) ! Le point positif c'est que c'est du hum bien propre sans souffle ... J'ai pourtant bien recablé avec les masses comme il faut .
N'ayant pas de tube identique sous la main (ECC81), j'ai remplacé celle du préamp par une ECC82 : pas d'atténuation du hum ( à gain similaire : 2h avec l'ECC81, à fond avec l'ECC82 ) . Donc apparamment, pas de fuite filaments/cathode ( sans tube préamp, pas plus de hum que STBY OFF )
J'en viens à me demander si mes orientations transfos sont reellement à 90° l'un part rapport à l'autre : un vertical ( cloche contre le chassis), l'autre horizontal ... La proximité du TA avec la carte ( juste au dessus ) doit certainement jouer aussi, puisqu'il y a une partie "signal" sur celle-ci ...
Je vais donc essayer ds un 1er temps de faire faire 1/4 à mon transfo de sortie . S'il n'y a pas d'amélioration, j' essaierai d'éloigner le transfo d'alim ( quitte à le fixer ailleurs que sur le chassis ) . Je vous tiens au courant ...
N'ayant pas de tube identique sous la main (ECC81), j'ai remplacé celle du préamp par une ECC82 : pas d'atténuation du hum ( à gain similaire : 2h avec l'ECC81, à fond avec l'ECC82 ) . Donc apparamment, pas de fuite filaments/cathode ( sans tube préamp, pas plus de hum que STBY OFF )
J'en viens à me demander si mes orientations transfos sont reellement à 90° l'un part rapport à l'autre : un vertical ( cloche contre le chassis), l'autre horizontal ... La proximité du TA avec la carte ( juste au dessus ) doit certainement jouer aussi, puisqu'il y a une partie "signal" sur celle-ci ...
Je vais donc essayer ds un 1er temps de faire faire 1/4 à mon transfo de sortie . S'il n'y a pas d'amélioration, j' essaierai d'éloigner le transfo d'alim ( quitte à le fixer ailleurs que sur le chassis ) . Je vous tiens au courant ...
Re: Doutes sur schéma 18W
Salut
Dommage que ton souci ne se soit pas limité à ça, mais bon ben c'est déjà bien, tu as maintenant un plan de masse propre, qui t'a permis de virer une partie non négligeable de ton buzz / hum, c'est positif, et surtout quand tu auras clairement identifié le problème, ton ampli devrait être bien silencieux !
Je rebondis juste sur une chose :
Pourrais tu stp poster un nouvel oscillogramme de ton hum actuel en sortie HP après ton re-câblage des masses pour qu'on puisse le comparer à ton précédent ? (précédemment, c'était du 50Hz mais avec forte prédominance de l'harmonique 100Hz et d'harmoniques plus élevées, qu'en est il maintenant ?)
Si ton plan de masse est propre, et si tu n'as pas de fuite filament / cathode sur un tube (il vaut quand même mieux tester avec le bon modèle de tube, et si possible plusieurs de marques différentes car parfois en circuit certains tubes peuvent générer du hum pour des raisons pas tjs clairement expliquées ...), alors comme ça à 1ère vue il ne te reste effectivement qu'à chercher du coté d'interférences électromagnétiques, en tous cas à distance je doute qu'on puisse aller plus loin dans le diagnostique de ta panne malheureusement ...
EDIT : dans le doute, au cas où, on ne sait jamais, juste 1 truc qui pourrait valoir le coup et le test n'est pas long à faire : pour tout ce qui est liaison utilisant du câble blindé (blindage raccordé d'un seul coté), tu dé-soudes le blindage, tu fais donc comme si tu n'utilisait pas de câble blindé : est ce que ça change quelque chose sur l'amplitude ou le contenu harmonique de ton hum (même si c'est minime), ou bien aucune différence ?
Dommage que ton souci ne se soit pas limité à ça, mais bon ben c'est déjà bien, tu as maintenant un plan de masse propre, qui t'a permis de virer une partie non négligeable de ton buzz / hum, c'est positif, et surtout quand tu auras clairement identifié le problème, ton ampli devrait être bien silencieux !
Je rebondis juste sur une chose :
Ce que tu appelles souffle, c'est vraiment du souffle ou du buzz ? et ce que tu appelles hum, c'est vraiment un ronflement ?luphil a écrit :Le point positif c'est que c'est du hum bien propre sans souffle
Pourrais tu stp poster un nouvel oscillogramme de ton hum actuel en sortie HP après ton re-câblage des masses pour qu'on puisse le comparer à ton précédent ? (précédemment, c'était du 50Hz mais avec forte prédominance de l'harmonique 100Hz et d'harmoniques plus élevées, qu'en est il maintenant ?)
Si ton plan de masse est propre, et si tu n'as pas de fuite filament / cathode sur un tube (il vaut quand même mieux tester avec le bon modèle de tube, et si possible plusieurs de marques différentes car parfois en circuit certains tubes peuvent générer du hum pour des raisons pas tjs clairement expliquées ...), alors comme ça à 1ère vue il ne te reste effectivement qu'à chercher du coté d'interférences électromagnétiques, en tous cas à distance je doute qu'on puisse aller plus loin dans le diagnostique de ta panne malheureusement ...
EDIT : dans le doute, au cas où, on ne sait jamais, juste 1 truc qui pourrait valoir le coup et le test n'est pas long à faire : pour tout ce qui est liaison utilisant du câble blindé (blindage raccordé d'un seul coté), tu dé-soudes le blindage, tu fais donc comme si tu n'utilisait pas de câble blindé : est ce que ça change quelque chose sur l'amplitude ou le contenu harmonique de ton hum (même si c'est minime), ou bien aucune différence ?
Re: Doutes sur schéma 18W
Hello ... 18W, le retour ...
Bon pas trop eu le temps de faire tous les tests que je voulais ...
M'enfin j'ai qd même essayé de faire faire un quart de tour au TS ( c'était le plus simple à faire ... )
?
Mais enfin, les résultats :
Transfo S en position d'origine :
*Stby Off : 25mV *Stdby On : 850 mV ( plus qu'avant, ou je n'avais que 500mV ) Transfo S touné :
*StBy Off :15mV *Sdby On : 850mV Par contre, à signaler ( j'aurais du le faire plus tôt,
...) : lorsque l'on m'a conseillé de referencer mon chauffage aux cathode du push, si ça n'a eu aucune incidence sur le hum, les anodes rougissaient serieusement ... J' avais évidement vérifié l'indépendance des bobinages du tranfo d'alim ( pas de soucis de ce coté ) et bien vérifié que mon pt central de chauffage n'était pas (plus) connecté ...
Donc, concernant le hum, le tranfo de sortie a quand même une incidence, dans la mesure ou Stby OFF, j'en ai quasiment moitié moins que comparé à la position d'origine . Par contre, comme ça ne change strictement rien Standby ON, j'en déduis qu'il y bien interférence du TA sur ma carte, et que le gros du problème se trouve là ... Ce qui semblerait logique puisque j'augmente le hum en réduisant mon implantation à une seule carte . Donc, bcp plus de signal ( arrivée signal au déphaseur en particulier ) à passer au dessus du transfo d'alim ...
Dès que j'ai 2 bonnes heures devant moi, je fais l'essai de sortir mon TA du chassis ...
Bon pas trop eu le temps de faire tous les tests que je voulais ...
M'enfin j'ai qd même essayé de faire faire un quart de tour au TS ( c'était le plus simple à faire ... )
Oui, lorsque j'avais essayé mon cablage en étoile ( cables un peu longs ), ça m'avait apporté du souffle en plus du 50hz déjà présent ... Le souffle ça fait bien "fffffff" ou "chchchchch", selon l'accent; nonbozole a écrit :Ce que tu appelles souffle, c'est vraiment du souffle ou du buzz ? et ce que tu appelles hum, c'est vraiment un ronflement ?
Mais enfin, les résultats :
Transfo S en position d'origine :
*Stby Off : 25mV *Stdby On : 850 mV ( plus qu'avant, ou je n'avais que 500mV ) Transfo S touné :
*StBy Off :15mV *Sdby On : 850mV Par contre, à signaler ( j'aurais du le faire plus tôt,
Donc, concernant le hum, le tranfo de sortie a quand même une incidence, dans la mesure ou Stby OFF, j'en ai quasiment moitié moins que comparé à la position d'origine . Par contre, comme ça ne change strictement rien Standby ON, j'en déduis qu'il y bien interférence du TA sur ma carte, et que le gros du problème se trouve là ... Ce qui semblerait logique puisque j'augmente le hum en réduisant mon implantation à une seule carte . Donc, bcp plus de signal ( arrivée signal au déphaseur en particulier ) à passer au dessus du transfo d'alim ...
Dès que j'ai 2 bonnes heures devant moi, je fais l'essai de sortir mon TA du chassis ...
Re: Doutes sur schéma 18W
Ok pour le souffle / hum
Si tu as un point milieu sur ton enroulement 6,3V, pourquoi ne l'utilises tu pas ? tu devrais l'utiliser en le câblant aux cathodes des EL84, et virer les 100 ohms
Si ça a rougit, c'est que tu as créé un court jus plus ou moins franc quelque part, donc vérifie le câblage, car en aucun cas référencer les filaments à cet endroit ne devrait générer ce problème, il faut donc comprendre pourquoi ça a fait ça ...
As tu essayé comme je te le disais de déconnecter tous tes blindages de la masse pour voir si ça a une incidence sur ton hum ?
Par contre, ça, ce n'est pas normal du tout ... le référencement aux cathodes des tubes de puissance de ton enroulement 6,3V ne devrait pas faire rougir les anodes des EL84, il y a un problèmelouphil a écrit :Par contre, à signaler ( j'aurais du le faire plus tôt,...) : lorsque l'on m'a conseillé de referencer mon chauffage aux cathode du push, si ça n'a eu aucune incidence sur le hum, les anodes rougissaient serieusement ... J' avais évidement vérifié l'indépendance des bobinages du tranfo d'alim ( pas de soucis de ce coté ) et bien vérifié que mon pt central de chauffage n'était pas (plus) connecté ...
Si tu as un point milieu sur ton enroulement 6,3V, pourquoi ne l'utilises tu pas ? tu devrais l'utiliser en le câblant aux cathodes des EL84, et virer les 100 ohms
Si ça a rougit, c'est que tu as créé un court jus plus ou moins franc quelque part, donc vérifie le câblage, car en aucun cas référencer les filaments à cet endroit ne devrait générer ce problème, il faut donc comprendre pourquoi ça a fait ça ...
J'espère que ça vient bien de là ...louphil a écrit :Donc, concernant le hum, le tranfo de sortie a quand même une incidence, dans la mesure ou Stby OFF, j'en ai quasiment moitié moins que comparé à la position d'origine . Par contre, comme ça ne change strictement rien Standby ON, j'en déduis qu'il y bien interférence du TA sur ma carte, et que le gros du problème se trouve là ... Ce qui semblerait logique puisque j'augmente le hum en réduisant mon implantation à une seule carte . Donc, bcp plus de signal ( arrivée signal au déphaseur en particulier ) à passer au dessus du transfo d'alim ...
Dès que j'ai 2 bonnes heures devant moi, je fais l'essai de sortir mon TA du chassis ...
As tu essayé comme je te le disais de déconnecter tous tes blindages de la masse pour voir si ça a une incidence sur ton hum ?
Re: Doutes sur schéma 18W
Enfin fait ma petite manip : j'ai viré le transfo d'alim du chassis ... Miracle, ça marche beaucoup mieux :
Stby OFF : Le hum est maintenant à 5mV, autant dire qu'il est inaudible
Quand à Stby ON, le hum tombe à environ 250 mV, au lieu de 800mV ! J'ai essayé après coup de supprimer les liaisons des tresses de blindage à la masse pour mes cables signaux sans changements notables, hormis pour celle du potar de gain à V1b ou il y a une augmentation notable du bruit/hum ( non mesurée )
Stby OFF : Le hum est maintenant à 5mV, autant dire qu'il est inaudible
Quand à Stby ON, le hum tombe à environ 250 mV, au lieu de 800mV ! J'ai essayé après coup de supprimer les liaisons des tresses de blindage à la masse pour mes cables signaux sans changements notables, hormis pour celle du potar de gain à V1b ou il y a une augmentation notable du bruit/hum ( non mesurée )
Re: Doutes sur schéma 18W
Ça dénote donc que le transfo rayonne.Enfin fait ma petite manip : j'ai viré le transfo d'alim du chassis ... Miracle, ça marche beaucoup mieux :
Stby OFF : Le hum est maintenant à 5mV, autant dire qu'il est inaudible
Si le transfo rayonne c'est qu'il est en saturation magnétique.
S'il est en saturation magnétique c'est qu'il est trop court en puissance
Pour pallier à cela il faudrait que l'enroulement secondaire (vu que c'est un PM avec rectifieuse et avec capa de tête) fasse au moins 100VA, soit 290-0-290V / 175 mA
Si tu veux voir des bleus gagner, regardes Avatar 
Re: Doutes sur schéma 18W
18W, suites ...
N'ayant pas de transfo d'alim idoine sous la main, comme me l'a conseillé Vitriol, je me suis contenté de sortir celui présent sur le chassis et de le fixer dans la caisse, moyennant un petit rallongement de cables ... Bon, la solution n'est pas très élégante, mais le manque de place sur le chassis, et dans la caisse, ne me permettait pas de prendre un TA plus gros ...
En tous cas, le problème hum semble résolu . Ne reste plus que la "bouillie-bzzz" à très fort volume ( instrument branché ), et l'ajustement des gains et autres bande-passante pour éviter le vomi ds les basses ( il en reste encore trop à mon goût ) .
N'ayant pas de transfo d'alim idoine sous la main, comme me l'a conseillé Vitriol, je me suis contenté de sortir celui présent sur le chassis et de le fixer dans la caisse, moyennant un petit rallongement de cables ... Bon, la solution n'est pas très élégante, mais le manque de place sur le chassis, et dans la caisse, ne me permettait pas de prendre un TA plus gros ...
En tous cas, le problème hum semble résolu . Ne reste plus que la "bouillie-bzzz" à très fort volume ( instrument branché ), et l'ajustement des gains et autres bande-passante pour éviter le vomi ds les basses ( il en reste encore trop à mon goût ) .

