Un G5 ampli de puissance avec KT88
Re: Un G5 ampli de puissance avec KT88
Merci pour ton eclairage,
as tu une idee de la baisse de puissance (meme a la louche) avec la solution 1?
as tu une idee de la baisse de puissance (meme a la louche) avec la solution 1?
- bilbo_moria
- Don Bilbo de la Vega
- Messages : 7492
- Enregistré le : 15 déc. 2004, 1:00
- Localisation : Tinteniac (35)
Re: Un G5 ampli de puissance avec KT88
Cherches-tu une baisse de puissance notable (genre répète d’un côté, maison de l’autre) ?
Si oui, gaffe qu’il faut une baisse drastique de puissance pour arriver à un niveau « acceptable » en maison, genre diviser la puissance par 10 ou par 20, et même comme ça ça crache fort (imaginons que ton KT88 arrive à 20W en pleine puissance, si en position « maison » tu perds 12dB (en volts), tu arrives à un poil plus de 1W et c’est quand même bien fort si tu joues à fond ...)
Donc, passer d’une alim 350V à une alim 300V, pas sûr que tu perdes beaucoup de volume sonore (il faudrait simuler, mais si tu passes de 20W à 12W, la perte est sensible mais pas plus que ça ...)
Juste une remarque : -12dB, c’est encore acceptable avec un atténuateur résistif en T, à la fois en terme de puissance des résistances (i.e. pas des monstres avec gros radiateur et ventilo) et en terme de son (on commence à perdre des aigus à partir de -9dB, d’expérience perso, mais ça se rattrape au préamp)
Enfin, si le but recherché est le « brown sound », amha le VVR est une bonne solution car ça part vite en son « Van Halen » (cf l’Epiphone cannibalisé de l’ami Lemonthéo). Bon, il faut qu’il y ait une parentée du schéma avec le monde Marshall pour que ça sonne VH, avec une KT88 faudrait essayer, mais ce n’est pas très compliqué à installer, un VVR ...
Si oui, gaffe qu’il faut une baisse drastique de puissance pour arriver à un niveau « acceptable » en maison, genre diviser la puissance par 10 ou par 20, et même comme ça ça crache fort (imaginons que ton KT88 arrive à 20W en pleine puissance, si en position « maison » tu perds 12dB (en volts), tu arrives à un poil plus de 1W et c’est quand même bien fort si tu joues à fond ...)
Donc, passer d’une alim 350V à une alim 300V, pas sûr que tu perdes beaucoup de volume sonore (il faudrait simuler, mais si tu passes de 20W à 12W, la perte est sensible mais pas plus que ça ...)
Juste une remarque : -12dB, c’est encore acceptable avec un atténuateur résistif en T, à la fois en terme de puissance des résistances (i.e. pas des monstres avec gros radiateur et ventilo) et en terme de son (on commence à perdre des aigus à partir de -9dB, d’expérience perso, mais ça se rattrape au préamp)
Enfin, si le but recherché est le « brown sound », amha le VVR est une bonne solution car ça part vite en son « Van Halen » (cf l’Epiphone cannibalisé de l’ami Lemonthéo). Bon, il faut qu’il y ait une parentée du schéma avec le monde Marshall pour que ça sonne VH, avec une KT88 faudrait essayer, mais ce n’est pas très compliqué à installer, un VVR ...
Re: Un G5 ampli de puissance avec KT88
Ne vous fixez pas sur les 300/350V, j'avais pris comme référence le principe du mesa 50/100W avec la prise 275V du primaire (dont je ne m'explique toujours pas le principe)
Ensuite il faut faire l'analyse de la valeur, qu'apporterait un power scaling sur un G5 par rapport à un potar de master? car si je comprends bien notre ami cherche à pouvoir jouer doucement tout en bénéficiant du réglage du grain d'entrée
Ensuite il faut faire l'analyse de la valeur, qu'apporterait un power scaling sur un G5 par rapport à un potar de master? car si je comprends bien notre ami cherche à pouvoir jouer doucement tout en bénéficiant du réglage du grain d'entrée
Si tu veux voir des bleus gagner, regardes Avatar 
Re: Un G5 ampli de puissance avec KT88
Bonjour,
Donc a la base je cherche le "brown sound" (si c'est posiible sur un single ended?) plutot qu'une attenuation de puissance genre un switch "voisins/pas voisins"
.
je crois qu'ils abaissent donc une partie des tensions en utilisant deux primaires.
En fait, comme il a ete dit leur schema sur le web est certainement errone (surtout qu'il y a des
brevets sur cet ampli) donc les 275 v sont peut etre juste une indication de principe?
J'ai commence a travailler sur des schemas ampli et alim je verrai des que je comprendrai mieux
En tout cas merci de votre aide!
bilbo_moria a écrit :Cherches-tu une baisse de puissance notable (genre répète d’un côté, maison de l’autre) ?
...Enfin, si le but recherché est le « brown sound », amha le VVR est une bonne solution car ça part vite en son « Van Halen » (cf l’Epiphone cannibalisé de l’ami Lemonthéo).
Il se trouve que, j'ai joue sur un mesa qui avait un mode "spongy" d'ou l'idee (peut etre un peu naive, vu que c'est un push pull probablement en classe AB) de l'implementer sur un G5. Dans ce mode on peut jouer aussi en son clair, le volume est un peu diminue mais ca n'est clairement pas un attenuateur.vitriol82 a écrit :car si je comprends bien notre ami cherche à pouvoir jouer doucement tout en bénéficiant du réglage du grain d'entrée
Donc a la base je cherche le "brown sound" (si c'est posiible sur un single ended?) plutot qu'une attenuation de puissance genre un switch "voisins/pas voisins"
Sur l'ampli que j'ai utilise (un mesa Roadster) l'inter de mise sous tension a bien deux positions ("Bold" et "Spongy"),vitriol82 a écrit :Ne vous fixez pas sur les 300/350V, j'avais pris comme référence le principe du mesa 50/100W avec la prise 275V du primaire (dont je ne m'explique toujours pas le principe)
je crois qu'ils abaissent donc une partie des tensions en utilisant deux primaires.
En fait, comme il a ete dit leur schema sur le web est certainement errone (surtout qu'il y a des
brevets sur cet ampli) donc les 275 v sont peut etre juste une indication de principe?
J'ai commence a travailler sur des schemas ampli et alim je verrai des que je comprendrai mieux
En tout cas merci de votre aide!
- bilbo_moria
- Don Bilbo de la Vega
- Messages : 7492
- Enregistré le : 15 déc. 2004, 1:00
- Localisation : Tinteniac (35)
Re: Un G5 ampli de puissance avec KT88
Dans ce cas, je te suggère d’essayer un VVR ...linuxsat a écrit : Donc a la base je cherche le "brown sound" (si c'est posiible sur un single ended?) plutot qu'une attenuation de puissance genre un switch "voisins/pas voisins".
- Miko667
- G5 optimiseur

- Messages : 362
- Enregistré le : 30 janv. 2012, 1:00
- Localisation : Sud Toulousain
Re: Un G5 ampli de puissance avec KT88
Salut à tous,
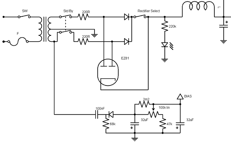
juste pour mettre un peu d'eau au moulin... J'ai essayé de faire un ampli avec un switch rectifieuse/diodes silicium, par curiosité.
Je m'y suis pris à l'arrache, vous pouvez me faire confiance sur la question, voici l'alim: Pour imiter le "bold/spongy" du Mesa, j'ai bêtement utilisé les enroulements 240 et 220 du primaire avec un switch (qu'on ne voit pas sur le schéma)
Mon ampli est loin d'être un Mesa (quoi qu'on puisse penser des choix techniques, ces amplis sonnent...) sinon, la plupart du temps, je joue avec les diodes silicium, je préfère la patate. Avec la EZ81, c'est pas mal pour jouer du blues.
Je n'utilise pas le switch "bold/spongy"
Notre ami linuxsat cherchant le "brown sound", j'ai un peu peur qu'une seule lampe (fusse-t-elle une double triode) soit suffisante pour atteindre un niveau de saturation conséquent, mais je me trompe peut-être?
miko
juste pour mettre un peu d'eau au moulin... J'ai essayé de faire un ampli avec un switch rectifieuse/diodes silicium, par curiosité.
Je m'y suis pris à l'arrache, vous pouvez me faire confiance sur la question, voici l'alim: Pour imiter le "bold/spongy" du Mesa, j'ai bêtement utilisé les enroulements 240 et 220 du primaire avec un switch (qu'on ne voit pas sur le schéma)
Mon ampli est loin d'être un Mesa (quoi qu'on puisse penser des choix techniques, ces amplis sonnent...) sinon, la plupart du temps, je joue avec les diodes silicium, je préfère la patate. Avec la EZ81, c'est pas mal pour jouer du blues.
Je n'utilise pas le switch "bold/spongy"
Notre ami linuxsat cherchant le "brown sound", j'ai un peu peur qu'une seule lampe (fusse-t-elle une double triode) soit suffisante pour atteindre un niveau de saturation conséquent, mais je me trompe peut-être?
miko
Re: Un G5 ampli de puissance avec KT88
Rebonjour tout le monde,
Quelques resultats en bref: avec les datasheet de la KT88 Electroharmonix et
celles plus precises de la 6550A de GeneralElectric les valeurs modifiees sur le
schema (partie ampli) du G5 sont
R20 = 120 Ohms
C7 = 75 muF
R17 = 215 kOhms
le courant de repos est Ia = 135mA et la puissance dissipee 34W (environs 80% du max),
la puissance de sortie devrait etre de 12W environ. Le primaire du transfo est a 1.7 kOhms.
J'ai essentielement suivi le Kuehnel (http://www.ampbooks.com/home/books/power-amps/)
Ca vous semble correct?
Je ne sais pas si je vais pouvoir trouver un transfo avec cette impedance de primaire,
c'etait celle d'un des transfo de sortie de Chez TT (evaluation du G5 V3-2) mais cela
n'apparait pas sur leur site, et celui de ESO ne donne pas de detail quelqu'un sait ou je pourrais trouver
ce transfo? (ou des vendeurs en general?).
Je reviendrai sur l'alim et sur le reste des que j'aurais avance. Merci a Miko667 pour le schema.
Quelques resultats en bref: avec les datasheet de la KT88 Electroharmonix et
celles plus precises de la 6550A de GeneralElectric les valeurs modifiees sur le
schema (partie ampli) du G5 sont
R20 = 120 Ohms
C7 = 75 muF
R17 = 215 kOhms
le courant de repos est Ia = 135mA et la puissance dissipee 34W (environs 80% du max),
la puissance de sortie devrait etre de 12W environ. Le primaire du transfo est a 1.7 kOhms.
J'ai essentielement suivi le Kuehnel (http://www.ampbooks.com/home/books/power-amps/)
Ca vous semble correct?
Je ne sais pas si je vais pouvoir trouver un transfo avec cette impedance de primaire,
c'etait celle d'un des transfo de sortie de Chez TT (evaluation du G5 V3-2) mais cela
n'apparait pas sur leur site, et celui de ESO ne donne pas de detail quelqu'un sait ou je pourrais trouver
ce transfo? (ou des vendeurs en general?).
Je reviendrai sur l'alim et sur le reste des que j'aurais avance. Merci a Miko667 pour le schema.
Re: Un G5 ampli de puissance avec KT88
Il faut parfois faire des concessions, si tu ne parviens pas à trouver le transfo qui convient à tes calculs. Perdre quelques watts n'est pas mortel... D'ailleurs en parlant de watts, je trouve curieux qu'une KT88 ne sorte pas plus de 12w au final. Comment as-tu estimé ou calculé cette puissance? Quelle est la tension de repos d'anode de ta KT par curiosité?
- Miko667
- G5 optimiseur

- Messages : 362
- Enregistré le : 30 janv. 2012, 1:00
- Localisation : Sud Toulousain
Re: Un G5 ampli de puissance avec KT88
12w ça ferait un tout petit plus que 30% de rendement, je pense dans les clous en classe A, non?
miko667
miko667
Re: Un G5 ampli de puissance avec KT88
Pour estimer la puissance on peut utiliser P~(Rl ipm^2)/2, avec Rl resistance de charge (transfo), et ipmPote Gui a écrit :Il faut parfois faire des concessions, si tu ne parviens pas à trouver le transfo qui convient à tes calculs. Perdre quelques watts n'est pas mortel... D'ailleurs en parlant de watts, je trouve curieux qu'une KT88 ne sorte pas plus de 12w au final. Comment as-tu estimé ou calculé cette puissance? Quelle est la tension de repos d'anode de ta KT par curiosité?
le courant d'anode moyen (excursion de part et d'autre du point de fonctionement sans signal)
ipm = ((ip0 - ipmin) - (ipmax - ip0))/2.
J'ai utilise pour la tension de repos (et de grille) 250V ce qui me donne pour une KT 88 electroharmonix
135mA de courant de repos 260 mA au max et ~10mA au min avec un Rl~1.7kOhm, dans l'expression
ci dessus ca donne P~13W. La datasheet de General electric pour la 6550A (tres proche de la KT88) indique 12W.
Le meme calcul avec les donnees un peu differentes mais plus precises de la 6550A donne 12W (promis je ne l'ai pas
fait expres!). On peut pousser la bete a 20W avec une anode a 400V d'apres la meme datasheet (voir le post de
vitriol82 viewtopic.php?f=1&t=4803&p=78281&hilit= ... T88#p78021)
Pour le transfo, le pb est que je ne sais pas trops ou regarder (j'ai essaye TT, le site dESO ne charge que la
page d'acceuil ) je vais voir les spec chez Hammond et voir s'il y a une possibilite en utilisant au besoin la sortie
16Ohm? Tout recalculer a partir du transfo c'est un peu dommage mais bon si je ne trouve pas why not.
Je n'ai pas regarde le rendement mais le point de fonctionnement est bien centre pour un fonctionnement en classe A.Miko667 a écrit :12w ça ferait un tout petit plus que 30% de rendement, je pense dans les clous en classe A, non?
miko667
Re: Un G5 ampli de puissance avec KT88
Après il reste à le commander sur mesure ou le bobiner toi-même (un très bon exercice)!
- bilbo_moria
- Don Bilbo de la Vega
- Messages : 7492
- Enregistré le : 15 déc. 2004, 1:00
- Localisation : Tinteniac (35)
Re: Un G5 ampli de puissance avec KT88
250V, c’est un peu lège pour tirer de la puissance, effectivement ... avec le PT ESO G5 V3, on arrive (en CLC et non en LC comme sur le G5 V3) à avoir près de 400V à l’anode du tube de puissance.
Peut-être peux-tu les contacter par mail (Electrasudouest@wanadoo.fr, en espérant que cette adresse est toujours valide) pour leur demander s’ils vendent toujours le kit de transfos G5 ...)
Perso, j’ai un montage à base de kits transfos ESO et KT88 : j’ai mesuré 390V à l’anode, 360V en g2, OT sur 2500Ω, un poil plus de 110mA de bias et j’ai 15W clean. Après, ça crunche plutôt fort ...
Peut-être peux-tu les contacter par mail (Electrasudouest@wanadoo.fr, en espérant que cette adresse est toujours valide) pour leur demander s’ils vendent toujours le kit de transfos G5 ...)
Perso, j’ai un montage à base de kits transfos ESO et KT88 : j’ai mesuré 390V à l’anode, 360V en g2, OT sur 2500Ω, un poil plus de 110mA de bias et j’ai 15W clean. Après, ça crunche plutôt fort ...
Re: Un G5 ampli de puissance avec KT88
je vais faire la demonstration de mon ignorance mais c'est quoi CLC par rapport a LC?bilbo_moria a écrit :250V, c’est un peu lège pour tirer de la puissance, effectivement ... avec le PT ESO G5 V3, on arrive (en CLC et non en LC comme sur le G5 V3) à avoir près de 400V à l’anode du tube de puissance.
Carement 390 et 360, Je vais regarder comment ca se place sur les datasheet pour avoir une idee, en plus 2500Ohmsbilbo_moria a écrit : Perso, j’ai un montage à base de kits transfos ESO et KT88 : j’ai mesuré 390V à l’anode, 360V en g2, OT sur 2500Ω, un poil plus de 110mA de bias et j’ai 15W clean. Après, ça crunche plutôt fort ...
ca se trouve comme transfo! D'un autre cote j'aurais bien aime avoir un mode triode, je doit garder vg2=va non?
Re: Un G5 ampli de puissance avec KT88
C pour condensateur et L pour bobine. Bilbo te parle du filtrage de l'alimentation dont il existe différentes moutures : inductance en tête, capa en tête, etc...c'est quoi CLC par rapport a LC?
Tu n'as pas vraiment le choix puisque pour passer une pentode en triode, tu connectes l'anode à la grille d'écran.je doit garder vg2=va non?
- Lemontheo
- G5 Team

- Messages : 1814
- Enregistré le : 21 janv. 2011, 1:00
- Localisation : Rouen
- Contact :
Re: Un G5 ampli de puissance avec KT88
Salut,bilbo_moria a écrit :250V, c’est un peu lège pour tirer de la puissance, effectivement ... avec le PT ESO G5 V3, on arrive (en CLC et non en LC comme sur le G5 V3) à avoir près de 400V à l’anode du tube de puissance.
Perso, j’ai un montage à base de kits transfos ESO et KT88 : j’ai mesuré 390V à l’anode, 360V en g2, OT sur 2500Ω, un poil plus de 110mA de bias et j’ai 15W clean. Après, ça crunche plutôt fort ...
Tu parles de celui que l'on a essayé au G5 show ? Et le transfo ne chauffe pas trop en passant à cette configuration (CLC au lieu de LC)? Quelle est la valeur de ton capa réservoir ?
Si c'est le cas, alors Jojo, qui avait calculé l'alim en LC, avait vraiment pris de la marge pour que ça ne bouge pas d'un mili-poil.
@linuxsat : Il me semble que c'est un bon choix, et 15W clean, ça déboite sec...
En revanche, faire du Brown Sound avec 2 triodes, c'est vraiment léger, et tu risques de te retrouver avec un son très très fuzzy.
Le brown Sound, c'est une typologie marshall avec tous les étages qui partent en saturation, mˆeme celui de puissance
Donc j'opterais pour un Power Scaling (mˆeme si mon jugement est légèrement biaisé, vu que j'adore....
Théophile

