Amicalement,
Grégoire



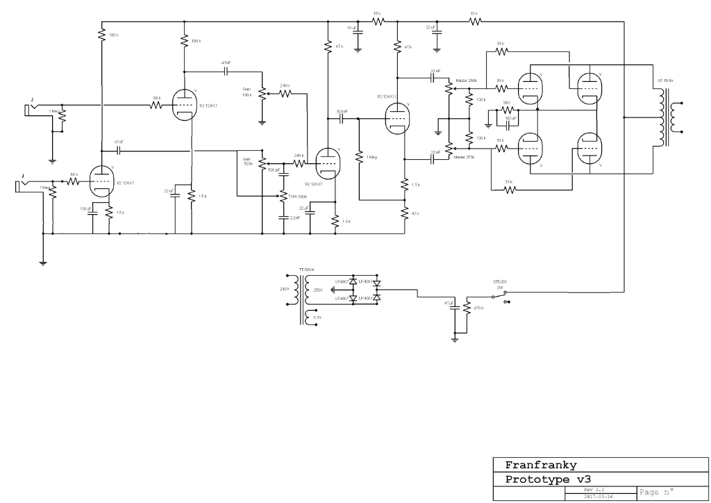
Bilbo a tout à fait raison, comme dabe...sécurité!.bilbo_moria a écrit : 06 nov. 2019, 8:40 Les 100k : pour être sûr de référencer les grilles au zéro au cas où un wiper du potard se mette à déconner (souvent on trouve des 2.2MΩ à cet endroit pour attaquer des EL34 en fixed bias) afin d'éviter un bias à zéro et de beaux tubes bien rouges ?

Ah yes, je n'avais jamais vu ça, mais le concept me branche bien !!!Celmo a écrit : 06 nov. 2019, 10:34 Le condo précédent (22nf) et le couple "potard 250k/resist de 100k" agissent comme un correcteur coupe bas (ou passe haut). C'est juste un filtre variable de premier ordre faisant qu'à bas volume, la bande passante descend à près de 28/30 HZ, et, volume à donfe, on coupe en dessous de 90 Hz (meilleur pour les distos!), et on peut monter bien plus haut en fréquence en fonction de la valeur de cette résistance (ou du condo précédent).
Chuis bien d'accord!...J'avais remarqué ce phénomène en observant le schéma du Blues Junior, dans lequel le premier pot de volume (ou gain) de 1Meg est "doublé" par une résistance de 130K, qui, à première vue, n'a aucune raison d'être placée à cet endroit, sinon que pour altérer le niveau des graves à gain élevé... Dans ce cas précis, la coupure passe en fait de 7Hz environ à prés de 70Hz... Pas mal, non?bilbo_moria a écrit : 06 nov. 2019, 13:21 Ah yes, je n'avais jamais vu ça, mais le concept me branche bien !!!



