Projet ampli cathode bias (double PP EL84/PP 6L6)

Pour la conception et la réalisation de vos amplis.
Avatar du membre
jptrol
G5 Team
G5 Team
Messages : 1465
Enregistré le : 13 mars 2006, 1:00
Localisation : Nord
Contact :

Re: Projet ampli cathode bias (double PP EL84/PP 6L6)

Message non lu par jptrol »

Bon j'ai les idées plus fraîches ce matin :mrgreen: :

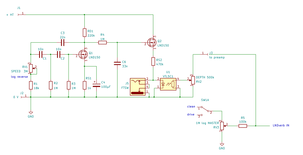
Voilà le schéma idéal dans ce cas :
EX1.png
J'ai aussi vérifié la datasheet du VTL5C3, c'est un peu moins adapté mais ça devrait le faire sans problème.
Maintenant il faut aussi vérifier que le montage oscille bien . Tu dis que tu as 90V max sur la source de Q2 ? Tu veux dire en tension crête ? Combien as-tu en alim sur le drain ?
jptrol
______________________________________________
Avatar du membre
Zazman
G5 optimiseur
G5 optimiseur
Messages : 413
Enregistré le : 31 août 2006, 2:00
Contact :

Re: Projet ampli cathode bias (double PP EL84/PP 6L6)

Message non lu par Zazman »

Super ! merci pour le schéma, je vais essayer ça !!

J'ai pas d'osciloscope, je mesure au voltmètre et en fait,je m'étais planté dans les mesures.
sur Q2, le générateur d'oscillations j'ai 1v max sur la source et 245v max sur le drain (il oscille aussi)
sur Q1, l'amplificateur, j'ai 174v en crête sur la source avec une alim de 292v sur le drain.

sinon j'ai deux différences avec ton schéma :
R4 = 820k au lieu de 1M
C6 = 47nf au lieu de 33nf
Est-ce important de les modifier ?

Bon, j'ai fait la modif, c'est bien mieux ! :)
le son global de l'ampli est plus "brillant" plus proche encore du deluxe, et bien que le tremolo n'arrive que vers 7/10 au depth, le mix est plus souple et j'arrive a avoir un trémolo plus profond.
Avatar du membre
jptrol
G5 Team
G5 Team
Messages : 1465
Enregistré le : 13 mars 2006, 1:00
Localisation : Nord
Contact :

Re: Projet ampli cathode bias (double PP EL84/PP 6L6)

Message non lu par jptrol »

Ça marche, tant mieux . Le réseau RC dont tu parles est indifférent du moment que la fréquence de coupure est proche , c'est le cas avec 820k/47n et 1M/33n .
En fait la réponse du tremolo est très sensible à la caractéristique de la LDR qui peut différer de la VTL5C1 à la C3. Veille surtout à ce que le pot soit linéaire et non log !
jptrol
______________________________________________
Avatar du membre
Zazman
G5 optimiseur
G5 optimiseur
Messages : 413
Enregistré le : 31 août 2006, 2:00
Contact :

Re: Projet ampli cathode bias (double PP EL84/PP 6L6)

Message non lu par Zazman »

jptrol a écrit : 01 mars 2024, 14:41 En fait la réponse du tremolo est très sensible à la caractéristique de la LDR qui peut différer de la VTL5C1 à la C3. Veille surtout à ce que le pot soit linéaire et non log !
Oui, le pot est bien linéaire (B 500k), je commanderai une VTL5C1 pour voir si cela améliore la plage de depth.

Je vais maintenant pouvoir passer à l'étape de la reverbe :)
Gros boulot de mise au point, même avec le kit lndverb, pour gérer au mieux le dry/wet sans modifier le son de l'ampli.
Et merci encore pour tes précieux conseils.
Avatar du membre
jptrol
G5 Team
G5 Team
Messages : 1465
Enregistré le : 13 mars 2006, 1:00
Localisation : Nord
Contact :

Re: Projet ampli cathode bias (double PP EL84/PP 6L6)

Message non lu par jptrol »

Zazman a écrit : 02 mars 2024, 19:11
jptrol a écrit : 01 mars 2024, 14:41 En fait la réponse du tremolo est très sensible à la caractéristique de la LDR qui peut différer de la VTL5C1 à la C3. Veille surtout à ce que le pot soit linéaire et non log !
Oui, le pot est bien linéaire (B 500k), je commanderai une VTL5C1 pour voir si cela améliore la plage de depth.
J'ai comparé les courbes R = f(I) des deux et finalement le 5C1 ne t'apportera rien ( fais en donc l'économie car ce n'est pas donné ! :evil: )
Ce qui est payant en revanche c'est d'accepter de perdre un peu en niveau sur le signal en augmentant la résistance qui attaque le pot de Depth. En fait ici je t'ai conseillé 100 k pour attaquer la 500k du pot mais si par exemple tu acceptais un compromis en perdant la moitié du signal avec 470k pour attaquer le pot de depth tu verrais une profondeur maximale pour le tremolo. Ça se justifie bien sûr si tu es un fan du tremolo. Personnellement je mets 220k pour attaquer 500k et ça me va bien. 8-)
jptrol
______________________________________________
Avatar du membre
Zazman
G5 optimiseur
G5 optimiseur
Messages : 413
Enregistré le : 31 août 2006, 2:00
Contact :

Re: Projet ampli cathode bias (double PP EL84/PP 6L6)

Message non lu par Zazman »

Ok, je vois la logique, comme on ne peut pas augmenter le niveau de sortie du LFO, cette résistance réduit le signal direct avant le mix avec le LFO.
Je crois que je vais installer provisoirement une résistance variable de 500k et déciderai de la valeur définitive après avoir installé la réverbe, car les deux paramètres vont affecter le gain et le son final avant le PI. D'autre part, j'ai retirer la boucle active lnd150, je ne sais pas encore si je la remetttrai finalement, elle me causait des problèmes de ronflette, mais ça doit être maitrisable, reste aussi le problème de place dans le chassis et sur la face arrière, mais je me dit que ça peut éventuellement compenser la perte de gain, à voir plus tard.

J'ai monté et testé la LNDVerb, en la plaçant après le master volume mais gros souci de larsen, je l'ai donc montée avant le Master pour le moment.
C'est plutôt bien, j'ai un tank long MOD 4AB3C1B, ça sonne bien, par contre le pot de balance mix de sortie 1M n'est pas adapté, le son direct est complètement bouffé et dénaturé et même en position full dry, la reverbe passe encore et c'est finalement le dwell qui fait office de niveau de réverbe. Je vais donc faire un mix à la Fender (R 3,3M // 10pf) sans utiliser la sortie dry du kit et verrai comment ça sonne, quitte à ajuster les valeurs.


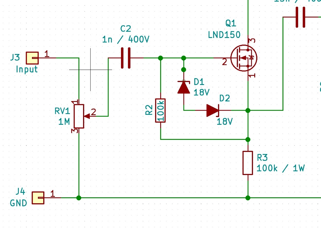
[UPDATE] J'ai modifié le branchement de la LNDVerb :
Reverbe.png
- Remplacé le pot de Dwell de 250k log par un 1M log
- Mix standard de reverbe + sortie trémolo sur sortie réverbe en entrée master avec une résistance de 220k en atténuateur pour le signal dry

C'est nettement mieux, mais j'ai encore un problème de saturation dans les basses (Mi grâve) dans la reverb si je règle le Dwell au delà de 6/10.
Avatar du membre
bilbo_moria
Don Bilbo de la Vega
Messages : 7488
Enregistré le : 15 déc. 2004, 1:00
Localisation : Tinteniac (35)

Re: Projet ampli cathode bias (double PP EL84/PP 6L6)

Message non lu par bilbo_moria »

Je ne sais pas trop comment le module LND Reverb de TT filtre les fréquences en entrée (il me semblait avoir le schéma, mais *évidemment* impossible de remettre la main dessus).
Bref, il ne faut pas hésiter à virer plein de basses en amont dudit module
Avatar du membre
jptrol
G5 Team
G5 Team
Messages : 1465
Enregistré le : 13 mars 2006, 1:00
Localisation : Nord
Contact :

Re: Projet ampli cathode bias (double PP EL84/PP 6L6)

Message non lu par jptrol »

Zazman a écrit : 10 mars 2024, 13:05
C'est nettement mieux, mais j'ai encore un problème de saturation dans les basses (Mi grâve) dans la reverb si je règle le Dwell au delà de 6/10.
Je ne connais pas le schéma de la LNDVerb mais par exemple dans la REverb en add-on sur le G5 20th le dwell au-delà de 6 ne sert que pour des micros de faible puissance ( en single coil souvent) ou lorsque l'on baisse volontairement le niveau de sortie guitare.
jptrol
______________________________________________
Avatar du membre
Zazman
G5 optimiseur
G5 optimiseur
Messages : 413
Enregistré le : 31 août 2006, 2:00
Contact :

Re: Projet ampli cathode bias (double PP EL84/PP 6L6)

Message non lu par Zazman »

bilbo_moria a écrit : 10 mars 2024, 14:41 Je ne sais pas trop comment le module LND Reverb de TT filtre les fréquences en entrée (il me semblait avoir le schéma, mais *évidemment* impossible de remettre la main dessus).
Bref, il ne faut pas hésiter à virer plein de basses en amont dudit module
Merci Bilbo, oui, je vais essayer avec une capa en entrée (sur le Deluxe Reverb, c'est 500pf, je partirai de cette valeur). Effectivement,j'ai l'impression que le signal est trop riche en graves, je n'ai pas encore testé le signal reverbe seul mais je vais le faire pour étalonner la capa.
Cela permettrait aussi de soulager la charge du LND driver (Q2) je pense.
J'avoue que j'ai eu la flemme de faire le schéma de la LNDVerb à partir du CI, mais j'ai retrouvé le tien ;)
C'est dans ce topic : viewtopic.php?t=6040

A partir de ton schéma, je réalise que Q1 est dédié seulement à l'entrée A : :idea: est-ce que ça aurait du sens de limiter le gain et les basses fréquences de l'entrée A en modifiant R3 (10k -> 470k ou 1M), modifier C1 (100nf -> 1nf ou 470pf) et d' utiliser l'entrée A au lieu de l'entrée B, pour profiter de Q1 et Q2 comme driver ? Dans ce cas, mon changement du pot du Dwell 250k -> 1M reste valable ?

Image

jptrol a écrit : 10 mars 2024, 17:11 Je ne connais pas le schéma de la LNDVerb mais par exemple dans la REverb en add-on sur le G5 20th le dwell au-delà de 6 ne sert que pour des micros de faible puissance ( en single coil souvent) ou lorsque l'on baisse volontairement le niveau de sortie guitare.
Je joue sur une strat en single coils (lace sensor blue/silver/red) et j'aime bien les ambiances avec beaucoup de reverbe, je voudrais donc essayer de pouvoir exploiter le maximum d'efffet en sortie et trouver le moyen de ne pas saturer en entrée, je vais essayer avec des capas de différentes valeurs sur l'entrée. En l'état, la sortie de reverbe est discrète de 1 à 5, présente de 5 à 7 et Floydienne de 7 à 10, le dosage du pot de sortie est équilibré, je voudrais juste essayer de renforcer encore un peu le niveau dans le mix global. Sinon je peux aussi essayer une résistance de 330k au lieu de 220k comme mixer, et comparer avec une valeur plus grande en la mettant en // avec une capa de 10pf. Je n'ai pas encore essayé 3,3M // 10pf, 3M me parait énorme mais à voir avec le rôle de la petite capa.

Je vous tiens au jus des résultats de tests ;)
ça risque de prendre des plombes si je ne me discipline pas pour ne pas dépasser 5 minutes de test pour chaque config... je ne sais pas si vous rencontrez le même problème :biggrin:
Avatar du membre
jptrol
G5 Team
G5 Team
Messages : 1465
Enregistré le : 13 mars 2006, 1:00
Localisation : Nord
Contact :

Re: Projet ampli cathode bias (double PP EL84/PP 6L6)

Message non lu par jptrol »

Une Strat méritait une réverb à tubes ( un seul tube et pas de transfo) comme dans le G5 20th en bypass des TS avec un système de commutation entre les deux canaux clean et drive. Mais c'est une autre histoire.
Contrairement à ce que raconte la pub TT ce n'est pas parce que les LND150 tiennent 500V qu'ils sonnent comme des tubes . C'est du silicium.
Personnellement je ne monte un LND150 dans le chemin du signal qu'en source suiveuse mais déjà ça ça m'agace :twisted:
Modifié en dernier par jptrol le 12 mars 2024, 11:52, modifié 1 fois.
jptrol
______________________________________________
Avatar du membre
Zazman
G5 optimiseur
G5 optimiseur
Messages : 413
Enregistré le : 31 août 2006, 2:00
Contact :

Re: Projet ampli cathode bias (double PP EL84/PP 6L6)

Message non lu par Zazman »

jptrol a écrit : 11 mars 2024, 21:27 Une Strat méritait une réverb à tubes ( un seul tube et pas de transfo) comme dans le G5 20th
C'est vrai, j'aurais bien aimé ajouter une 12AW7 et implémenter le système du G5 20th mais je suis déjà limite en tension 6,3v avec seulement 6,15v dans la config d'origine du PT laney avec 4 EL84 et 3 12AX7 :(
En config PP 6L6, ça remonte à 6,25v. J'ai un peu peur aussi que la HT s'écroule avec une 12AW7 en plus, même si j'ai de la marge.
Sachant que mon tank n'est pas adapté à un driver à lampe sans transfo... upgrade peut-être dans l'avenir.
Avatar du membre
jptrol
G5 Team
G5 Team
Messages : 1465
Enregistré le : 13 mars 2006, 1:00
Localisation : Nord
Contact :

Re: Projet ampli cathode bias (double PP EL84/PP 6L6)

Message non lu par jptrol »

12DW7 (= ECC832) pour la réverb G5 20th
S'il y a de la place dans le coffret je rajouterais un petit transfo comme celui-ci rien que pour le chauffage
D'autre part je ne suis pas sûr que la add-on du G5 20th tire plus sur la HT que la LNDVerb.
jptrol
______________________________________________
Avatar du membre
bilbo_moria
Don Bilbo de la Vega
Messages : 7488
Enregistré le : 15 déc. 2004, 1:00
Localisation : Tinteniac (35)

Re: Projet ampli cathode bias (double PP EL84/PP 6L6)

Message non lu par bilbo_moria »

Enorme ! Tu as retrouvé le schéma que je ne retrouve pas sur mon disque dur !

Avec le couple 100nF / 1M en entrée, le module TT ne filtre pas les basses. Par comparaison, voici l'entrée de mon module (je ne dit pas que c'est ce qu'il faut faire, hein ? :wink:) qui filtre comme un porc les basses avec plutôt de bons résultats :
MaReverb.jpg
Le couple 500pF / 1M de tonton Léo, ça se tente car ça commence déjà à bien filtrer en amont du module
Avatar du membre
Zazman
G5 optimiseur
G5 optimiseur
Messages : 413
Enregistré le : 31 août 2006, 2:00
Contact :

Re: Projet ampli cathode bias (double PP EL84/PP 6L6)

Message non lu par Zazman »

Cool pour ton schéma ;)
bilbo_moria a écrit : 13 mars 2024, 9:34 Le couple 500pF / 1M de tonton Léo, ça se tente car ça commence déjà à bien filtrer en amont du module
Merci Bilbo, je vais tenter ça ;)

Après pas mal d'heures de tests de diverses configs, utilisation de l'entrée A de la LNDVerb en réduisant le gain, prise de l'entrée A à la sortie de V1A (mais en envoyant du clean dans la reverb en étant sur le canal drive... pas concluant) bref, retour à quelque chose de plus standard, je vous soumets le schéma mis à jour avec les meilleurs résultats obtenus.
JF Deluxe reverb_v6.4.pdf
(92.18 Kio) Téléchargé 242 fois
Dans les grandes lignes :
- (re) passage du retour du canal drive avant la V1b, effectivement la polarité en saturation s'entend un peu et c'est mieux, même si cela pose un gros problème de différence de gain entre clean et drive (j'y reviendrai après).
- filtrage de l'entrée LNDVerb avec 2,2nf en sortie de V1B, (en // de la capa de filtrage de 22nf, directement sur l'anode)
- utilisation de l'entrée B de la LNDVerb (partie reverbe ajoutée au schéma) après différentes tentatives avec la A mais trop de gain donc saturation.
- Utilisation d'un volume de reverbe référencé à la masse -> mix dry/wet à la tonton léo (470k//10pf) cela convient le mieux à ce que j'attends de la reverbe avec un tank long.

On s'approche doucement de quelque chose de pas mal. Maintenant, le gros problème que je n'arrive pas à résoudre, c'est l'énorme différence de gain de sortie entre le canal clean et le canal drive. Pour égaliser les niveaux (style rythmique clean/drive) je dois positionner le volume du drive à 1 mm du 0. Ensuite... j'ai pas trop poussé, pas envie de cramer la LNDVerb... mais c'est inutilisable en l'état.

Ce que j'ai modifié et reporté sur le schéma v6.4 comme modifs sur le canal drive :
- retiré le pont diviseur (150k vers masse/220k en entrée du potard) autour du volume de sortie drive en attendant vos préconisations car pas satisfaisant. (c'est comme ça sur le schéma du Laney VC30 mais le retour drive se fait après la V1B)
- Changé le pont diviseur avant la V2B de 470k/470k pour 470k/1M
- Changé le pot de volume de sortie drive (1M log) par 100k -> ça ne change pas vraiment le problème par contre le son me plait plus.

Je suis preneur de toutes vos suggestions, je vais également chercher sur des schémas constructeurs avec la même architecture clean/drive pour voir comment c'est fichu :)
Rimlock
G5 guru
G5 guru
Messages : 1195
Enregistré le : 17 juil. 2018, 19:48
Localisation : pas trop loin de l'Océan

Re: Projet ampli cathode bias (double PP EL84/PP 6L6)

Message non lu par Rimlock »

Sauf erreur de ma part, sur le schéma joint, quand le potard de reverb est à zéro, il met le signal du tremolo aussi à la masse... Il manquerait une résistance de mélange sans doute ? Ou mettre la 220k de la sortie sur le curseur au lieu du point chaud...
Et de deux ! Merci les Bleus :lol:
Répondre