Projet ampli cathode bias (double PP EL84/PP 6L6)

Pour la conception et la réalisation de vos amplis.
Avatar du membre
Zazman
G5 optimiseur
G5 optimiseur
Messages : 413
Enregistré le : 31 août 2006, 2:00
Contact :

Re: Projet ampli cathode bias (double PP EL84/PP 6L6)

Message non lu par Zazman »

Oui, merci Rimlock ! c'est une erreur de schéma, je viens de vérifier, c'est monté correctement sur l'ampli, la 220k au curseur du pot.
Voici le schéma à jour.
JF Deluxe reverb_v6.4.pdf
(92.15 Kio) Téléchargé 203 fois
Avatar du membre
McColson
Admin du site
Admin du site
Messages : 8029
Enregistré le : 07 nov. 2004, 1:00
Localisation : La Celle sur Morin
Contact :

Re: Projet ampli cathode bias (double PP EL84/PP 6L6)

Message non lu par McColson »

Bonjour Zazman, avec quoi tu as tracé ton schéma, ça me rappelle circuitmaker que j'utilisais il y a longtemps ?!
Avatar du membre
Zazman
G5 optimiseur
G5 optimiseur
Messages : 413
Enregistré le : 31 août 2006, 2:00
Contact :

Re: Projet ampli cathode bias (double PP EL84/PP 6L6)

Message non lu par Zazman »

Bonjour MCColson, effectivement, c'est bien circuitmaker, je n'ai rien changé depuis des lustres ;)
D'ailleurs, je devrais trouver un équivalent sur Mac car j'utilise mon pc du boulot pour faire mes schémas... pas top.

Pour revenir au sujet, que pensez-vous d'une modif qui consisterait à prendre l'entrée du canal drive directement en // de la grille de la V1A, directement sur le jack d'entrée ? Je perdrais encore une fois la bonne polarité mais cela fonctionnerait ?
Je préfèrerais faire transiter le canal drive par la V1a -> canal drive -> V1b mais seulement si je trouve le moyen d'en réduire considérablement le gain.

UPDATE : pour réduire le niveau de sortie du canal drive, j'ai aussi pensé mettre deux pots (un trim avant le pot en façade) soit en // soit en série, en gardant la valeur globale de 100k (ou de 250k qui sonne bien aussi) un truc comme ça :
IMG_2030.JPG
lequel serait (eventuellement) le plus efficace ? Je dirais le branchement en // car les deux sont directement référencés à la masse mais je n'en suis pas certain...
dilet
G5 optimiseur
G5 optimiseur
Messages : 312
Enregistré le : 31 janv. 2023, 0:06
Localisation : Lyon

Re: Projet ampli cathode bias (double PP EL84/PP 6L6)

Message non lu par dilet »

Les deux montages peuvent fonctionner mais je pense que le montage "série" est plus "lisible" si tu envisages de remplacer l'ajustable par une résistance, une fois la mise au point terminée (ce qui me semble préférable pour la fiabilité).
Par contre, les valeurs ne me semblent pas correctes.
Zazman a écrit :Pour égaliser les niveaux (style rythmique clean/drive) je dois positionner le volume du drive à 1 mm du 0.
En gros, presque à zéro... Disons que tu prélèves 1 ou 2% du signal.
En montage série, pour que le potentiomètre soit exploitable en totalité (ou presque), cela implique donc que la résistance "talon" (l'ajustable dans ce cas) soit entre 50 et 100 fois plus élevée que le potentiomètre... Je suppose que c'est ce que tu recherches: retrouver un potentiomètre "utilisable" sur toute sa course.
Zazman a écrit :Changé le pot de volume de sortie drive (1M log) par 100k -> ça ne change pas vraiment le problème par contre le son me plait plus.
La valeur du potentiomètre ne joue pas (dans le principe) sur le niveau de signal obtenu pour une position donnée du curseur. En pratique, avec ton schéma, le potentiomètre de volume de 100K charge beaucoup plus le Tone Stack qu'avec 1M ce qui explique le changement au niveau du son.
Si le son te plait davantage, c'est que les réglages du TS ne sont pas adaptés à ce que tu recherches; il faudrait mieux corriger le son à ce niveau-là (en jouant sur la valeur des condensateurs du TS) et rester sur un potentiomètre de 1M.

En pratique, en partant sur le montage "série", je mettrais un potentiomètre de 10K et un ajustable de 1M pour avoir le rapport 50 à 100 entre le signal en sortie du TS et ce que tu prélèves.
Cela devrait régler le problème, mais le son te plaira sans doute moins (la valeur globale revient à la valeur d'origine).
Puisqu'une valeur globale de 250K "sonne bien aussi", tu peux essayer 5K (potentiomètre) et 250K (ajustable).
Je mettrais même directement une résistance à la place de l'ajustable (si tu n'en as pas en stock), quitte à retoucher un peu sa valeur par la suite.
dilet
Avatar du membre
Zazman
G5 optimiseur
G5 optimiseur
Messages : 413
Enregistré le : 31 août 2006, 2:00
Contact :

Re: Projet ampli cathode bias (double PP EL84/PP 6L6)

Message non lu par Zazman »

Merci Dilet pour tes conseils, je vais essayer ce we :)
dilet
G5 optimiseur
G5 optimiseur
Messages : 312
Enregistré le : 31 janv. 2023, 0:06
Localisation : Lyon

Re: Projet ampli cathode bias (double PP EL84/PP 6L6)

Message non lu par dilet »

Zazman a écrit :... c'est bien circuitmaker, je n'ai rien changé depuis des lustres ;)
D'ailleurs, je devrais trouver un équivalent sur Mac car j'utilise mon pc du boulot pour faire mes schémas... pas top.
Je suis aussi sur Mac (encore en 10.15).
Pour de petits bouts de schémas (comme tes croquis pour les potentiomètres), JSchem peut convenir (très simple) mais il est maintenant ancien et plante parfois.
Je n'ai pas encore fait de "gros" schémas, mais je suis passé à l'éditeur de schémas de LTspice qui est très bien (et LTspice est régulièrement mis à jour). Accessoirement, on peut aussi faire de la simulation sur le schéma... :mrgreen:
dilet
Avatar du membre
Zazman
G5 optimiseur
G5 optimiseur
Messages : 413
Enregistré le : 31 août 2006, 2:00
Contact :

Re: Projet ampli cathode bias (double PP EL84/PP 6L6)

Message non lu par Zazman »

Merci pour le tuyau dilet, je vais essayer LTspice ;)

J'ai fait la modif que tu as préconisée, un pot 10k avec une résistance 1M en entrée, c'est nickel, je peux régler correctement le canal drive par rapport au canal clean, tout en disposant d'une bonne réserve de niveau de sortie en drive. J'ai aussi remplacé la capa d'aigu du TS de 470pf par 360pf. Il me reste à peaufiner quelques trucs avant de passer à l'étape d'installation du préamp, réverbe et trémolo dans le chassis :

- prise de l'entrée de la réverbe sur l'anode V1b via la capa de filtrage de 2,2nf/600v
- mixer réverbe (R 470k) avec ou sans la capa de 10pf en //
- ajout d'une résistance de 220k (prévue facultative) en entrée du PI
- Test de la contre-réaction du PI (820R) mais certainement avec une valeur plus grande
- Arrivée du signal LFO sur la grille V1b ou sur la cathode V1A ou V1b, à tester. En aval du mixer de reverb, le trémolo écrase le niveau de sortie.

Voici le schéma à jour :
JF Deluxe reverb_v6.4.pdf
(92.34 Kio) Téléchargé 157 fois
dilet
G5 optimiseur
G5 optimiseur
Messages : 312
Enregistré le : 31 janv. 2023, 0:06
Localisation : Lyon

Re: Projet ampli cathode bias (double PP EL84/PP 6L6)

Message non lu par dilet »

Super que tu aies pu régler le problème du son du canal drive et l'équilibrage avec le canal clean.
Zazman a écrit :Arrivée du signal LFO sur la grille V1b ou sur la cathode V1A ou V1b, à tester. En aval du mixer de reverb, le trémolo écrase le niveau de sortie.
Un étage intermédiaire (adaptation d'impédance, sans gain) avant le master aiderait sans doute mais tu as indiqué que tu étais déjà limite en puissance pour l'alimentation de chauffage (6,3V). :(
Un problème sur ton schéma me semble être le mélange de trop de signaux en entrée du potar de master; placer l'action du trémolo juste après, comme sur le schéma de jptrol un peu plus haut viewtopic.php?p=104989#p104989, en modifiant les branchements comme ci-dessous, me semblerait préférable:
Modif schéma jptrol.png
On perd également un peu de niveau de sortie... :mrgreen:
Avais-tu essayé comme ça ?
Zazman a écrit :ajout d'une résistance de 220k (prévue facultative) en entrée du PI
Si je comprends bien, ce serait la résistance R5 du schéma ci-dessus ?
dilet
Avatar du membre
Zazman
G5 optimiseur
G5 optimiseur
Messages : 413
Enregistré le : 31 août 2006, 2:00
Contact :

Re: Projet ampli cathode bias (double PP EL84/PP 6L6)

Message non lu par Zazman »

On perd également un peu de niveau de sortie... :mrgreen:
Avais-tu essayé comme ça ?
Je me rends compte que non, en fait, je vais tester ça :mrgreen:
Si je comprends bien, ce serait la résistance R5 du schéma ci-dessus ?
Exactement, elle est placée en entrée du PI, j'avais prévu 220k (schéma laney VC30) mais vu que mon mélangeur de reverbe en amont du master volume est déjà calibré à 470k, 100k pour R5 me parait plus adapté pour ne pas trop dégrader le gain d'entrée du PI. A voir si l'effet d'écrasement du signal lorsque le trémolo est actif sera alors amoindri.

Question : ce trémolo peut-il être connecté à la cathode de la V1a ou V1b ?
Je me pose la question car j'avais réalisé dans un autre projet il y a "quelques années" un trémolo à lampe type vox qui était connecté à la cathode de ma première triode et ça n'écrasait pas autant le signal.
viewtopic.php?t=839
dilet
G5 optimiseur
G5 optimiseur
Messages : 312
Enregistré le : 31 janv. 2023, 0:06
Localisation : Lyon

Re: Projet ampli cathode bias (double PP EL84/PP 6L6)

Message non lu par dilet »

Zazman a écrit :Je me rends compte que non, en fait, je vais tester ça :mrgreen:
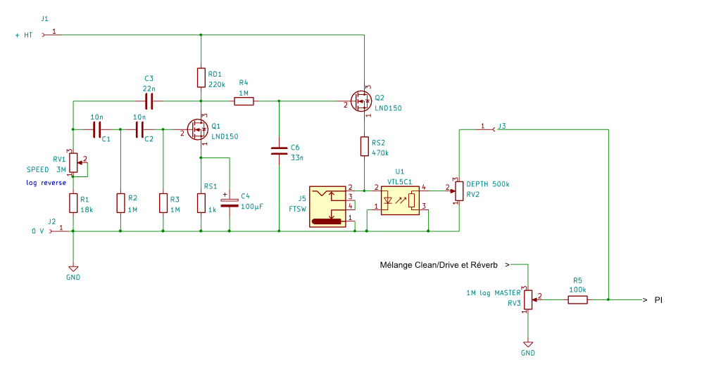
Sur ce schéma, la sortie du VTL5Cx n'est pas montée comme sur ton schéma; peut-être une erreur de dessin sur ton schéma ?
Le câblage indiqué me semble le bon (sortie branchée entre masse et curseur du depth).

Concernant l'influence du trémolo sur le niveau de sortie:
Le courant dans la LED du VTL ne doit pas dépasser 0,5mA (~ B+/470K) donc au minimum 100K en sortie du VTL5C3 d'après la datasheet.
Depth "à fond", tu vas envoyer moins de la moitié du signal sur le PI (prélevé entre 100K et ~100K//500K) et en plus tu vas modifier le réglage du master (moins de 200K entre son curseur et la masse; comme il fait 1M, ça va augmenter l'atténuation pour une position donnée); il faudra voir si c'est acceptable comme ça.
Voir avec 220K ou même 470K pour R5 (plus d'atténuation mais beaucoup moins d'influence sur le master).
Eventuellement, essayer de monter le potar de depth à 1M pour avoir moins d'atténuation quand le depth est à 0 ?
Si ça baisse trop en sortie, voir si tu peux obtenir un peu plus de signal en sortie du canal clean (il y en a en réserve sur le drive !).
En fait, ça dépend de l'usage que tu comptes faire du trémolo: fort ou léger, souvent ou pas...
Question : ce trémolo peut-il être connecté à la cathode de la V1a ou V1b ?
Je me pose la question car j'avais réalisé dans un autre projet il y a "quelques années" un trémolo à lampe type vox qui était connecté à la cathode de ma première triode et ça n'écrasait pas autant le signal.
J'ai rapidement regardé le sujet: ton ampli était un peu plus simple, pas de réverbe.
L'impossibilité n'est pas forcément technique, mais il me semble préférable de n'appliquer le trémolo qu'une fois le signal "au complet" (réverbe et/ou drive). :think:
Sur V1a, tu vas envoyer le trémolo dans l'étage drive (et aussi dans la réverbe): le résultat risque d'être curieux.
Sur V1b, tu l'envoies dans la réverbe: pas certain que le résultat soit satisfaisant et sans doute différent du trémolo appliqué en sortie de réverbe.
dilet
Avatar du membre
Zazman
G5 optimiseur
G5 optimiseur
Messages : 413
Enregistré le : 31 août 2006, 2:00
Contact :

Re: Projet ampli cathode bias (double PP EL84/PP 6L6)

Message non lu par Zazman »

Sur ce schéma, la sortie du VTL5Cx n'est pas montée comme sur ton schéma; peut-être une erreur de dessin sur ton schéma ?
Le câblage indiqué me semble le bon (sortie branchée entre masse et curseur du depth).
Oui, tu as raison, c'était bien une erreur de report de ma part du schémas de JPtrol sur mon schéma général. Je l'ai corrigée. Heureusement, j'ai monté le trémolo en regardant son schéma donc il est fonctionnel, même si le niveau de sortie du LFO et la course du depth exploitable restent faiblards. Je vais tester la génération du LFO avec d'autres capas, les moutardes sont peut-être tout simplement rincées.
Si ça baisse trop en sortie, voir si tu peux obtenir un peu plus de signal en sortie du canal clean (il y en a en réserve sur le drive !).
Je me creuse la tête pour savoir comment obtenir plus de signal seulement sur le canal clean : je pensais baisser la valeur de la Rc de V1b de 1k5 à 1k2 par exemple mais ça va également augmenter le signal du canal drive... Peut-être avais-tu en tête quelque chose d'autre ?

J'ai fait hier soir le test du mixer trémolo post master avec 100k, avant de lire ton post, ce qui me gène un peu dans ce montage c'est la nécessité d'avoir 2 mixers en série (470k pour mixer le wet/reverb en amont du master) puis 220k ou 470k comme tu le préconises en aval du Master pour mixer le trémolo. Le son perd de la brillance, de la clarté. Si je n'arrive pas à optimiser le niveau de sortie du trémolo ou à accentuer le gain du canal clean, je pense que je vais laisser le montage en l'état, c'est un compromis "acceptable", car comme tu l'évoques, je règle le trémolo assez légèrement.

D'autre part, hier, j'ai aussi modifié le repiquage d'entrée de la reverb directement à l'anode de la V1b et c'est beaucoup mieux :)
dilet
G5 optimiseur
G5 optimiseur
Messages : 312
Enregistré le : 31 janv. 2023, 0:06
Localisation : Lyon

Re: Projet ampli cathode bias (double PP EL84/PP 6L6)

Message non lu par dilet »

Zazman a écrit :... le niveau de sortie du LFO et la course du depth exploitable restent faiblards. Je vais tester la génération du LFO avec d'autres capas...
Très rapidement, au cas où tu travailles sur ton ampli ce soir, il me semble que le manque d'efficacité du LFO peut venir de l'utilisation d'un VTL5C3 au lieu du VTL5C1: à courant de LED donné, la résistance est plus importante (et la pente différente).
Avant de démonter les condos, essaye peut-être de réduire la valeur de la résistance de la LED du VTL de 470K à 330K, 220K ou 150K (le VTL supporte 40mA dans la LED, on est loin du maximum): la résistance en sortie va diminuer et l'effet devrait être plus marqué.
Je te fais une réponse plus complète plus tard...
Complément:
... j'ai aussi modifié le repiquage d'entrée de la reverb directement à l'anode de la V1b et c'est beaucoup mieux :)
Tu veux dire V1a (sur ton schéma, c'était déjà en V1b) ?
Sur le G5 20th, c'est repris en sortie de V1a.
A ce propos, je ne sais pas si tu as lu les discussions sur les SiverMica (viewtopic.php?p=104661&hilit=silver+mica#p104661) ?
Dans le cas où tu aurais mis des SilverMica dans les TS pour les aigus (100pF en clean et 360pF en drive), il n'est pas bon qu'ils soient soumis en permanence à la HT (bien qu'ils la supportent a priori), cela les fait vieillir prématurément.
Dans le G5 20th, jptrol a inséré un 100nF entre l'anode de V1a et le TS pour supprimer la HT sur le SilverMica du TS. Tu as les détails dans le topic en question.
Je me creuse la tête pour savoir comment obtenir plus de signal seulement sur le canal clean ...
Autant je me sens "autorisé" à donner des conseils "électroniques" (c'est ma branche), autant, pour les schémas et la fabrication d'amplis à lampes, je suis encore novice (mais je me soigne, sur ce forum entre autres :wink:), mes suggestions sont donc sujettes à caution...
Je te propose deux pistes (en considérant que l'on ne change pas le nombre de lampes en place):
- déplacer le 2° commutateur clean/drive après V1b (est-ce possible ?) permettrait d'ajouter du gain en clean sans en ajouter en drive (il faudrait alors moins atténuer la sortie du canal drive, ce qui ne serait pas plus mal par rapport au bruit),
- en complément, est-il nécessaire d'utiliser 2 triodes pour l'étage drive ? on pourrait ainsi en récupérer une pour un étage "tampon" avant le PI: mélange clean/drive et réverbe avant (grille) et trémolo après (dans un pont diviseur entre l'anode et la masse) avec master "classique" 1M branché sur le point milieu.
L'inconvénient de la seconde "solution" (s'il est possible de créer le drive avec une seule triode), c'est qu'elle remet en cause une partie de ton schéma (et donc du montage) alors que tu en étais presque à la "mise en boite"; peut-être un peu trop radical ? :think:
dilet
Avatar du membre
Zazman
G5 optimiseur
G5 optimiseur
Messages : 413
Enregistré le : 31 août 2006, 2:00
Contact :

Re: Projet ampli cathode bias (double PP EL84/PP 6L6)

Message non lu par Zazman »

Tout d'abord, merci toutes ces infos très intéressantes !! :)
essaye peut-être de réduire la valeur de la résistance de la LED du VTL de 470K à 330K, 220K ou 150K (le VTL supporte 40mA dans la LED, on est loin du maximum): la résistance en sortie va diminuer et l'effet devrait être plus marqué.
Yep, j'essaye ça en priorité ! Si je peux gagner un peu en profondeur du trémolo, ça serait top
Tu veux dire V1a (sur ton schéma, c'était déjà en V1b) ?
Sur le G5 20th, c'est repris en sortie de V1a.
Non je parlais bien de la V1b parce que j'avais fait la modif sur mon schéma avant de l'avoir testé...
Si je reprends la reverbe sur la v1a, en mode drive, j'aurai du signal clean dans la reverbe et c'est très moche, j'ai testé.
Dans le G5 20th, jptrol a inséré un 100nF entre l'anode de V1a et le TS pour supprimer la HT sur le SilverMica du TS. Tu as les détails dans le topic en question.

Oui très intéressant et d'ailleurs mon schéma dans une version précédente comportait une capa de 22nf avant le TS, je l'ai virée mais à voir pour une 100nf. J'ai aussi quelques styroflex d'antan à tester à la place des silver mica des deux TS.
déplacer le 2° commutateur clean/drive après V1b
Alors, c'était le cas au départ du projet mais dans ce cas, le signal saturé traverse 3 triodes (V1a, V2a, V2b) et sa phase se retrouve donc inversée par rapport au signal clean qui ne traverse que 2 triodes. D'où le conseil de Rimlock d'inclure la V1b dans le circuit de drive pour retrouver la bonne polarité en faisant transiter le signal par les 4 triodes. Et effectivement, cela se ressent au niveau du son saturé et même du jeu, même si ça a posé un problème de déséquilibre des niveaux drive/ clean pour lequel tu as trouvé la solution ;)
en complément, est-il nécessaire d'utiliser 2 triodes pour l'étage drive ?
Avec les deux triodes, j'obtiens une plage de saturation me permettant de jouer du blues au rock bien péchu.
Je compte utiliser mon ampli en groupe lorsque nous jouons dans des bars, clubs sans beaucoup d'espace (concept bien connu du guitariste garde barrière ou comment lever le manche de ta guitare pour laisser passer les gens qui vont aux toilettes...) en bref j'ai besoin de polyvalence dans un petit combo.
peut-être un peu trop radical ? :think:
A ce stade du projet, oui un peu ;) mais ton idée est intéressante en tout cas, j'y adhère sur le principe car effectivement ça boosterait le canal clean mais je n'ai pas les connaissances suffisantes pour développer un canal drive sur une seule triode qui permette d'atteindre une saturation aussi importante. Je ne sais pas si c'est possible et dans quelles conditions on peut pousser une demie 12ax7 dans ses derniers retranchements, et comment ça sonne in fine.

A retenir de mes derniers tests et évolutions d'hier soir :
- effet positif de la prise d'entrée reverbe sur l'anode V1b : Modif mixer dry/reverb (moins perturbant sur le son) -> R 220k // C 10pf
- Pot de depth trémolo 500k -> 1M (référencement masse plus cohérent -> même "profondeur du son" trémolo à zéro ou à fond)

Schéma V6.4 à jour :
JF Deluxe reverb_v6.4.pdf
(92.16 Kio) Téléchargé 156 fois
dilet
G5 optimiseur
G5 optimiseur
Messages : 312
Enregistré le : 31 janv. 2023, 0:06
Localisation : Lyon

Re: Projet ampli cathode bias (double PP EL84/PP 6L6)

Message non lu par dilet »

Merci également pour tes retours détaillés; c'est très instructif.
Zazman a écrit :... c'était le cas au départ du projet mais dans ce cas, le signal saturé traverse 3 triodes (V1a, V2a, V2b) et sa phase se retrouve donc inversée par rapport au signal clean qui ne traverse que 2 triodes ...
Je n'avais pas pensé au problème du déphasage qui doit en effet être le même sur le canal clean et le canal drive puisqu'on mélange ce signal avec celui de la réverbe.
Pour le canal drive, si j'ai bien compris le principe, une triode sert à avoir du gain "normalement" et l'autre à générer des harmoniques (en saturant plus vite sur une alternance du signal que sur l'autre); pas certain que l'on puisse faire les deux choses en même temps de manière satisfaisante pour l'oreille... De toute façon, la question est réglée ici par la nécessité d'avoir des signaux clean et drive en phase !
EDIT: En prenant l'entrée de la réverbe après V1b, donc après le deuxième commutateur clean/drive, je ne vois pas pourquoi ça poserait un problème (les deux canaux clean et drive ne sont pas actifs en même temps). :think:

Du coup, il faut espérer que la modification du courant de la LED du VTL soit payante: ça va changer le comportement du trémolo, mais le résultat sera-t-il meilleur pour autant ?
... en bref j'ai besoin de polyvalence dans un petit combo.
Pour m'être penché sur la question pour mon projet de G5 20th, le "petit combo polyvalent" est effectivement un monde de compromis... :mrgreen:
dilet
Avatar du membre
Zazman
G5 optimiseur
G5 optimiseur
Messages : 413
Enregistré le : 31 août 2006, 2:00
Contact :

Re: Projet ampli cathode bias (double PP EL84/PP 6L6)

Message non lu par Zazman »

En prenant l'entrée de la réverbe après V1b, donc après le deuxième commutateur clean/drive, je ne vois pas pourquoi ça poserait un problème (les deux canaux clean et drive ne sont pas actifs en même temps).
Je ne comprends pas ce que tu veux dire, car c'est bien le cas, je prélève le signal reverbe à l'anode de la v1b, donc après le switch clean/drive.
ce que je disais, c'est que si je prélevais le signal réverbe à la V1a, alors dans les deux cas (canal clean/canal drive sélectionné) alors le signal qui transite dans la reverbe serait toujours un son clean, et après test, ce n'est pas satisfaisant lorsque le canal drive est enclenché.

Je me suis peut-être mal exprimé.

Avec la solution V1b retenue, on peut même imaginer le cas de figure ou les deux canaux peuvent être actifs en même temps, et ça fonctionne toujours.

notre échange précédent sur le sujet :
Tu veux dire V1a (sur ton schéma, c'était déjà en V1b) ?
Sur le G5 20th, c'est repris en sortie de V1a.

Non je parlais bien de la V1b parce que j'avais fait la modif sur mon schéma avant de l'avoir testé...
Si je reprends la reverbe sur la v1a, en mode drive, j'aurai du signal clean dans la reverbe et c'est très moche, j'ai testé.
Répondre