[G5] Sifflement canal higain
-
NinjaLapin38
- G5 bidouilleur

- Messages : 13
- Enregistré le : 25 févr. 2016, 15:50
[G5] Sifflement canal higain
Bonjour,
J'ai fini mon G5 avec canal higain il y a quelques semaines. Tout marche très bien, le clean est super de même que la disto, et j'en suis très content !
J'ai par contre un gros problème de sifflement dès qu'une limite gain/volume est franchie. En gros, plus je monte le gain, plus le sifflement apparaît tôt sur la course du potard volume. Le filtrage TS a aussi une influence sur le moment de l'amorçage (plus je baisse les aigu, plus ça apparaît tard).
Je vous fait un rapide listing des autres symptômes :
-Le sifflement apparaît aussi sans HP ! Ca siffle dans le chassis mais faut tendre l'oreille.
-En approchant une pointe de touche du voltmètre de la grille de la 1ere triode (sur l'entrée quoi), l'accrochage se fait plus tard.
-Les fils libres du transfo de sortie sont assez près du socket de la première triode/triode de pilotage de la pentode. Quand je les bouge, le moment d'apparition du sifflement est changé.
-La tension AC sur la charge avant hiss est de environ 200mV, et elle monte à 4.5V sur la charge 8 Ohms (ça commence à chauffer bien comme il faut).
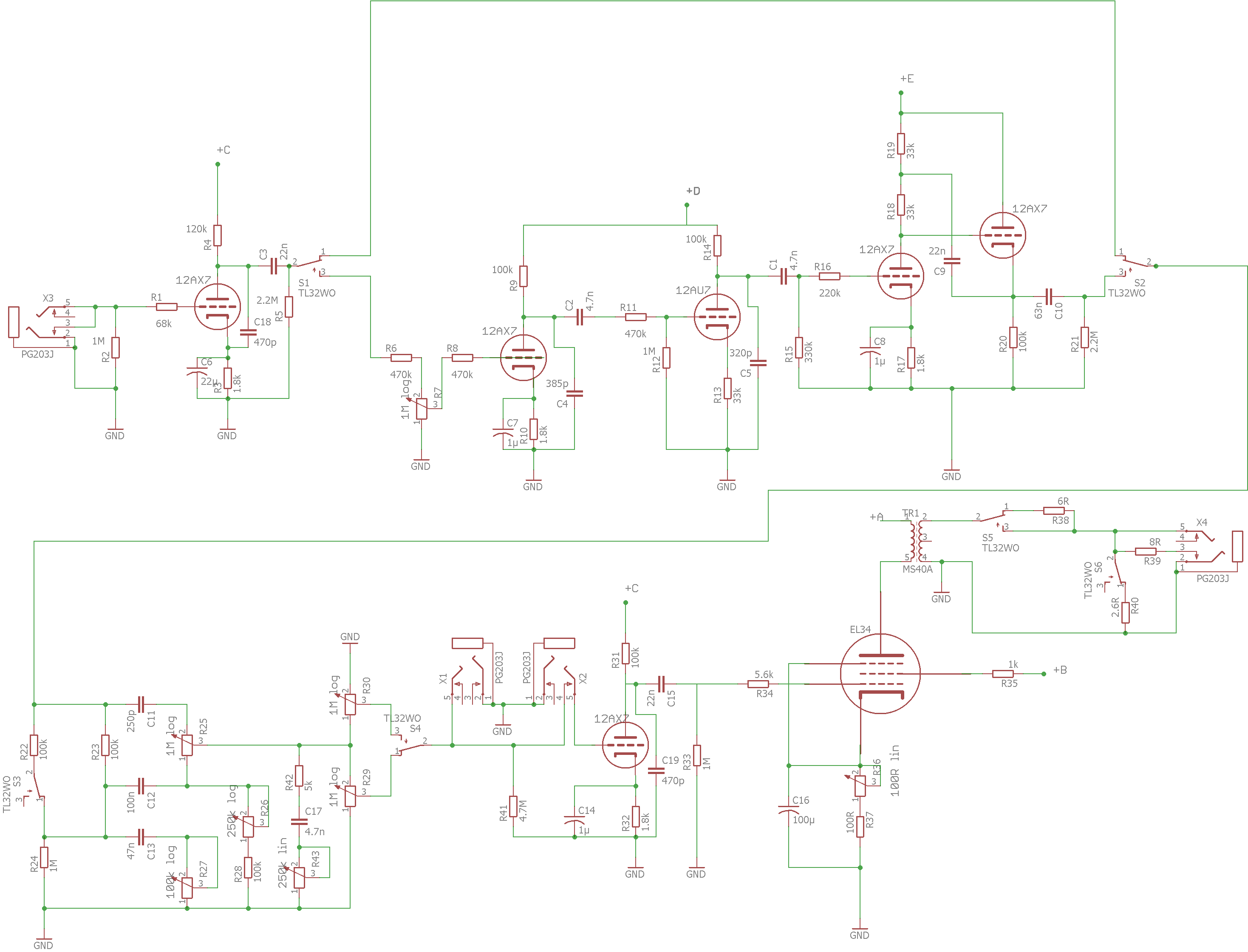
Schémas preamp/alim : Mon relevé de tensions :
Secteur : 233V
+A : 286V
+B : 273V
+C : 234V
+D : 245V
+E : 225V
Chauffage : 6.22V
Oui j'ai beaucoup de sources d'alim' parce que j'ai pensé qu'il valait mieux alimenter les lampes de manière séparées (ça peut pas faire de mal).
A noter aussi que je ne peux pas faire les mesures de tension à vide, car 2 de mes condos d'alim sont limités à 400VDC. La tension à vide risque donc de les faire claquer.
Je pense (au vu des symptômes) que c'est un accrochage EM. J'ai recommander du cable blindé pour isoler quelques connexions un peu faibles. Je vous tiendrai au courant des évolutions !
Merci d'avance pour vos conseils/remarques !
J'ai fini mon G5 avec canal higain il y a quelques semaines. Tout marche très bien, le clean est super de même que la disto, et j'en suis très content !
J'ai par contre un gros problème de sifflement dès qu'une limite gain/volume est franchie. En gros, plus je monte le gain, plus le sifflement apparaît tôt sur la course du potard volume. Le filtrage TS a aussi une influence sur le moment de l'amorçage (plus je baisse les aigu, plus ça apparaît tard).
Je vous fait un rapide listing des autres symptômes :
-Le sifflement apparaît aussi sans HP ! Ca siffle dans le chassis mais faut tendre l'oreille.
-En approchant une pointe de touche du voltmètre de la grille de la 1ere triode (sur l'entrée quoi), l'accrochage se fait plus tard.
-Les fils libres du transfo de sortie sont assez près du socket de la première triode/triode de pilotage de la pentode. Quand je les bouge, le moment d'apparition du sifflement est changé.
-La tension AC sur la charge avant hiss est de environ 200mV, et elle monte à 4.5V sur la charge 8 Ohms (ça commence à chauffer bien comme il faut).
Schémas preamp/alim : Mon relevé de tensions :
Secteur : 233V
+A : 286V
+B : 273V
+C : 234V
+D : 245V
+E : 225V
Chauffage : 6.22V
Oui j'ai beaucoup de sources d'alim' parce que j'ai pensé qu'il valait mieux alimenter les lampes de manière séparées (ça peut pas faire de mal).
A noter aussi que je ne peux pas faire les mesures de tension à vide, car 2 de mes condos d'alim sont limités à 400VDC. La tension à vide risque donc de les faire claquer.
Je pense (au vu des symptômes) que c'est un accrochage EM. J'ai recommander du cable blindé pour isoler quelques connexions un peu faibles. Je vous tiendrai au courant des évolutions !
Merci d'avance pour vos conseils/remarques !
Re: [G5] Sifflement canal higain
Il vaut mieux éviter que ces composants soient proches. D'ailleurs, je serais curieux de connaître l'implantation des éléments sur ton châssis car il n'est pas courant d'avoir l'OT et V1 proches l'un de l'autreLes fils libres du transfo de sortie sont assez près du socket de la première triode/triode de pilotage de la pentode.
C'est au niveau de l'OT probablement.Ca siffle dans le chassis mais faut tendre l'oreille.
Plutôt de l'oscillation causée par un chemin non prévu de feedback positif.Je pense (au vu des symptômes) que c'est un accrochage EM
Une petite photo (pas floue) de l'intérieur du châssis peu aider aussi.
-
NinjaLapin38
- G5 bidouilleur

- Messages : 13
- Enregistré le : 25 févr. 2016, 15:50
Re: [G5] Sifflement canal higain
Merci pour le coup de main !
Je ferai une photo de l'intérieur cet aprem si j'ai le temps. Par contre je ne suis pas fier de l'aspect. On dirait un plat de spaghettis (en moins bien rangé).
Le feedback positif ne peut pas être détecté directement sur le schéma ?
Si l'OT est proche du socket de la première lampe, c'est parce qu'il s'agit du chassis de base du G5. Donc avec 3 lampes de préampli + la pentode, ça commence à être un peu serré
. J'ai donc préféré éloigner la première triode au maximum du PT pour éviter de trop amplifier les parasites qu'il génère.
Je ferai une photo de l'intérieur cet aprem si j'ai le temps. Par contre je ne suis pas fier de l'aspect. On dirait un plat de spaghettis (en moins bien rangé).
Le feedback positif ne peut pas être détecté directement sur le schéma ?
Si l'OT est proche du socket de la première lampe, c'est parce qu'il s'agit du chassis de base du G5. Donc avec 3 lampes de préampli + la pentode, ça commence à être un peu serré
Re: [G5] Sifflement canal higain
Spaghettis= risque de feedback non souhaité. La première chose à faire avant de blinder, c'est de raccourcir et ranger tes câbles bien comme il faut. C'est-à-dire plaquer ce qui véhicule de la tension ou un courant élevé contre les parois du châssis; torsader le chauffage filament, voir les câbles du PT, ça peut pas faire de mal; faire en sorte que les câbles véhiculant le signal croisent perpendiculairement (ou presque) les câbles véhiculant tension et courant élevés (typiquement : HT, filament, OT).On dirait un plat de spaghettis (en moins bien rangé).
Le feedback positif ne peut pas être détecté directement sur le schéma ?
-
NinjaLapin38
- G5 bidouilleur

- Messages : 13
- Enregistré le : 25 févr. 2016, 15:50
Re: [G5] Sifflement canal higain
Ah ok ! Je croyais que tu parlais d'un feedback direct !
Bon je vais appliquer tes conseils, et je post si j'ai du nouveau.
Merci pour ton temps !
Bon je vais appliquer tes conseils, et je post si j'ai du nouveau.
Merci pour ton temps !
Re: [G5] Sifflement canal higain
Bien faire attention au niveau de la boucle aussi : blinder les fils qui vont au jack, et ajouter une résistance de grille sur la 12AX7 suivante ne feront pas de mal 
Au passage, le montage autour du CF fait quoi au juste ? Je sais que j'ai déjà vu un truc dans le genre, mais pas moyen de me rappeler, et intuitivement j'y vois un gros feedback positif, justement...
Au passage, le montage autour du CF fait quoi au juste ? Je sais que j'ai déjà vu un truc dans le genre, mais pas moyen de me rappeler, et intuitivement j'y vois un gros feedback positif, justement...
-
NinjaLapin38
- G5 bidouilleur

- Messages : 13
- Enregistré le : 25 févr. 2016, 15:50
Re: [G5] Sifflement canal higain
Pour le blindage, c'est fait, j'ai vu trop de posts qui rapportaient du hum venant de la bouclea-wai a écrit :Bien faire attention au niveau de la boucle aussi : blinder les fils qui vont au jack, et ajouter une résistance de grille sur la 12AX7 suivante ne feront pas de mal
C'est un bootstrap, c'est sensé conserver un gain élevé (contrairement à un CF classique) en conservant les avantages du CF. Il y a ce pdf qui en parle bien qui traine sur le site : http://www.projetg5.com/Articles/Bootst ... tstrap.pdfa-wai a écrit :Au passage, le montage autour du CF fait quoi au juste ? Je sais que j'ai déjà vu un truc dans le genre, mais pas moyen de me rappeler, et intuitivement j'y vois un gros feedback positif, justement...
Pour la résistance de grille ça vaut le coup... si j'arrive à monter assez le son sans siffler ! (au niveau max sans sifflement la dernière 12AX7 ne sature pas)
Au passage, la photo de mon cablage (oui je sais c'est horrible
http://www.hostingpics.net/viewer.php?i ... MG6286.jpg
Re: [G5] Sifflement canal higain
OK, donc :
1. Merci pour le lien vers le doc
2. Normal que ça oscille vu le cablage
3. La résistance de grille, c'est tout le temps, même quand ça ne sature pas : elle sert justement à couper un peu les extrêmes aigus pour éviter les oscillations.
1. Merci pour le lien vers le doc
2. Normal que ça oscille vu le cablage
3. La résistance de grille, c'est tout le temps, même quand ça ne sature pas : elle sert justement à couper un peu les extrêmes aigus pour éviter les oscillations.
-
NinjaLapin38
- G5 bidouilleur

- Messages : 13
- Enregistré le : 25 févr. 2016, 15:50
Re: [G5] Sifflement canal higain
Oui je pensais que dans le pire des cas j'aurais du hum :/
Et j'avais pas pensé à l'effet miller... A tester donc !
Et pour résoudre le problème, je suis sensé refaire tout le cablage c'est ça ? J'aurais préféré trouver l'endroit qui accroche et ne recabler que celui là, parce que je vais y passer 1 moi sinon
Et j'avais pas pensé à l'effet miller... A tester donc !
Et pour résoudre le problème, je suis sensé refaire tout le cablage c'est ça ? J'aurais préféré trouver l'endroit qui accroche et ne recabler que celui là, parce que je vais y passer 1 moi sinon
Re: [G5] Sifflement canal higain
Malheureusement, un cablage pareil pour du high gain, ça ne fonctionne pas des masses... Tu ne seras pas le premier à avoir réalisé une 1ère version "spaghetti" avant de tout reprendre à zéro pour faire un truc bien propre 
Exemple en images : en haut, ça oscille, en bas, plus du tout


(c'est pas vraiment le même ampli, j'avais pas de photos des tripes de celui du bas avant la refonte, mais ça illustre bien)
Exemple en images : en haut, ça oscille, en bas, plus du tout


(c'est pas vraiment le même ampli, j'avais pas de photos des tripes de celui du bas avant la refonte, mais ça illustre bien)
-
NinjaLapin38
- G5 bidouilleur

- Messages : 13
- Enregistré le : 25 févr. 2016, 15:50
Re: [G5] Sifflement canal higain
Oui c'est clair que c'est propre.
Bon je pense que j'ai suffisamment d'éléments pour continuer tout seul.
Merci à vous pour le coup de main et les conseils !
Je vous tiendrai au courant des évolutions !
Bon je pense que j'ai suffisamment d'éléments pour continuer tout seul.
Merci à vous pour le coup de main et les conseils !
Je vous tiendrai au courant des évolutions !
Re: [G5] Sifflement canal higain
Si ça peut aider, mes quelques règles perso :
- tout ce qui va aux relais, aux potars de gain ou aux grilles des tubes de préamp => blindé (idem pour les cables de signal traversant le chassis)
- les résistances de grille (y compris celles de g2 sur le poweramp) toujours directement soudées aux supports de lampes
- chercher le layout qui limitera aux maximum la longueur des fils et les croisements entre eux
- mettre les condos d'alim du préamp au plus près des composants qu'ils alimentent, et donc directement sur la plaque préamp
- relier la masse au chassis à un seul endroit (au plus proche du jack d'entrée pour ma part)
- tout les fils qui baladent de l'alim AC (chauffage et enroulements du transfo d'alim) doivent être torsadé 2 par 2 et collés au chassis (chauffage) ou dans une zone suffisamment éloignée du préamp (transfo d'alim)
- raccourcir au maximum les fils des transfos (mais en y réfléchissant à 3 fois avant de couper, parce qu'on fait quand même facilement des conneries)
Mais la règle NUMBER ONE, c'est : prend un papier et un crayon, et dessine ton layout complet, avec toutes les connexions nécessaires, en essayant d'obtenir un résultat nickel et quasi-impossible à optimiser.
Recommence autant de fois qu'il faudra, et essaie d'y coller le plus possible quand tu referas ton cablage (qui, finalement, ira assez vite s'il est bien préparé, tu verras
)
- tout ce qui va aux relais, aux potars de gain ou aux grilles des tubes de préamp => blindé (idem pour les cables de signal traversant le chassis)
- les résistances de grille (y compris celles de g2 sur le poweramp) toujours directement soudées aux supports de lampes
- chercher le layout qui limitera aux maximum la longueur des fils et les croisements entre eux
- mettre les condos d'alim du préamp au plus près des composants qu'ils alimentent, et donc directement sur la plaque préamp
- relier la masse au chassis à un seul endroit (au plus proche du jack d'entrée pour ma part)
- tout les fils qui baladent de l'alim AC (chauffage et enroulements du transfo d'alim) doivent être torsadé 2 par 2 et collés au chassis (chauffage) ou dans une zone suffisamment éloignée du préamp (transfo d'alim)
- raccourcir au maximum les fils des transfos (mais en y réfléchissant à 3 fois avant de couper, parce qu'on fait quand même facilement des conneries)
Mais la règle NUMBER ONE, c'est : prend un papier et un crayon, et dessine ton layout complet, avec toutes les connexions nécessaires, en essayant d'obtenir un résultat nickel et quasi-impossible à optimiser.
Recommence autant de fois qu'il faudra, et essaie d'y coller le plus possible quand tu referas ton cablage (qui, finalement, ira assez vite s'il est bien préparé, tu verras
-
NinjaLapin38
- G5 bidouilleur

- Messages : 13
- Enregistré le : 25 févr. 2016, 15:50
Re: [G5] Sifflement canal higain
Ok, merci pour les conseils, je prend note !
- chanmix51
- G5 optimiseur

- Messages : 462
- Enregistré le : 14 févr. 2013, 12:46
- Localisation : Nantes (44)
Re: [G5] Sifflement canal higain
+1000a-wai a écrit : Mais la règle NUMBER ONE, c'est : prend un papier et un crayon, et dessine ton layout complet, avec toutes les connexions nécessaires, en essayant d'obtenir un résultat nickel et quasi-impossible à optimiser.
Recommence autant de fois qu'il faudra, et essaie d'y coller le plus possible quand tu referas ton cablage (qui, finalement, ira assez vite s'il est bien préparé, tu verras)
Amicalement,
Grégoire

