Mars 2004 - Mars 2021

G5 15th Anniversary : 2x12AX7, 1x12DW7 et 1xEL34 avec atténuateur, réverbe sans transfo et boucle d'effets.
Avatar du membre
McColson
Admin du site
Admin du site
Messages : 8072
Enregistré le : 07 nov. 2004, 1:00
Localisation : La Celle sur Morin
Contact :

Mars 2004 - Mars 2021

Message non lu par McColson »

Salut Tout le monde,

Mars 2004 : 1er G5 et début de l'aventure !

Mars 2021 ? Surement pas la fin ;-)

teaser_1
teaser_1
teaser1.png (4.93 Kio) Vu 32423 fois
Rimlock
G5 guru
G5 guru
Messages : 1206
Enregistré le : 17 juil. 2018, 19:48
Localisation : pas trop loin de l'Océan

Re: Mars 2004 - Mars 2021

Message non lu par Rimlock »

Il y a le choix : cathodyne, cascode... ? Faudrait voir l'ensemble... :think:
Et de deux ! Merci les Bleus :lol:
Avatar du membre
bilbo_moria
Don Bilbo de la Vega
Messages : 7497
Enregistré le : 15 déc. 2004, 1:00
Localisation : Tinteniac (35)

Re: Mars 2004 - Mars 2021

Message non lu par bilbo_moria »

:banana:
Avatar du membre
McColson
Admin du site
Admin du site
Messages : 8072
Enregistré le : 07 nov. 2004, 1:00
Localisation : La Celle sur Morin
Contact :

Re: Mars 2004 - Mars 2021

Message non lu par McColson »

Rimlock a écrit : 10 mars 2021, 23:50 Il y a le choix : cathodyne, cascode... ? Faudrait voir l'ensemble... :think:
Pas mal mais non 😉
La suite dans quelques jours... 😉
Avatar du membre
Pote Gui
G5 Team
G5 Team
Messages : 4472
Enregistré le : 15 mai 2012, 11:07
Localisation : Lyon (69)

Re: Mars 2004 - Mars 2021

Message non lu par Pote Gui »

Ouh lala, le chef nous fait une surprise ?? Il nous a pondu un nouveau schéma d'un montage testé et approuvé qui déchire ?
Ben un peu comme Rimlock, je dirais un CF qui attaque un TS. Mais comme c'est V2a, ça me semble arriver tard dans la logique d'un préamp standard...
Rimlock
G5 guru
G5 guru
Messages : 1206
Enregistré le : 17 juil. 2018, 19:48
Localisation : pas trop loin de l'Océan

Re: Mars 2004 - Mars 2021

Message non lu par Rimlock »

Montres-en un peu plus ! :roll:
Et de deux ! Merci les Bleus :lol:
Avatar du membre
jptrol
G5 Team
G5 Team
Messages : 1472
Enregistré le : 13 mars 2006, 1:00
Localisation : Nord
Contact :

Re: Mars 2004 - Mars 2021

Message non lu par jptrol »

Pote Gui a écrit : 11 mars 2021, 17:55 Ouh lala, le chef nous fait une surprise ?? Il nous a pondu un nouveau schéma d'un montage testé et approuvé qui déchire ?
Ben un peu comme Rimlock, je dirais un CF qui attaque un TS. Mais comme c'est V2a, ça me semble arriver tard dans la logique d'un préamp standard...
Ah, Ah, Pote Gui tu as accusé réception du schéma le 1er avril 2019 , c'était un poisson ?
jptrol
______________________________________________
Avatar du membre
McColson
Admin du site
Admin du site
Messages : 8072
Enregistré le : 07 nov. 2004, 1:00
Localisation : La Celle sur Morin
Contact :

Re: Mars 2004 - Mars 2021

Message non lu par McColson »

#Teaser 2 #tubeamp #newamp

Une alim qui en a sous le coude 😉
Teaser 2
Teaser 2
Rimlock
G5 guru
G5 guru
Messages : 1206
Enregistré le : 17 juil. 2018, 19:48
Localisation : pas trop loin de l'Océan

Re: Mars 2004 - Mars 2021

Message non lu par Rimlock »

C'est beau... sur l'écran ! Mais dans la vraie vie ça donne plutôt ça :

Image

:jsor:
Et de deux ! Merci les Bleus :lol:
Avatar du membre
McColson
Admin du site
Admin du site
Messages : 8072
Enregistré le : 07 nov. 2004, 1:00
Localisation : La Celle sur Morin
Contact :

Re: Mars 2004 - Mars 2021

Message non lu par McColson »

Je comprends tes doutes mais pas de ça chez nous ;-)
teaser2.jpg
Avatar du membre
Pote Gui
G5 Team
G5 Team
Messages : 4472
Enregistré le : 15 mai 2012, 11:07
Localisation : Lyon (69)

Re: Mars 2004 - Mars 2021

Message non lu par Pote Gui »

Ah mais c'est la carte d'alim du G5 10th finalisée ça, non ?
Avatar du membre
McColson
Admin du site
Admin du site
Messages : 8072
Enregistré le : 07 nov. 2004, 1:00
Localisation : La Celle sur Morin
Contact :

Re: Mars 2004 - Mars 2021

Message non lu par McColson »

10,11, 12, 13, 14, 15th .... hum oui ;-)
Avatar du membre
McColson
Admin du site
Admin du site
Messages : 8072
Enregistré le : 07 nov. 2004, 1:00
Localisation : La Celle sur Morin
Contact :

Re: Mars 2004 - Mars 2021

Message non lu par McColson »

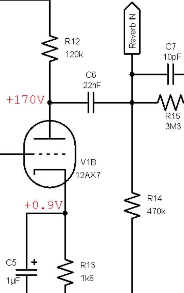
Teaser 3
Teaser #3
Teaser #3
Du coup avec déjà ces infos, vous pouvez en déduire 2-3 choses (attention aux petits détails 😉)
Avatar du membre
Celmo
MI God !
MI God !
Messages : 559
Enregistré le : 16 août 2005, 2:00
Localisation : Paris
Contact :

Re: Mars 2004 - Mars 2021

Message non lu par Celmo »

Ca sentirait pas les pieds d'un ADN de DeluxeReverb ou PrincetonReverb? , (la 3M / 10pF est assez flagrante)
Et pendant qu'Elvis, Miles Davis...
Avatar du membre
McColson
Admin du site
Admin du site
Messages : 8072
Enregistré le : 07 nov. 2004, 1:00
Localisation : La Celle sur Morin
Contact :

Re: Mars 2004 - Mars 2021

Message non lu par McColson »

Y'a un peu de ça en effet ! 😉👍🏻
Répondre