C'est parti d'un préamp pour basse (pas trop difficile), ça a évolué en "tu peux mettre une entrée micro" puis "tu peux ajouter une alim phantom" etc.
L'engrenage fatal ...
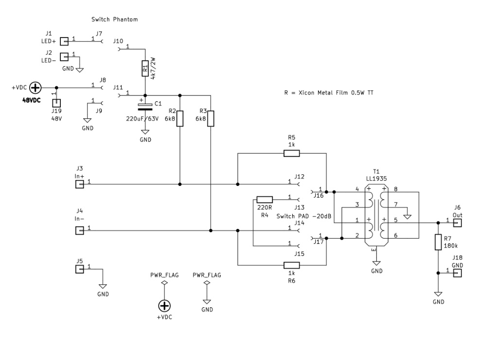
Il y a quelques années, j'avais fait (sur commande) un preamp pour basse, basé sur un préamp Alembic (qui est pile poil le schéma d'un Fender Dual Showman, mais j'avais modifié le TS pour offrir plus de medium à la demande du client).louphil a écrit : 02 janv. 2021, 0:30 Yeap, je vais suivre ça attentivement, moi aussi .... J'en avais bien fait un, mais c'était un kit Madamp . Juste de "l'assemblage", sans étape conception, donc ...
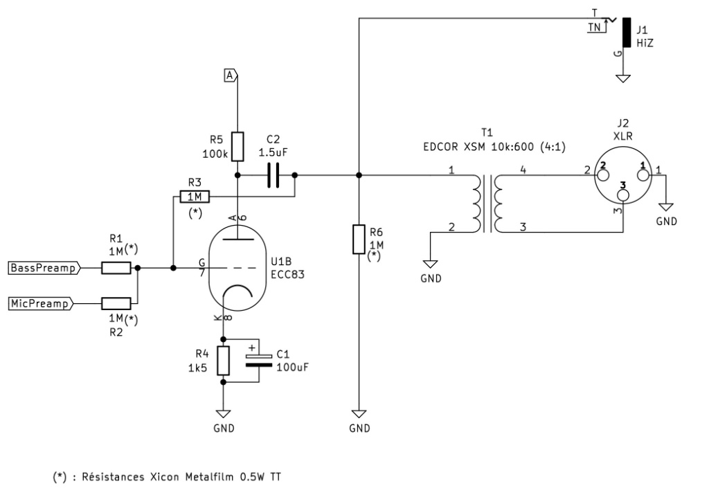
Est-il dédié basse avec option micro, ou bien doit-il devenir generaliste ?

Ce peut être déroutant car c'est du code (perso, j'aime bien ça me rappelle mes années de programmation), par opposition à d'autres outils orientés souris et drag n drop (je simplifie, of course)chanmix51 a écrit : 05 janv. 2021, 9:52 OpenScad … je ne connaissais pas … ça a l'air trop bienmerci mille fois !
Amicalement,
Grégoire

Macroscopiquement, non pas trop difficile (en gros, ça ressemble à un potard par exemple, sans être parfaitement représenté)Pote Gui a écrit : 05 janv. 2021, 12:40 Ça doit être coton de coder les boutons, switches, etc, ... non ?
