Bonjour.
Question de novice :
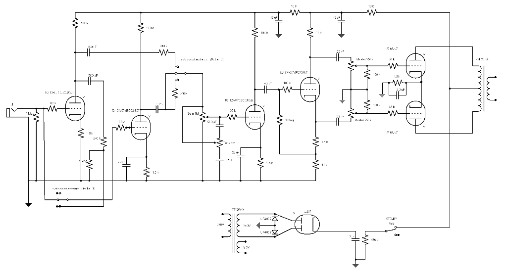
Pour quelle raison n'y a t il pas de capa en parallèle de la résistance de cathode du premier tube?
J'imagine que du coup le gain est plus faible, mais est ce que cela améliore le rapport signal/bruit pour autant?
Ou y a t il une autre motivation?
Merci
http://www.projetg5.com/phpbb3/download ... &mode=view
Micro tweed deluxe
-
chevaliernoir
- G5 bidouilleur

- Messages : 13
- Enregistré le : 27 avr. 2021, 12:47
-
franfranky
- G5 optimiseur

- Messages : 369
- Enregistré le : 09 déc. 2013, 11:40
Re: Micro tweed deluxe
Effectivement l'objectif est d'avoir moins de gain pour garder plus de réserve en clean sur le canal "cool". Avec ça marche aussi mais ça sature plus vite la v2, ceci dit je pourrais refaire un test avec pour essayer de calmer un peu les basses sur ce canal avec un condo de faible valeur
-
franfranky
- G5 optimiseur

- Messages : 369
- Enregistré le : 09 déc. 2013, 11:40
Re: Micro tweed deluxe
Et voila le Jensen P10 blackbird qui arrive.
au déballage, c'est un beau bébé de plus de 3 kilos, avec une grosse cloche au fesse.

Etape une je retire le cache pour faire passer le HP dans mon ampli, c'est limite!

deuxième temps, je branche ma gratte. on s'éloigne du son british pour revenir sur quelques choses de plus américain. Première impression flagrante: basse très présente et punchy, sonorité très ouverte, grosse réaction au jeu niveau dynamique. Je monte le volume et j'ai comme l'impression de jouer sur un 1x12 voir 2x12. c'est très ample!
Les aigus sont également impressionnant, ça siffle, c'est cristallin...par rapport au greenback je suis obliger de fermer un peu la tona sur l'ampli.
je ressort mon matos et je relance un test enregistré.
https://soundcloud.com/franfranky/test-p10-blackbird
en son clair, y'a pas photos c'est plus ouvert et charnue que le greenback avec un équilibre différent dans les medium. Sur les overdrive c'est plus différents, le greenback à ce son typé brit reconnaissable entre 100, le blackbird et plus moderne, plus incisif. je vais le laisser monté pour le roder un peu mais c'est prometteur (en même temps c'est un truc assez haut de gamme, mesa le monte dans ses california tweed...).
au déballage, c'est un beau bébé de plus de 3 kilos, avec une grosse cloche au fesse.

Etape une je retire le cache pour faire passer le HP dans mon ampli, c'est limite!

deuxième temps, je branche ma gratte. on s'éloigne du son british pour revenir sur quelques choses de plus américain. Première impression flagrante: basse très présente et punchy, sonorité très ouverte, grosse réaction au jeu niveau dynamique. Je monte le volume et j'ai comme l'impression de jouer sur un 1x12 voir 2x12. c'est très ample!
Les aigus sont également impressionnant, ça siffle, c'est cristallin...par rapport au greenback je suis obliger de fermer un peu la tona sur l'ampli.
je ressort mon matos et je relance un test enregistré.
https://soundcloud.com/franfranky/test-p10-blackbird
en son clair, y'a pas photos c'est plus ouvert et charnue que le greenback avec un équilibre différent dans les medium. Sur les overdrive c'est plus différents, le greenback à ce son typé brit reconnaissable entre 100, le blackbird et plus moderne, plus incisif. je vais le laisser monté pour le roder un peu mais c'est prometteur (en même temps c'est un truc assez haut de gamme, mesa le monte dans ses california tweed...).
- bilbo_moria
- Don Bilbo de la Vega
- Messages : 7460
- Enregistré le : 15 déc. 2004, 1:00
- Localisation : Tinteniac (35)
Re: Micro tweed deluxe
C'est un peu toute la problématique du choix des HP.
Dans un ampli typé Fender et en clean, les HP "brillants" (Jensen et HP apparentés, comme les vieux CTS, et en récent les WGS G10C ou G12C) peuvent faire merveille
Et quand on passe au crunch (voire si on essaie une Fuzz), ça peut (ce n'est pas une obligation) devenir too much, voire carrément horrible : on essaie alors sur du british et ça redevient bon. Mais quand on repasse en clean, il manque quelque chose ...
Chienne de vie
Dans un ampli typé Fender et en clean, les HP "brillants" (Jensen et HP apparentés, comme les vieux CTS, et en récent les WGS G10C ou G12C) peuvent faire merveille
Et quand on passe au crunch (voire si on essaie une Fuzz), ça peut (ce n'est pas une obligation) devenir too much, voire carrément horrible : on essaie alors sur du british et ça redevient bon. Mais quand on repasse en clean, il manque quelque chose ...
Chienne de vie
Re: Micro tweed deluxe
Je n'aurais pas dit mieux...J’étais moi mème passé pendant un bon moment sur du Jensen"vintage" qui sont superbes dans un certain style, mais ces HP sont tellement colorés que les corrections deviennent plus difficiles à manier. Suis revenu à du plus Celestion et tout est rentré dans l'ordre, ma panoplie sonore s'est de nouveau élargie, tant pis pour les clean de cow boys. A mon humble avis, ces HP sont géniaux pour un ampli qui serait un poil insipide, en apportant immédiatement une personnalité très marquée... Mais il est difficile de sortir de cette "personnalité", l'ampli a toujours un peu la même couleur sonore.bilbo_moria a écrit : 04 mai 2021, 13:14 Et quand on passe au crunch (voire si on essaie une Fuzz), ça peut (ce n'est pas une obligation) devenir too much, voire carrément horrible) : on essaie alors sur du british et ça redevient bon. Mais quand on repasse en clean, il manque quelque chose ...
Chienne de vie![]()
Réel dilemme
Et pendant qu'Elvis, Miles Davis...
Re: Micro tweed deluxe
J'ai la solution : un ampli stéréo avec un canal clean et un canal lead, chacun sortant sur son HP dédié !
-
franfranky
- G5 optimiseur

- Messages : 369
- Enregistré le : 09 déc. 2013, 11:40
Re: Micro tweed deluxe
mouais....après j'ai un torpedo CAB M, ça aide aussi pour avoir 48 config différentes en fonction des situations.
Bon après écoute et murissement:
- le greenback est finalement le plus polyvalent malgré son caractère typé, meilleur équilibre basse/medium/aigu, les crunch est disto sont plus agréables (moins nid d'abeille, plus chantant) et le clean reste tout à fait potable. Moins de rendement mais sur un combo de ce type on s'en fout.
- le jensen blackbird est top en clean, grosse dynamique, son cristallin, par contre en saturation c'est plus agressif, plus moderne, plus sec.
Bon je viens de refaire un test, le Jensen et quand même un cran au dessus, la dynamique surtout, et plus de précision que le greenback. Le g10 est assez d'un mais sonne petit à côté, dur de dire pourquoi, le blackbird a une sacrée assise dans les basses qui doit jouer là dessus
EDIT: du coup petite modification testée ce week-end. En v1 j'ai remplacé l'ecc832 par un 5751. J'ai également decouplé la cathode de la première triode avec une 220nF, en clair je boost le spectre passé 1kHz.
C'est assez fun, surtout le canal saturé, un petit exemple (tc électronique gauss tape echo-> ampli canal hot -> sortie preamp dans torpedo cab avec une simu de 4x12 en celestion t75).
https://soundcloud.app.goo.gl/Va94s
Du coup je vais plancher sur un preampli avec deux canaux jumeaux pour m'amuser un peu...
Bon après écoute et murissement:
- le greenback est finalement le plus polyvalent malgré son caractère typé, meilleur équilibre basse/medium/aigu, les crunch est disto sont plus agréables (moins nid d'abeille, plus chantant) et le clean reste tout à fait potable. Moins de rendement mais sur un combo de ce type on s'en fout.
- le jensen blackbird est top en clean, grosse dynamique, son cristallin, par contre en saturation c'est plus agressif, plus moderne, plus sec.
Bon je viens de refaire un test, le Jensen et quand même un cran au dessus, la dynamique surtout, et plus de précision que le greenback. Le g10 est assez d'un mais sonne petit à côté, dur de dire pourquoi, le blackbird a une sacrée assise dans les basses qui doit jouer là dessus
EDIT: du coup petite modification testée ce week-end. En v1 j'ai remplacé l'ecc832 par un 5751. J'ai également decouplé la cathode de la première triode avec une 220nF, en clair je boost le spectre passé 1kHz.
C'est assez fun, surtout le canal saturé, un petit exemple (tc électronique gauss tape echo-> ampli canal hot -> sortie preamp dans torpedo cab avec une simu de 4x12 en celestion t75).
https://soundcloud.app.goo.gl/Va94s
Du coup je vais plancher sur un preampli avec deux canaux jumeaux pour m'amuser un peu...

