Alimentation filament sur Little Bastard 30 ashdown
Alimentation filament sur Little Bastard 30 ashdown
Bonjour,
J'ai un ashdown LB30 (entre autre), ampli bass tous lampe de 30 W et j'en suis fort content.
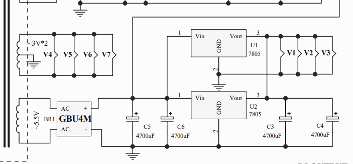
J'ai récemment demandé le schéma à ashdown, qui me l'a envoyé le lendemain de ma demande, et j'avoue être plutôt surpris par l'alim filament de la parti préamp (v1, v2 et v3)!! Alimentation en 5 volts et que dire du montage proprement dit ! Deux régulateurs 7805 en parallèle, valeur des capas en entré sortie... bref, je crains que ce montage soit source de problèmes sur le long terme ( et me demande qui l'a dessiné !!!).
D'après ce que j'ai pu lire ici ou ailleurs, la sous alimentation des filament des tubes les usent anormalement me semble-t-il.
Je me tâte pour remplacer les régules par un seul 7806, la tension serait meilleurs et il tient 1.5 amp, suffisant pour les 3 lampes de preamp ( grosso modo 1 amp consommé).
Qu'en pensez-vous ?
J'ai un ashdown LB30 (entre autre), ampli bass tous lampe de 30 W et j'en suis fort content.
J'ai récemment demandé le schéma à ashdown, qui me l'a envoyé le lendemain de ma demande, et j'avoue être plutôt surpris par l'alim filament de la parti préamp (v1, v2 et v3)!! Alimentation en 5 volts et que dire du montage proprement dit ! Deux régulateurs 7805 en parallèle, valeur des capas en entré sortie... bref, je crains que ce montage soit source de problèmes sur le long terme ( et me demande qui l'a dessiné !!!).
D'après ce que j'ai pu lire ici ou ailleurs, la sous alimentation des filament des tubes les usent anormalement me semble-t-il.
Je me tâte pour remplacer les régules par un seul 7806, la tension serait meilleurs et il tient 1.5 amp, suffisant pour les 3 lampes de preamp ( grosso modo 1 amp consommé).
Qu'en pensez-vous ?
- Dr. Nonosse
- G5 optimiseur
- Messages : 269
- Enregistré le : 28 juin 2021, 21:16
Re: Alimentation filament sur Little Bastard 30 ashdown
Bonjour,
Je pense que les deux regulateurs en parallelle sont là pour doubler l'intensité dispo et éviter d'avoir à mettre un radiateur (on a 2*1.5A pour 1A consommé donc pas besoin de dissipateur) les condos C3 et C4 jouent le rôle de réservoir.
Par ailleurs on est en tension redressée donc:
5 X (racine de 2) = 5* 1.41 = 7V
Je pense que les deux regulateurs en parallelle sont là pour doubler l'intensité dispo et éviter d'avoir à mettre un radiateur (on a 2*1.5A pour 1A consommé donc pas besoin de dissipateur) les condos C3 et C4 jouent le rôle de réservoir.
Par ailleurs on est en tension redressée donc:
5 X (racine de 2) = 5* 1.41 = 7V
Quand le sage montre la lune, l'idiot regarde le doigt
- Dr. Nonosse
- G5 optimiseur
- Messages : 269
- Enregistré le : 28 juin 2021, 21:16
Re: Alimentation filament sur Little Bastard 30 ashdown
Si tu met un 7806 tu as: 6*1.41= 8.46V donc surtension et ça va bien chauffer..... voilà
Quand le sage montre la lune, l'idiot regarde le doigt
-
- G5 optimiseur
- Messages : 163
- Enregistré le : 05 juin 2015, 10:56
Re: Alimentation filament sur Little Bastard 30 ashdown
Je crois voir un pont redresseur en sortie de l'enroulement (5v). Donc, la formule 5 x 1,41 va surtout nous donner le potentiel en sortie de redresseur. Mais à partir de là, nous sommes sur un courant continu. Non ?
- Dr. Nonosse
- G5 optimiseur
- Messages : 269
- Enregistré le : 28 juin 2021, 21:16
Re: Alimentation filament sur Little Bastard 30 ashdown
Certes oui, tu as raison. réponse trop rapide de ma part...
Quand le sage montre la lune, l'idiot regarde le doigt
- McColson
- Admin du site
- Messages : 8029
- Enregistré le : 07 nov. 2004, 1:00
- Localisation : La Celle sur Morin
- Contact :
Re: Alimentation filament sur Little Bastard 30 ashdown
Attention 1.41, c'est en théorie car en pratique, y'a la chute de tension liée aux diodes, à la charge, on est plus proche de 1.2 en pratique.
Et 5.5*1.2 = 6.6V et pour que le régulateur fonctionne il faut souvent une différence de 1V entre la tension d'entrée et de sortie. C'est pour ça que remplacer tes 7805 par des 7806 risque de ne pas fonctionner au final.
Ca serait judicieux de mesurer d'ailleurs la tension en entrée de tes régulateurs, pour avoir une idée.
Et 5.5*1.2 = 6.6V et pour que le régulateur fonctionne il faut souvent une différence de 1V entre la tension d'entrée et de sortie. C'est pour ça que remplacer tes 7805 par des 7806 risque de ne pas fonctionner au final.
Ca serait judicieux de mesurer d'ailleurs la tension en entrée de tes régulateurs, pour avoir une idée.
Re: Alimentation filament sur Little Bastard 30 ashdown
Effectivement, on pourrait penser que mettre deux régulateurs en // permettent de diminuer le courant délivré par chaque régulateur, mais cela ne se passe pas comme cela. En effet, il est plus probable qu'étant donné que les régulateurs ont des tension légèrement différentes (tolérances de fabrication), un des régulateur va débité dans l'autre, ce qui au contraire de ce que l'on pourrais imaginé va augmenter la dissipation des régulatuers (donc exactement le contraire de ce qui serait rechercher). Quoiqu'il en soit, en farfouillant sur le web, je n'ai pas trouvé une seul fois cette proposition aussi simpliste pour augmenter le courant de sorti de ce type de régulateur, sauf à ajouter des diodes en sortie.Dr. Nonosse a écrit : 08 déc. 2021, 9:00 Bonjour,
Je pense que les deux regulateurs en parallelle sont là pour doubler l'intensité dispo et éviter d'avoir à mettre un radiateur (on a 2*1.5A pour 1A consommé donc pas besoin de dissipateur) les condos C3 et C4 jouent le rôle de réservoir.
Par ailleurs on est en tension redressée donc:
5 X (racine de 2) = 5* 1.41 = 7V
Quand a c3 / c4 de même valeur que les condos placés avant le régulateur, bah, j'ai jamais vue ça non plus et les datasheet ne préconisent pas vraiment ce genre de chose.
Bref, tous ça pour dire qu'effectivement, des mesures s'imposent avant toutes actions, ne serait-ce que pour connaitre ce que j'ai en entré des régulateurs et du type de régulateur à utiliser ( low drop éventuellement)
Sinon, avez vous des expériences de sous alimentation de filaments ?
-
- G5 guru
- Messages : 1169
- Enregistré le : 17 juil. 2018, 19:48
- Localisation : pas trop loin de l'Océan
Re: Alimentation filament sur Little Bastard 30 ashdown
Ben touche à rien et te pose pas de question, joue ! Ashdown n'est pas réputé être une daubereboutte a écrit : 07 déc. 2021, 23:49 Bonjour,
J'ai un ashdown LB30 (entre autre), ampli bass tous lampe de 30 W et j'en suis fort content.
Qu'en pensez-vous ?

Sinon, oui, un régulateur demande une tension d'entrée supérieure à sa tension nominal pour bien fonctionner et non c'est pas conseillé de les mettre en // (ou alors faut les appairer précisément ? )... Vaut mieux un seul qui pilote un transistor de puissance, mais la tension d'entrée doit être encore plus élevée d'un volt environ et ça n'ira pas sur ton transfos 5.5Vac...
Et de deux ! Merci les Bleus 

- Dr. Nonosse
- G5 optimiseur
- Messages : 269
- Enregistré le : 28 juin 2021, 21:16
Re: Alimentation filament sur Little Bastard 30 ashdown
Quoiqu'il en soit, en farfouillant sur le web, je n'ai pas trouvé une seul fois cette proposition aussi simpliste pour augmenter le courant de sorti de ce type de régulateur, sauf à ajouter des diodes en sortie.
allez cadeau:
https://www.sonelec-musique.com/electro ... nsion.html
Solution maintes fois utilisés de mon coté, pas d’apparemment, juste des résistances sommatrices.
Quand le sage montre la lune, l'idiot regarde le doigt
-
- G5 guru
- Messages : 1169
- Enregistré le : 17 juil. 2018, 19:48
- Localisation : pas trop loin de l'Océan
Re: Alimentation filament sur Little Bastard 30 ashdown
Ah ah ! Oui avec des R ou des diodes en série derrière... Et donc chute de tension ! Alors que justement là on est déjà trop juste 

Et de deux ! Merci les Bleus 

- Dr. Nonosse
- G5 optimiseur
- Messages : 269
- Enregistré le : 28 juin 2021, 21:16
Re: Alimentation filament sur Little Bastard 30 ashdown
Bof! avec deux lm 7806 ça devrai le faireLe circuit avec les diodes en sortie de chaque régulateur occasionne une chute de tension de 0,6 V à 1 V en sortie, selon le courant consommé. C'est pourquoi on peut ajouter une diode au niveau de la broche qui est normalement reliée à la masse, pour décaler de 0,6 V vers le haut, la tension de sortie normale [...] En utilisant des résistances à la place des diodes, la chute de tension dépend là aussi du courant de sortie et de la valeur des résistances. Elle est plus faible si les résistances n'ont pas une valeur trop grande [...]Par exemple avec une résistance de 0,22 ohms et pour un courant de sortie de 1 A par régulateur, la chute de tension est de 0,22 V

Quand le sage montre la lune, l'idiot regarde le doigt
-
- G5 guru
- Messages : 1169
- Enregistré le : 17 juil. 2018, 19:48
- Localisation : pas trop loin de l'Océan
Re: Alimentation filament sur Little Bastard 30 ashdown
Non, t'as pas suivi...
La tension d'entrée est trop faible 


Et de deux ! Merci les Bleus 

- Dr. Nonosse
- G5 optimiseur
- Messages : 269
- Enregistré le : 28 juin 2021, 21:16
Re: Alimentation filament sur Little Bastard 30 ashdown
J'ai peut-être la solution:
https://www.mouser.fr/datasheet/2/294/ ... 279630.pdf
Si on part du postulat de Mc Colson avec un facteur de 1.2, on a 5.5*1.2=6.6 V
Avec des low drop comme suggérés plus haut, par exemple type NJM2386 on a un drop de 0.2V donc 6.4V - les 0.22V des résistances: avec un modèle 6.3V c'est court des genoux avec un 6 V ça peut le faire?
https://www.mouser.fr/datasheet/2/294/ ... 279630.pdf
Si on part du postulat de Mc Colson avec un facteur de 1.2, on a 5.5*1.2=6.6 V
Avec des low drop comme suggérés plus haut, par exemple type NJM2386 on a un drop de 0.2V donc 6.4V - les 0.22V des résistances: avec un modèle 6.3V c'est court des genoux avec un 6 V ça peut le faire?
Quand le sage montre la lune, l'idiot regarde le doigt
- McColson
- Admin du site
- Messages : 8029
- Enregistré le : 07 nov. 2004, 1:00
- Localisation : La Celle sur Morin
- Contact :
Re: Alimentation filament sur Little Bastard 30 ashdown
Commençons déjà par faire une mesure avant les 7805