Voilà les fichiers :
Y'a aussi une simulation du monacor dans le zip de croquignol, mais faut virer le reste, je ne sais pas si c'est moi mais j'ai l'impression que les autres schéma à côté interagissaient entre eux. 1 schéma = 1 fichier c'est plus simple pour moi
[PREAMP] Nouveau projet : préampli G5
- Lemontheo
- G5 Team

- Messages : 1814
- Enregistré le : 21 janv. 2011, 1:00
- Localisation : Rouen
- Contact :
Re: [PREAMP] Nouveau projet : préampli G5
Bon...
Le Monacor n'est pas cher, c'est sûr, mais d'après LTSpice, il coupe tout en dessous de 1kHz!!
Alors que le 107x coupe à partir de 100Hz.
Donc le Monacor serait à réserver pour du Ukulélé électrique!
Le Monacor n'est pas cher, c'est sûr, mais d'après LTSpice, il coupe tout en dessous de 1kHz!!
Alors que le 107x coupe à partir de 100Hz.
Donc le Monacor serait à réserver pour du Ukulélé électrique!
- McColson
- Admin du site

- Messages : 8072
- Enregistré le : 07 nov. 2004, 1:00
- Localisation : La Celle sur Morin
- Contact :
Re: [PREAMP] Nouveau projet : préampli G5
Oui et quand tu regardes la tronche du signal en sortie c'est bof bof.
Je vais faire un test avec le hammond et le monacor, avec qq screenshoots à l'oscillo. Mais je crois que le match est joué d'avance en effet.
Tu trouves la simulation avec le 107X probante ?
Je vais faire un test avec le hammond et le monacor, avec qq screenshoots à l'oscillo. Mais je crois que le match est joué d'avance en effet.
Tu trouves la simulation avec le 107X probante ?
- Lemontheo
- G5 Team

- Messages : 1814
- Enregistré le : 21 janv. 2011, 1:00
- Localisation : Rouen
- Contact :
Re: [PREAMP] Nouveau projet : préampli G5
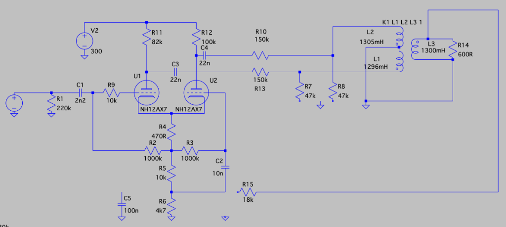
Alors, j'ai modifié le schéma "Monacor" pour qu'il soit identique au "107x", et on trouve les mêmes réponses, à ceci près que le Monacor perd beaucoup de dB par rapport au 107x.
- McColson
- Admin du site

- Messages : 8072
- Enregistré le : 07 nov. 2004, 1:00
- Localisation : La Celle sur Morin
- Contact :
Re: [PREAMP] Nouveau projet : préampli G5
Et tu me sors ça sans même un bout de schéma, t'es dur

Cool, tu as fait ça comment car j'avais retourné le schéma dans tous les sens...
Cool, tu as fait ça comment car j'avais retourné le schéma dans tous les sens...
- Lemontheo
- G5 Team

- Messages : 1814
- Enregistré le : 21 janv. 2011, 1:00
- Localisation : Rouen
- Contact :
Re: [PREAMP] Nouveau projet : préampli G5
Pour le schéma, j'ai juste mis sur le schéma "Monacor", les mêmes valeurs que sur ton schéma "107x"
- McColson
- Admin du site

- Messages : 8072
- Enregistré le : 07 nov. 2004, 1:00
- Localisation : La Celle sur Morin
- Contact :
Re: [PREAMP] Nouveau projet : préampli G5
Marrant ça car la charge conseillée pour le Monacor c'est > 5k !

..:: 