1. J'enlèverais le standby, ou alors, je switche l'AC avant les diodes avec un DPDT
2. J'alimenterais le point milieu de l'OT avec la tension avant la SELF et les grilles des EL84, avec la tension APRES la SELF.
3. Je vérifierais les tensions et les noterais sur le schéma
Ampli sur Pedalboard
-
Rimlock
- G5 guru

- Messages : 1204
- Enregistré le : 17 juil. 2018, 19:48
- Localisation : pas trop loin de l'Océan
Re: Ampli sur Pedalboard
Ton layout ne correspond pas au schéma... Il semble prévu pour des EL34...
Et de deux ! Merci les Bleus 
- litteul
- G5 optimiseur

- Messages : 109
- Enregistré le : 15 déc. 2010, 1:00
- Localisation : Sevremoine (49)
- Contact :
Re: Ampli sur Pedalboard
2. c'était bien cablé ainsi, j'ai corrigé le schéma.McColson a écrit : 24 nov. 2025, 11:10 1. J'enlèverais le standby, ou alors, je switche l'AC avant les diodes avec un DPDT
2. J'alimenterais le point milieu de l'OT avec la tension avant la SELF et les grilles des EL84, avec la tension APRES la SELF.
3. Je vérifierais les tensions et les noterais sur le schéma
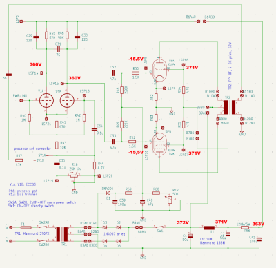
3. voici le schéma avec les U :
J'ai bien cablé sur des EL84, comme sur le schéma. Je n'ai pas encore mis à jour mon layout.Rimlock a écrit : 25 nov. 2025, 13:50 Ton layout ne correspond pas au schéma... Il semble prévu pour des EL34...
-
Rimlock
- G5 guru

- Messages : 1204
- Enregistré le : 17 juil. 2018, 19:48
- Localisation : pas trop loin de l'Océan
Re: Ampli sur Pedalboard
Ca sert à rien de mettre un layout obsolète ! Il manque les tensions sur :
- anodes EL84 : B1080 - B880
- cathodes EL84 : LSP4 - LSP5.
D'ores et déjà on peut voir que ton PI ne consomme quasi rien ! Tu as 363-360 = 3V sur les R anodes R46 90k et R45 82 k soit 0.03 mA ! ! ! ! Il doit y avoir autour de 1 mA là ! Vérifie les valeurs de R41-43-44 et que R44 va bien à la masse...
- anodes EL84 : B1080 - B880
- cathodes EL84 : LSP4 - LSP5.
D'ores et déjà on peut voir que ton PI ne consomme quasi rien ! Tu as 363-360 = 3V sur les R anodes R46 90k et R45 82 k soit 0.03 mA ! ! ! ! Il doit y avoir autour de 1 mA là ! Vérifie les valeurs de R41-43-44 et que R44 va bien à la masse...
Et de deux ! Merci les Bleus 
Re: Ampli sur Pedalboard
+1 avec Rimlock
Vérifie à l'ohm-mètre que tu as environ 15 k entre les cathodes du PI et la masse : si ce n'est pas le cas le loup est là !
Vérifie à l'ohm-mètre que tu as environ 15 k entre les cathodes du PI et la masse : si ce n'est pas le cas le loup est là !
jptrol
______________________________________________
______________________________________________
- litteul
- G5 optimiseur

- Messages : 109
- Enregistré le : 15 déc. 2010, 1:00
- Localisation : Sevremoine (49)
- Contact :
Re: Ampli sur Pedalboard
Problème résolu : j'avais un câble coupé entre les broches 3-8 du PI et R41 
Merci pour votre aide.
Merci pour votre aide.


..:: 