AMPLIBASS doute sur le branchement d'un OT hammond 1750WR

Pour réparer ou rénover un ampli qui n'est pas issu du site.
Avatar du membre
zilou84
G5 bidouilleur
G5 bidouilleur
Messages : 5
Enregistré le : 09 févr. 2010, 1:00

AMPLIBASS doute sur le branchement d'un OT hammond 1750WR

Message non lu par zilou84 »

bonjour à tous

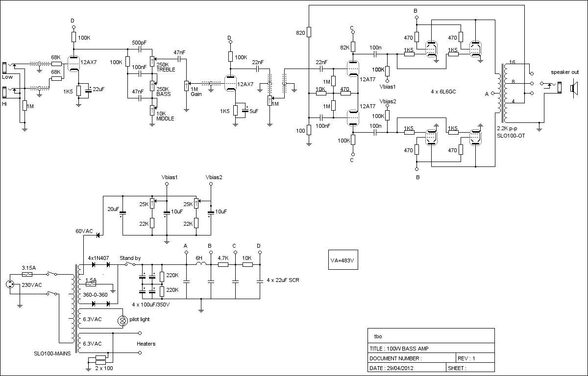
Je m'adresse à la communauté G5 suite à la construction dans mon ampli basse (PP 6L6GC schema ci apres)
ampbass100_schematic.png
presque terminé et j'ai voulu un transfo avec une bande passante plus étendu dans le bas du spectre donc mon choix s'est porté sur un hammond 1750WR
TRANSFO 1750WR.jpeg
mais je ne suis pas sur du branchement du transfo de sortie qui est le suivant :
les anodes de sur RED d'un côté et BLU sur l'autre et la HT sur BRN/YEL :arrow: et j'en suis là peur de mettre l'inter sur ON pour la premiere fois sans tout me prendre dans la poire (transfo tubes etc) :sos: ...............merci a vous tous

Si il fonctionne je ferais quelques photos pour ceux et celles à qui cela interresse

zilou
Avatar du membre
McColson
Admin du site
Admin du site
Messages : 8042
Enregistré le : 07 nov. 2004, 1:00
Localisation : La Celle sur Morin
Contact :

Re: AMPLIBASS doute sur le branchement d'un OT hammond 1750WR

Message non lu par McColson »

Pour moi c'est le bon branchement. Tu peux y aller. Attention de bien brancher une charge sur le secondaire (hp ou résistance de puissance)
Avatar du membre
zilou84
G5 bidouilleur
G5 bidouilleur
Messages : 5
Enregistré le : 09 févr. 2010, 1:00

Re: AMPLIBASS doute sur le branchement d'un OT hammond 1750WR

Message non lu par zilou84 »

oh purée plus reactif que ca .......pris une baffe là en tout cas merci de ton aide bon maintenant je me lance la main tremblante sur l'inter et....et.... et vous tiens au jus pour la suite en esperant pouvoir faire claquer ma basse dessus
Avatar du membre
McColson
Admin du site
Admin du site
Messages : 8042
Enregistré le : 07 nov. 2004, 1:00
Localisation : La Celle sur Morin
Contact :

Re: AMPLIBASS doute sur le branchement d'un OT hammond 1750WR

Message non lu par McColson »

Ah ah ! alors 3h que tu as allumé, ça été ? :lol:
Avatar du membre
zilou84
G5 bidouilleur
G5 bidouilleur
Messages : 5
Enregistré le : 09 févr. 2010, 1:00

Re: AMPLIBASS doute sur le branchement d'un OT hammond 1750WR

Message non lu par zilou84 »

justement pas ,apres mesure pas de bias, j'ai fais une boulette sur la carte de l'alim des bias ? que j'ai demonté.... entre temps j'ai quand donné un peu à manger a ma fille ..... j'ai dessoudé la diode ???? et oui naze ??? comprend pas pourquoi ? et fusible HT grillé pas bon signe tout ça le temps de remonter et mettre un fusible neuf et de mettre la sauce au bout.....j'espere que ca n'a pas claqué les loupiotes......a suivre

LA SUITE
bon recablage de tout mise en route et très léger buzz dans le HP comme si il fonctionné normalement ok je me suis dit je vais pouvoir régler le bias machinalement je touche le bouton de gain afin de le mettre a zéro et là le HP commence a craquer enfin osciller puis s'arrête .....quelques seconde après flash bleu dans une seule lampe et le petit buzz toujours là j'ai coupé la HT du coup peur de claquer un composant je vais même arrêter là parce que :cry: ...... au bout d'un moment ça prend la tête je reprendrais peut être tout a l'heure ou demain ça ma brisé les -------- cette histoire de diode (toujours pas compris pourquoi elle s'est coupé)
Modifié en dernier par zilou84 le 13 avr. 2016, 9:55, modifié 1 fois.
franfranky
G5 optimiseur
G5 optimiseur
Messages : 369
Enregistré le : 09 déc. 2013, 11:40

Re: AMPLIBASS doute sur le branchement d'un OT hammond 1750WR

Message non lu par franfranky »

flash bleu dans une seule lampe
oula, ça sans pas trop bon ton affaire.
Diode cramé, fusible HT cramé...ça sent le gros court jus!
a tu bien vérifié tes câblages et ton montages pour repérer une éventuelle boulette au niveau des supports de lampes, un composant oublié ou un truc mis à la masse alors qu'il ne fallait pas?

quant tu parle de flash, il s'agit d'un halo bleu ou d'un arc électrique?

Si c'est un premier démarrage il serait peut être préférable de controller en premier lieux tes tensions:
=> ampli sur stand by
- vérification de la tension négative sur le bias (pour éviter de faire rougir les tubes le temps de l'ajuster), en t'assurant bien que tu retrouve une tension négative sur les grilles de tes lampes.
- vérification de la tension en sortie du redressement HT (d'ailleur pas bien safe le stand by après le pont il me semble?)

Vire ensuite les lampes de preamp et fais tourner l'étage de puissance à vide pour vérifier les tensions

C'est quoi comme diode que tu as utilisé sur ton bias?
Avatar du membre
zilou84
G5 bidouilleur
G5 bidouilleur
Messages : 5
Enregistré le : 09 févr. 2010, 1:00

Re: AMPLIBASS doute sur le branchement d'un OT hammond 1750WR

Message non lu par zilou84 »

le stand by est pris avant les diodes et toutes sont des 1N5408 y compris le bias
:oops: RECTIFICATION ET MILLE EXCUSES POUR MON ERREUR MAIS LA DIODE DU BIAS N'EST PAS GRILLEE :oops: c'est moi qui suit fatigué
pour l'instant -80v pour la tension du bias

Je vais reprendre toutes les mesures sans le tube du preamp par contre je laisse le déphaseur
franfranky
G5 optimiseur
G5 optimiseur
Messages : 369
Enregistré le : 09 déc. 2013, 11:40

Re: AMPLIBASS doute sur le branchement d'un OT hammond 1750WR

Message non lu par franfranky »

quel sont tes tension Va et Vg1 théoriques?
tes 6L6 c'est quoi? elle sont appairées?
Les cathodes et sont bien à la masse?

gaffe également , sur ton schema ta CR est connectée à ton enroulement 4 ohms du secondaire de l'OT, en principe elle devrait être sur le 16
(pour simplifier le débuggage vire la CR pour le moment)
Avatar du membre
zilou84
G5 bidouilleur
G5 bidouilleur
Messages : 5
Enregistré le : 09 févr. 2010, 1:00

Re: AMPLIBASS doute sur le branchement d'un OT hammond 1750WR

Message non lu par zilou84 »

les tubes sont des sovtek 6L6GC les 4 sont appairés, les cathodes sont toutes chacunes avec une résistance de 1 ohm 1% aucunes ne sont coupées et le tout relié a la masse, la CR et bien pris sur le 4 ohm mais pour le coup j'ai pris un schéma apparemment connu si je branche la CR sur le 8 il me faut recalculer la R de 820 ohm qui suit, la tension VA est a +517v je pense que c'est trop haut VG1 -79v
(mon OT n'a pas de sortie 16 ohm (hammond 1750WR) voir la photo au début de mon post)

modif sur le primaire du transfo d'alim mon secteur est bien trop haut je me suis donc repris sur la prise 240v au lieu de 230v ce qui me donne VA 495v ce qui reste quand même limite pour des 6L6GC mais bon, mon bias est à -77v, VG1 est à -75,6V 8O ......peux pas régler le bias au de la de 8mv sur mes résistance de 1 ohm ce qui fait 8ma "c'est faiblard"
Modifié en dernier par zilou84 le 13 avr. 2016, 9:52, modifié 1 fois.
Avatar du membre
McColson
Admin du site
Admin du site
Messages : 8042
Enregistré le : 07 nov. 2004, 1:00
Localisation : La Celle sur Morin
Contact :

Re: AMPLIBASS doute sur le branchement d'un OT hammond 1750WR

Message non lu par McColson »

Zilou84, est-ce que tu peux compiler tes messages stp :
viewtopic.php?f=21&t=1323

Merci d'avance ;-)
Avatar du membre
Pote Gui
G5 Team
G5 Team
Messages : 4469
Enregistré le : 15 mai 2012, 11:07
Localisation : Lyon (69)

Re: AMPLIBASS doute sur le branchement d'un OT hammond 1750WR

Message non lu par Pote Gui »

Dites, j'ai un petit doute sur la nature de ce transfo de sortie. En effet, sur l'étiquette, on voit un enroulement indépendant au primaire, qui est assez inhabituel. J'ai donc cherché la datasheet sur le site de Hammond et j'ai trouvé ceci :
1750WR.pdf
(112.99 Kio) Téléchargé 218 fois
.
Or on voit plus clairement qu'il s'agit d'un OT avec prises UL et que le branchement correct est donc RED pour la HT et BROWN et BLUE pour les anodes. On laisse de côté les autres connections. Ton modèle est peut-être ancien et/ou l'étiquette foireuse, ou que sais-je encore mais un test à l'ohmmètre pourrait te donner la réponse. En tout cas, ça expliquerait la réaction un peu nerveuse de ton ampli... En espérant que tu n'aies pas endommagé le transfo :?
Répondre